Department of Medical Biotechnology, University of Naples Federico II, 80138, Naples, Italy.
CEINGE Advanced Biotecnology, 80138, Naples, Italy.
J Transl Med. 2024 Feb 13;22(1):151. doi: 10.1186/s12967-024-04954-w.
Neuroblastoma (NB) represents the most frequent and aggressive form of extracranial solid tumor of infants. Although the overall survival of patients with NB has improved in the last years, more than 50% of high-risk patients still undergo a relapse. Thus, in the era of precision/personalized medicine, the need for high-risk NB patient-specific therapies is urgent.
Within the PeRsonalizEd Medicine (PREME) program, patient-derived NB tumors and bone marrow (BM)-infiltrating NB cells, derived from either iliac crests or tumor bone lesions, underwent to histological and to flow cytometry immunophenotyping, respectively. BM samples containing a NB cells infiltration from 1 to 50 percent, underwent to a subsequent NB cells enrichment using immune-magnetic manipulation. Then, NB samples were used for the identification of actionable targets and for the generation of 3D/tumor-spheres and Patient-Derived Xenografts (PDX) and Cell PDX (CPDX) preclinical models.
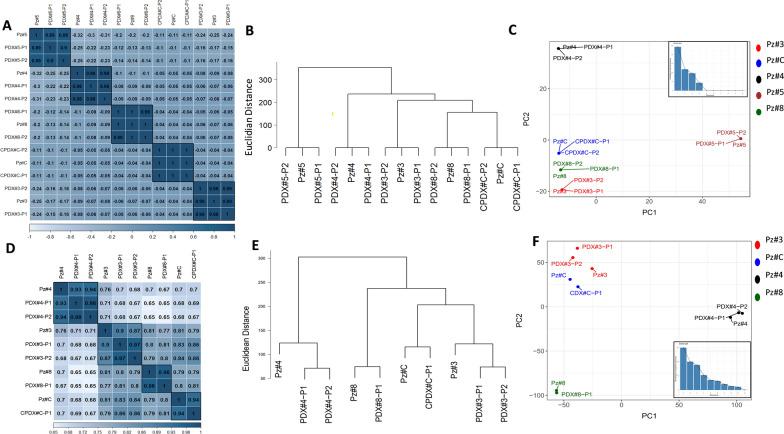
Eighty-four percent of NB-patients showed potentially therapeutically targetable somatic alterations (including point mutations, copy number variations and mRNA over-expression). Sixty-six percent of samples showed alterations, graded as "very high priority", that are validated to be directly targetable by an approved drug or an investigational agent. A molecular targeted therapy was applied for four patients, while a genetic counseling was suggested to two patients having one pathogenic germline variant in known cancer predisposition genes. Out of eleven samples implanted in mice, five gave rise to (C)PDX, all preserved in a local PDX Bio-bank. Interestingly, comparing all molecular alterations and histological and immunophenotypic features among the original patient's tumors and PDX/CPDX up to second generation, a high grade of similarity was observed. Notably, also 3D models conserved immunophenotypic features and molecular alterations of the original tumors.
PREME confirms the possibility of identifying targetable genomic alterations in NB, indeed, a molecular targeted therapy was applied to four NB patients. PREME paves the way to the creation of clinically relevant repositories of faithful patient-derived (C)PDX and 3D models, on which testing precision, NB standard-of-care and experimental medicines.
神经母细胞瘤(NB)是婴儿期最常见和侵袭性最强的颅外实体瘤。尽管近年来 NB 患者的总体生存率有所提高,但仍有超过 50%的高危患者复发。因此,在精准/个性化医学时代,对高危 NB 患者特异性治疗的需求迫在眉睫。
在个体化医学(PREME)项目中,从髂嵴或肿瘤骨病变中获得的患者来源的 NB 肿瘤和骨髓(BM)浸润的 NB 细胞分别进行组织学和流式细胞术免疫表型分析。BM 样本中含有 1%至 50%的 NB 细胞浸润,通过免疫磁性操作进行 NB 细胞富集。然后,将 NB 样本用于鉴定可操作的靶点,并生成 3D/肿瘤球体和患者来源的异种移植物(PDX)和细胞 PDX(CPDX)临床前模型。
84%的 NB 患者显示出潜在的治疗靶点改变(包括点突变、拷贝数变异和 mRNA 过表达)。66%的样本显示改变,被评为“高度优先”,这些改变被验证可直接靶向已批准的药物或研究药物。对四名患者应用了分子靶向治疗,对两名患者建议进行遗传咨询,这两名患者在已知的癌症易感性基因中有一个致病性种系变异。在植入小鼠的 11 个样本中,有 5 个产生了(C)PDX,全部保存在当地的 PDX 生物库中。有趣的是,在第一代和第二代 PDX/CPDX 中,比较原始患者肿瘤和 PDX/CPDX 的所有分子改变、组织学和免疫表型特征,观察到高度相似性。值得注意的是,3D 模型也保留了原始肿瘤的免疫表型特征和分子改变。
PREME 证实了在 NB 中识别可靶向基因组改变的可能性,事实上,已经对四名 NB 患者应用了分子靶向治疗。PREME 为创建临床相关的忠实于患者的(C)PDX 和 3D 模型库铺平了道路,可在这些模型库上测试精准治疗、NB 标准治疗和实验药物。