Suppr超能文献

Mowat-Wilson 综合征的 DNA 甲基化特征鉴定。

Identification of the DNA methylation signature of Mowat-Wilson syndrome.

机构信息

Medical Genetics Unit, Azienda USL-IRCCS di Reggio Emilia, 42122, Reggio Emilia, Italy.

Department of Human Genetics, Amsterdam Reproduction & Development Research Institute, Amsterdam University Medical Centers, University of Amsterdam, Amsterdam, The Netherlands.

出版信息

Eur J Hum Genet. 2024 Jun;32(6):619-629. doi: 10.1038/s41431-024-01548-4. Epub 2024 Feb 13.

Abstract

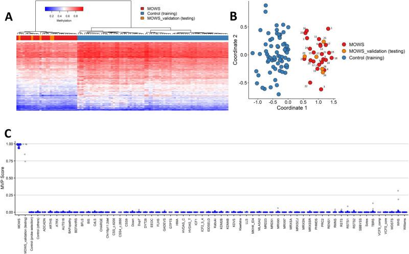
Mowat-Wilson syndrome (MOWS) is a rare congenital disease caused by haploinsufficiency of ZEB2, encoding a transcription factor required for neurodevelopment. MOWS is characterized by intellectual disability, epilepsy, typical facial phenotype and other anomalies, such as short stature, Hirschsprung disease, brain and heart defects. Despite some recognizable features, MOWS rarity and phenotypic variability may complicate its diagnosis, particularly in the neonatal period. In order to define a novel diagnostic biomarker for MOWS, we determined the genome-wide DNA methylation profile of DNA samples from 29 individuals with confirmed clinical and molecular diagnosis. Through multidimensional scaling and hierarchical clustering analysis, we identified and validated a DNA methylation signature involving 296 differentially methylated probes as part of the broader MOWS DNA methylation profile. The prevalence of hypomethylated CpG sites agrees with the main role of ZEB2 as a transcriptional repressor, while differential methylation within the ZEB2 locus supports the previously proposed autoregulation ability. Correlation studies compared the MOWS cohort with 56 previously described DNA methylation profiles of other neurodevelopmental disorders, further validating the specificity of this biomarker. In conclusion, MOWS DNA methylation signature is highly sensitive and reproducible, providing a useful tool to facilitate diagnosis.

摘要

Mowat-Wilson 综合征(MOWS)是一种由 ZEB2 单倍体不足引起的罕见先天性疾病,该基因编码一种神经发育所必需的转录因子。MOWS 的特征为智力障碍、癫痫、典型的面部表型以及其他异常,如身材矮小、先天性巨结肠、脑和心脏缺陷。尽管存在一些可识别的特征,但 MOWS 的罕见性和表型变异性可能使其诊断变得复杂,尤其是在新生儿期。为了确定 MOWS 的新型诊断生物标志物,我们测定了 29 例经临床和分子诊断证实的个体的全基因组 DNA 甲基化图谱。通过多维尺度分析和层次聚类分析,我们确定并验证了一个包含 296 个差异甲基化探针的 DNA 甲基化特征,作为更广泛的 MOWS DNA 甲基化图谱的一部分。低甲基化 CpG 位点的普遍性与 ZEB2 作为转录抑制剂的主要作用一致,而 ZEB2 基因座内的差异甲基化支持了先前提出的自我调控能力。相关性研究将 MOWS 队列与 56 个先前描述的其他神经发育障碍的 DNA 甲基化图谱进行了比较,进一步验证了该生物标志物的特异性。总之,MOWS DNA 甲基化特征具有高度的敏感性和可重复性,为辅助诊断提供了有用的工具。

https://cdn.ncbi.nlm.nih.gov/pmc/blobs/db22/11153515/c21d819f3b12/41431_2024_1548_Fig1_HTML.jpg

文献AI研究员

20分钟写一篇综述,助力文献阅读效率提升50倍。

立即体验

用中文搜PubMed

大模型驱动的PubMed中文搜索引擎

马上搜索

文档翻译

学术文献翻译模型,支持多种主流文档格式。

立即体验