• 文献检索
  • 文档翻译
  • 深度研究
  • 学术资讯
  • Suppr Zotero 插件Zotero 插件
  • 邀请有礼
  • 套餐&价格
  • 历史记录
应用&插件
Suppr Zotero 插件Zotero 插件浏览器插件Mac 客户端Windows 客户端微信小程序
定价
高级版会员购买积分包购买API积分包
服务
文献检索文档翻译深度研究API 文档MCP 服务
关于我们
关于 Suppr公司介绍联系我们用户协议隐私条款
关注我们

Suppr 超能文献

核心技术专利:CN118964589B侵权必究
粤ICP备2023148730 号-1Suppr @ 2026

文献检索

告别复杂PubMed语法,用中文像聊天一样搜索,搜遍4000万医学文献。AI智能推荐,让科研检索更轻松。

立即免费搜索

文件翻译

保留排版,准确专业,支持PDF/Word/PPT等文件格式,支持 12+语言互译。

免费翻译文档

深度研究

AI帮你快速写综述,25分钟生成高质量综述,智能提取关键信息,辅助科研写作。

立即免费体验

蓝斑核和中脑导水管周围灰质的前运动投射在两种具有先天情绪行为差异的大鼠模型中发生改变。

Premotor projections from the locus coeruleus and periaqueductal grey are altered in two rat models with inborn differences in emotional behavior.

机构信息

School of Neuroscience, Virginia Tech, Blacksburg, VA, 24061, USA.

Behavioral Service Line, Veterans Affairs Minneapolis Health Care, Minneapolis, MN, USA.

出版信息

Exp Brain Res. 2024 Apr;242(4):857-867. doi: 10.1007/s00221-024-06786-y. Epub 2024 Feb 15.

DOI:10.1007/s00221-024-06786-y
PMID:38358538
原文链接:https://pmc.ncbi.nlm.nih.gov/articles/PMC10972925/
Abstract

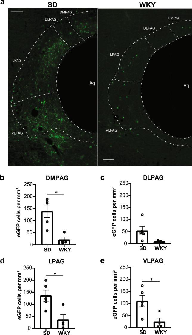
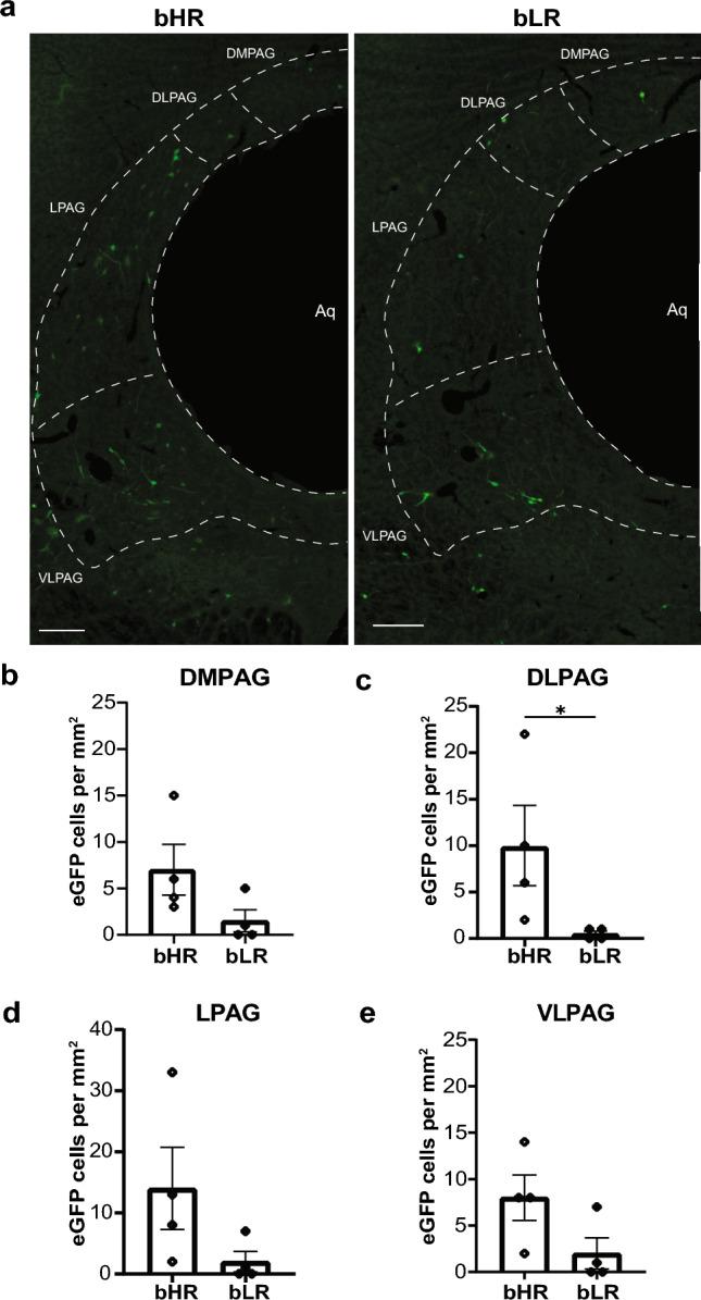
Emotionally motivated behaviors rely on the coordinated activity of descending neural circuits involved in motor and autonomic functions. Using a pseudorabies (PRV) tract-tracing approach in typically behaving rats, our group previously identified descending premotor, presympathetic, and dual-labeled premotor-presympathetic populations throughout the central rostral-caudal axis. The premotor-presympathetic populations are thought to integrate somatomotor and sympathetic activity. To determine whether these circuits are dysregulated in subjects with altered emotional regulation, subsequent neuroanatomical analyses were performed in male subjects of two distinct genetic models relevant to clinical depression and anxiety: the Wistar Kyoto (WKY) rat and selectively bred Low Novelty Responder (bLR) rat. The present study explored alterations in premotor efferents from locus coeruleus (LC) and subdivisions of the periaqueductal grey (PAG), two areas involved in emotionally motivated behaviors. Compared to Sprague Dawley rats, WKY rats had significantly fewer premotor projections to hindlimb skeletal muscle from the LC and from the dorsomedial (DMPAG), lateral (LPAG), and ventrolateral (VLPAG) subdivisions of PAG. Relative to selectively bred High Novelty Responder (bHR) rats, bLR rats had significantly fewer premotor efferents from LC and dorsolateral PAG (DLPAG). Cumulatively, these results demonstrate that somatomotor circuitry in several brain areas involved in responses to stress and emotional stimuli are altered in rat models with depression-relevant phenotypes. These somatomotor circuit differences could be implicated in motor-related impairments in clinically depressed patients.

摘要

情绪驱动的行为依赖于参与运动和自主功能的下行神经回路的协调活动。在正常行为大鼠中,我们的研究小组使用伪狂犬病毒(PRV)追踪方法,先前在中枢头尾部轴上识别出了下行的前运动神经元、前交感神经元和双重标记的前运动神经元-前交感神经元群体。这些前运动神经元-前交感神经元群体被认为整合了躯体运动和交感神经活动。为了确定这些回路在情绪调节改变的受试者中是否失调,随后在两种与临床抑郁和焦虑相关的不同遗传模型的雄性受试者中进行了神经解剖学分析:Wistar 京都(WKY)大鼠和选择性繁殖的低新奇反应者(bLR)大鼠。本研究探讨了与情绪驱动行为相关的蓝斑核(LC)和导水管周围灰质(PAG)亚区的前运动传出的变化。与 Sprague Dawley 大鼠相比,WKY 大鼠来自 LC 和背内侧(DMPAG)、外侧(LPAG)和腹外侧(VLPAG)PAG 亚区的前运动投射到后肢骨骼肌的数量明显减少。与选择性繁殖的高新奇反应者(bHR)大鼠相比,bLR 大鼠来自 LC 和背外侧 PAG(DLPAG)的前运动传出明显减少。总的来说,这些结果表明,在具有与抑郁相关表型的大鼠模型中,几个参与应激和情绪刺激反应的大脑区域的躯体运动回路发生了改变。这些躯体运动回路的差异可能与临床上抑郁患者的运动相关障碍有关。

https://cdn.ncbi.nlm.nih.gov/pmc/blobs/d517/10972925/2ffad64fce21/221_2024_6786_Fig5_HTML.jpg
https://cdn.ncbi.nlm.nih.gov/pmc/blobs/d517/10972925/c08701e73f83/221_2024_6786_Fig1_HTML.jpg
https://cdn.ncbi.nlm.nih.gov/pmc/blobs/d517/10972925/945823c60a0c/221_2024_6786_Fig2_HTML.jpg
https://cdn.ncbi.nlm.nih.gov/pmc/blobs/d517/10972925/073ffa0a957f/221_2024_6786_Fig3_HTML.jpg
https://cdn.ncbi.nlm.nih.gov/pmc/blobs/d517/10972925/de4459f9b570/221_2024_6786_Fig4_HTML.jpg
https://cdn.ncbi.nlm.nih.gov/pmc/blobs/d517/10972925/2ffad64fce21/221_2024_6786_Fig5_HTML.jpg
https://cdn.ncbi.nlm.nih.gov/pmc/blobs/d517/10972925/c08701e73f83/221_2024_6786_Fig1_HTML.jpg
https://cdn.ncbi.nlm.nih.gov/pmc/blobs/d517/10972925/945823c60a0c/221_2024_6786_Fig2_HTML.jpg
https://cdn.ncbi.nlm.nih.gov/pmc/blobs/d517/10972925/073ffa0a957f/221_2024_6786_Fig3_HTML.jpg
https://cdn.ncbi.nlm.nih.gov/pmc/blobs/d517/10972925/de4459f9b570/221_2024_6786_Fig4_HTML.jpg
https://cdn.ncbi.nlm.nih.gov/pmc/blobs/d517/10972925/2ffad64fce21/221_2024_6786_Fig5_HTML.jpg

相似文献

1
Premotor projections from the locus coeruleus and periaqueductal grey are altered in two rat models with inborn differences in emotional behavior.蓝斑核和中脑导水管周围灰质的前运动投射在两种具有先天情绪行为差异的大鼠模型中发生改变。
Exp Brain Res. 2024 Apr;242(4):857-867. doi: 10.1007/s00221-024-06786-y. Epub 2024 Feb 15.
2
Inborn differences in emotional behavior coincide with alterations in hypothalamic paraventricular motor projections.先天的情感行为差异与下丘脑室旁运动投射的改变相一致。
Eur J Neurosci. 2021 Feb;53(3):814-826. doi: 10.1111/ejn.15065. Epub 2020 Dec 15.
3
Periaqueductal gray matter input to cardiac-related sympathetic premotor neurons.导水管周围灰质向心脏相关交感神经运动前神经元的输入。
Brain Res. 1998 May 11;792(2):179-92. doi: 10.1016/s0006-8993(98)00029-8.
4
Collateralized projections from neurons in the rostral medulla to the nucleus locus coeruleus, the nucleus of the solitary tract and the periaqueductal gray.从延髓嘴侧的神经元到蓝斑核、孤束核和导水管周围灰质的侧支投射。
Neuroscience. 1992 Aug;49(3):653-68. doi: 10.1016/0306-4522(92)90234-s.
5
The efferent projections of the periaqueductal gray in the rat: a Phaseolus vulgaris-leucoagglutinin study. II. Descending projections.大鼠中脑导水管周围灰质的传出投射:菜豆白细胞凝集素研究。II. 下行投射。
J Comp Neurol. 1995 Jan 23;351(4):585-601. doi: 10.1002/cne.903510408.
6
Genotype-dependent responsivity to inflammatory pain: A role for TRPV1 in the periaqueductal grey.基因型依赖性对炎性疼痛的反应性:瞬时受体电位香草酸亚型1在中脑导水管周围灰质中的作用。
Pharmacol Res. 2016 Nov;113(Pt A):44-54. doi: 10.1016/j.phrs.2016.08.011. Epub 2016 Aug 9.
7
Buspirone induced acute and chronic changes of neural activation in the periaqueductal gray of rats.丁螺环酮引起大鼠导水管周围灰质神经激活的急性和慢性变化。
Neuroscience. 2008 Jul 31;155(1):164-73. doi: 10.1016/j.neuroscience.2008.05.038. Epub 2008 Jun 5.
8
Orbitomedial prefrontal cortical projections to distinct longitudinal columns of the periaqueductal gray in the rat.大鼠眶内侧前额叶皮质向中脑导水管周围灰质不同纵列的投射。
J Comp Neurol. 2000 Jul 10;422(4):556-78. doi: 10.1002/1096-9861(20000710)422:4<556::aid-cne6>3.0.co;2-u.
9
Projections from the periaqueductal gray to the rostromedial pericoerulear region and nucleus locus coeruleus: anatomic and physiologic studies.中脑导水管周围灰质向嘴内侧蓝斑周区域及蓝斑核的投射:解剖学与生理学研究
J Comp Neurol. 1991 Apr 15;306(3):480-94. doi: 10.1002/cne.903060311.
10
Characterisation of peroxisome proliferator-activated receptor signalling in the midbrain periaqueductal grey of rats genetically prone to heightened stress, negative affect and hyperalgesia.对遗传上易于出现应激增强、消极情绪和痛觉过敏的大鼠中脑导水管周围灰质中过氧化物酶体增殖物激活受体信号传导的表征。
Brain Res. 2017 Feb 15;1657:185-192. doi: 10.1016/j.brainres.2016.11.022. Epub 2016 Dec 1.

引用本文的文献

1
PM2.5 Exposure Triggers Hypothalamic Oxidative and ER Stress Leading to Depressive-like Behaviors in Rats.暴露于细颗粒物2.5会引发下丘脑氧化应激和内质网应激,导致大鼠出现抑郁样行为。
Int J Mol Sci. 2024 Dec 17;25(24):13527. doi: 10.3390/ijms252413527.
2
Repetitive Transcranial Magnetic Stimulation: Is it an Effective Treatment for Cancer Pain?重复经颅磁刺激:它是癌症疼痛的有效治疗方法吗?
Pain Ther. 2025 Feb;14(1):47-66. doi: 10.1007/s40122-024-00679-2. Epub 2024 Nov 17.

本文引用的文献

1
Inborn differences in emotional behavior coincide with alterations in hypothalamic paraventricular motor projections.先天的情感行为差异与下丘脑室旁运动投射的改变相一致。
Eur J Neurosci. 2021 Feb;53(3):814-826. doi: 10.1111/ejn.15065. Epub 2020 Dec 15.
2
Locus coeruleus: a new look at the blue spot.蓝斑核:重新审视蓝斑。
Nat Rev Neurosci. 2020 Nov;21(11):644-659. doi: 10.1038/s41583-020-0360-9. Epub 2020 Sep 17.
3
Involvement of the Ventrolateral Periaqueductal Gray Matter-Central Medial Thalamic Nucleus-Basolateral Amygdala Pathway in Neuropathic Pain Regulation of Rats.
腹外侧导水管周围灰质-丘脑中央内侧核-杏仁核基底外侧通路在大鼠神经性疼痛调节中的作用
Front Neuroanat. 2020 Jul 21;14:32. doi: 10.3389/fnana.2020.00032. eCollection 2020.
4
Pharmacological Treatment of Anxiety Disorders: The Role of the HPA Axis.焦虑症的药物治疗:下丘脑-垂体-肾上腺轴的作用
Front Psychiatry. 2020 May 15;11:443. doi: 10.3389/fpsyt.2020.00443. eCollection 2020.
5
The Lateral Hypothalamic and BNST GABAergic Projections to the Anterior Ventrolateral Periaqueductal Gray Regulate Feeding.外侧下丘脑和 BNST 的 GABA 能投射到前腹外侧导水管周围灰质调节摄食。
Cell Rep. 2019 Jul 16;28(3):616-624.e5. doi: 10.1016/j.celrep.2019.06.051.
6
Ventrolateral periaqueductal gray mediates rapid eye movement sleep regulation by melanin-concentrating hormone neurons.室旁导水管周围灰质通过黑皮质素-4 神经元介导快速眼动睡眠调节。
Neuroscience. 2019 May 15;406:314-324. doi: 10.1016/j.neuroscience.2019.03.020. Epub 2019 Mar 16.
7
Sex differences in antidepressant efficacy.抗抑郁药疗效的性别差异。
Neuropsychopharmacology. 2019 Jan;44(1):140-154. doi: 10.1038/s41386-018-0156-z. Epub 2018 Jul 20.
8
Selectively Bred Rats Provide a Unique Model of Vulnerability to PTSD-Like Behavior and Respond Differentially to FGF2 Augmentation Early in Life.选择性繁殖的大鼠为创伤后应激障碍样行为的易感性提供了独特模型,并在生命早期对成纤维细胞生长因子2(FGF2)增强有不同反应。
Neuropsychopharmacology. 2017 Jul;42(8):1706-1714. doi: 10.1038/npp.2017.37. Epub 2017 Feb 16.
9
Prefrontal cortical control of a brainstem social behavior circuit.前额叶皮质对脑干社会行为回路的控制。
Nat Neurosci. 2017 Feb;20(2):260-270. doi: 10.1038/nn.4470. Epub 2017 Jan 9.
10
Preclinical sex differences in depression and antidepressant response: Implications for clinical research.抑郁症及抗抑郁药反应的临床前性别差异:对临床研究的启示。
J Neurosci Res. 2017 Jan 2;95(1-2):731-736. doi: 10.1002/jnr.23861.