GMU-GIBH Joint School of Life Sciences, The Fifth Affiliated Hospital of Guangzhou Medical University, Guangzhou Laboratory, Guangzhou Medical University, Guangzhou, China.
The Bioland Laboratory (GuangZhou Regenerative Medicine and Health Guangdong Laboratory), Guangzhou, China.
PLoS Biol. 2024 Feb 16;22(2):e3002505. doi: 10.1371/journal.pbio.3002505. eCollection 2024 Feb.
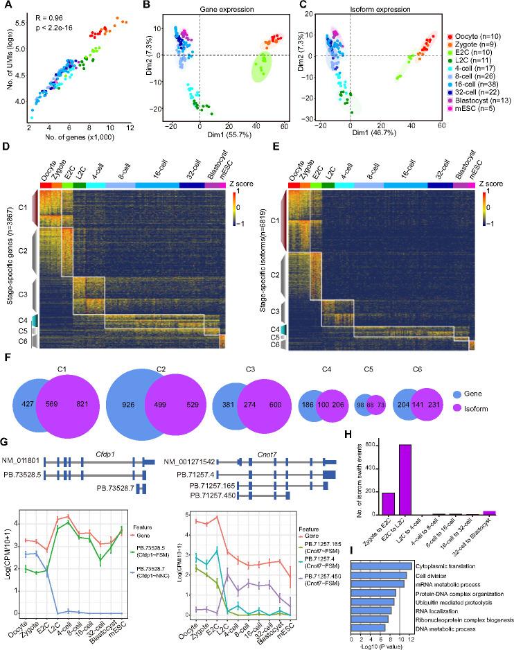
Alternative splicing is an essential regulatory mechanism for development and pathogenesis. Through alternative splicing one gene can encode multiple isoforms and be translated into proteins with different functions. Therefore, this diversity is an important dimension to understand the molecular mechanism governing embryo development. Isoform expression in preimplantation embryos has been extensively investigated, leading to the discovery of new isoforms. However, the dynamics of isoform switching of different types of transcripts throughout the development remains unexplored. Here, using single-cell direct isoform sequencing in over 100 single blastomeres from the mouse oocyte to blastocyst stage, we quantified isoform expression and found that 3-prime partial transcripts lacking stop codons are highly accumulated in oocytes and zygotes. These transcripts are not transcription by-products and might play a role in maternal to zygote transition (MZT) process. Long-read sequencing also enabled us to determine the expression of transposable elements (TEs) at specific loci. In this way, we identified 3,894 TE loci that exhibited dynamic changes along the preimplantation development, likely regulating the expression of adjacent genes. Our work provides novel insights into the transcriptional regulation of early embryo development.
可变剪接是发育和发病机制的重要调控机制。通过可变剪接,一个基因可以编码多个异构体,并翻译成具有不同功能的蛋白质。因此,这种多样性是理解控制胚胎发育的分子机制的一个重要维度。人们已经广泛研究了植入前胚胎中的异构体表达,从而发现了新的异构体。然而,不同类型的转录本在整个发育过程中异构体转换的动态仍未被探索。在这里,我们使用单细胞直接异构体测序技术,对从小鼠卵母细胞到囊胚阶段的 100 多个单细胞进行测序,定量了异构体的表达,发现缺乏终止密码子的 3'末端部分转录本在卵母细胞和受精卵中高度积累。这些转录本不是转录的副产物,可能在母源到合子的转变(MZT)过程中发挥作用。长读测序还使我们能够确定特定基因座上转座元件(TE)的表达。通过这种方式,我们鉴定了 3894 个在植入前发育过程中表现出动态变化的 TE 基因座,可能调节了邻近基因的表达。我们的工作为早期胚胎发育的转录调控提供了新的见解。