Shanghai Institute of Hematology, State Key Laboratory of Medical Genomics, National Research Center for Translational Medicine at Shanghai, Ruijin Hospital, Shanghai Jiao Tong University School of Medicine, Shanghai, 200025, China.
Sino-French Research Center for Life Sciences and Genomics, Ruijin Hospital, Shanghai Jiao Tong University School of Medicine, Shanghai, 200025, China.
Nat Commun. 2024 Feb 16;15(1):1423. doi: 10.1038/s41467-024-45737-7.
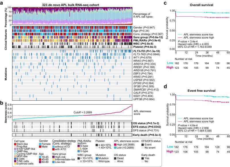
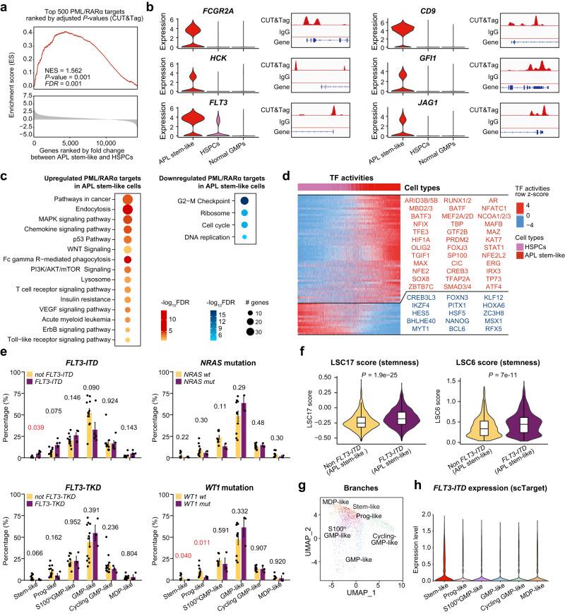
Acute promyelocytic leukemia (APL) represents a paradigm for targeted differentiation therapy, with a minority of patients experiencing treatment failure and even early death. We here report a comprehensive single-cell analysis of 16 APL patients, uncovering cellular compositions and their impact on all-trans retinoic acid (ATRA) response in vivo and early death. We unveil a cellular differentiation hierarchy within APL blasts, rooted in leukemic stem-like cells. The oncogenic PML/RARα fusion protein exerts branch-specific regulation in the APL trajectory, including stem-like cells. APL cohort analysis establishes an association of leukemic stemness with elevated white blood cell counts and FLT3-ITD mutations. Furthermore, we construct an APL-specific stemness score, which proves effective in assessing early death risk. Finally, we show that ATRA induces differentiation of primitive blasts and patients with early death exhibit distinct stemness-associated transcriptional programs. Our work provides a thorough survey of APL cellular hierarchies, offering insights into cellular dynamics during targeted therapy.
急性早幼粒细胞白血病 (APL) 代表了靶向分化治疗的范例,少数患者治疗失败甚至早期死亡。我们在此报告了对 16 名 APL 患者进行的全面单细胞分析,揭示了细胞组成及其对体内全反式维甲酸 (ATRA) 反应和早期死亡的影响。我们揭示了 APL 原始细胞内的细胞分化层次,其根源在于白血病样干样细胞。致癌性 PML/RARα 融合蛋白在 APL 轨迹中发挥特定于分支的调节作用,包括干样细胞。APL 队列分析确立了白血病干样细胞与白细胞计数升高和 FLT3-ITD 突变之间的关联。此外,我们构建了一个 APL 特异性干性评分,该评分可有效评估早期死亡风险。最后,我们表明 ATRA 诱导原始细胞分化,而早期死亡患者则表现出明显与干性相关的转录程序。我们的工作全面调查了 APL 细胞层次结构,为靶向治疗期间的细胞动力学提供了深入了解。