Suppr超能文献

棓丙酯通过调控Bax和半胱天冬酶-3诱导人肺成纤维细胞死亡。

Propyl gallate induces human pulmonary fibroblast cell death through the regulation of Bax and caspase-3.

作者信息

Park Woo Hyun

机构信息

Department of Physiology, Medical School, Jeonbuk National University, Jeonju, Jeollabuk, Republic of Korea.

出版信息

Ann Med. 2024 Dec;56(1):2319853. doi: 10.1080/07853890.2024.2319853. Epub 2024 Feb 19.

Abstract

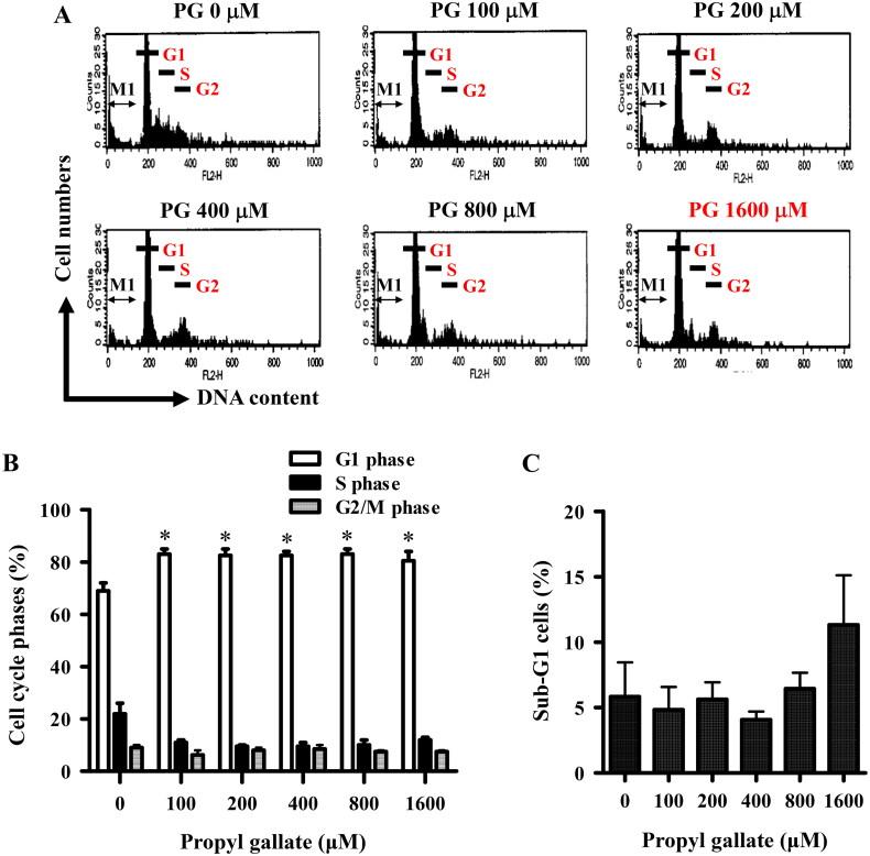
Propyl gallate (PG) has been found to exert an inhibitory effect on the growth of different cell types, including lung cancer cells. However, little is known about the cytotoxicological effects of PG specifically on normal primary lung cells. The current study examined the cellular effects and cell death resulting from PG treatment in human pulmonary fibroblast (HPF) cells. DNA flow cytometry results demonstrated that PG (100-1,600 μM) had a significant impact on the cell cycle, leading to G1 phase arrest. Notably, 1,600 μM PG slightly increased the number of sub-G1 cells. Additionally, PG (400-1,600 μM) resulted in the initiation of cell death, a process that coincided with a loss of mitochondrial membrane potential (MMP; ΔΨm). This loss of MMP (ΔΨm) was evaluated using a FACS cytometer. In PG-treated HPF cells, inhibitors targeting pan-caspase, caspase-3, caspase-8, and caspase-9 showed no significant impact on the quantity of annexin V-positive and MMP (ΔΨm) loss cells. The administration of siRNA targeting Bax or caspase-3 demonstrated a significant attenuation of PG-induced cell death in HPF cells. However, the use of siRNAs targeting p53, Bcl-2, or caspase-8 did not exhibit any notable effect on cell death. Furthermore, none of the tested MAPK inhibitors, including MEK, c-Jun N-terminal kinase (JNK), and p38, showed any impact on PG-induced cell death or the loss of MMP (ΔΨm) in HPF cells. In conclusion, PG induces G1 phase arrest of the cell cycle and cell death in HPF cells through apoptosis and/or necrosis. The observed HPF cell death is mediated by the modulation of Bax and caspase-3. These findings offer insights into the cytotoxic and molecular effects of PG on normal HPF cells.

摘要

没食子酸丙酯(PG)已被发现对包括肺癌细胞在内的不同细胞类型的生长具有抑制作用。然而,关于PG对正常原代肺细胞的细胞毒理学作用知之甚少。当前研究检测了PG处理人肺成纤维细胞(HPF)后产生的细胞效应和细胞死亡情况。DNA流式细胞术结果表明,PG(100 - 1600 μM)对细胞周期有显著影响,导致G1期阻滞。值得注意的是,1600 μM的PG使亚G1期细胞数量略有增加。此外,PG(400 - 1600 μM)导致细胞死亡启动,这一过程与线粒体膜电位(MMP;ΔΨm)丧失同时发生。使用FACS细胞仪评估了这种MMP(ΔΨm)丧失情况。在经PG处理的HPF细胞中,靶向泛半胱天冬酶、半胱天冬酶 - 3、半胱天冬酶 - 8和半胱天冬酶 - 9的抑制剂对膜联蛋白V阳性细胞数量和MMP(ΔΨm)丧失细胞数量均无显著影响。给予靶向Bax或半胱天冬酶 - 3的小干扰RNA(siRNA)显示,PG诱导的HPF细胞死亡显著减轻。然而,使用靶向p53、Bcl - 2或半胱天冬酶 - 8的siRNA对细胞死亡未表现出任何显著影响。此外,所测试的丝裂原活化蛋白激酶(MAPK)抑制剂,包括MEK、c - Jun氨基末端激酶(JNK)和p38,均未对PG诱导的HPF细胞死亡或MMP(ΔΨm)丧失产生任何影响。总之,PG通过凋亡和/或坏死诱导HPF细胞的细胞周期G1期阻滞和细胞死亡。观察到的HPF细胞死亡是由Bax和半胱天冬酶 - 3的调节介导的。这些发现为PG对正常HPF细胞的细胞毒性和分子效应提供了见解。

https://cdn.ncbi.nlm.nih.gov/pmc/blobs/db7f/10878342/d623d8560557/IANN_A_2319853_F0001_C.jpg

文献检索

告别复杂PubMed语法,用中文像聊天一样搜索,搜遍4000万医学文献。AI智能推荐,让科研检索更轻松。

立即免费搜索

文件翻译

保留排版,准确专业,支持PDF/Word/PPT等文件格式,支持 12+语言互译。

免费翻译文档

深度研究

AI帮你快速写综述,25分钟生成高质量综述,智能提取关键信息,辅助科研写作。

立即免费体验