Suppr超能文献

几种一线抗高血压药物作用于纤维肉瘤进展和PD1ab阻断疗法。

Several first-line anti-hypertensives act on fibrosarcoma progression and PD1ab blockade therapy.

作者信息

Sun Jianwen, Zhang Chaoxiong, Su Xinhao, Zhou Haoyun, Zhou Siyun, Jiang Minjie, Fang Binbo

机构信息

Department of Orthopaedics, The First Affiliated Hospital of Jishou University, The People's Hospital of Xiangxi Autonomous Prefecture, Jishou, China.

Department of Jishou University, Jishou, China.

出版信息

J Orthop Surg Res. 2024 Feb 19;19(1):147. doi: 10.1186/s13018-024-04627-w.

Abstract

PURPOSE

Patients are typically diagnosed with both hypertension and fibrosarcoma. Medical oncologists must prescribe suitable anti-hypertensive medications while considering anti-tumor drugs. Recently, immunotherapy has become prominent in cancer treatment. Nonetheless, it is unknown what role anti-hypertensive medications will play in immunotherapy.

METHODS

We examined the effects of six first-line anti-hypertensive medications on programmed cell death protein 1 antibody (PD1ab) in tumor treatment using a mouse model of subcutaneous fibrosarcoma. The drugs examined were verapamil, losartan, furosemide, spironolactone, captopril, and hydrochlorothiazide (HCTZ). The infiltration of CD8 T cells was examined by immunohistochemistry. Additionally, several in vitro and in vivo assays were used to study the effects of HCTZ on human fibrosarcoma cancer cells to explore its mechanism.

RESULTS

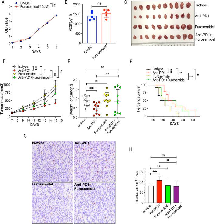
Verapamil suppressed tumor growth and showed an improved effect on the tumor inhibition of PD1ab. Captopril did not affect tumor growth but brought an unexpected benefit to PD1ab treatment. In contrast, spironolactone and furosemide showed no effect on tumor growth but had an offset effect on the PD1ab therapy. Consequently, the survival time of mice was also significantly reduced. Notably, losartan and HCTZ, especially HCTZ, promoted tumor growth and weakened the effect of PD1ab treatment. Consistent results were observed in vivo and in vitro using the human fibrosarcoma cell line HT1080. We determined that the Solute Carrier Family 12 Member 3 (SLC12A3), a known target of HCTZ, may be the principal factor underlying its effect-enhancing properties through mechanism studies employing The Cancer Genome Atlas (TCGA) data and in vivo and in vitro assays.

CONCLUSION

Verapamil and captopril potentiated the anti-tumor effect of PD1ab, whereas spironolactone and furosemide weakened the effect of PD1ab on tumor inhibition. Alarmingly, losartan and HCTZ promoted tumor growth and impaired the effect of PD1ab. Furthermore, we preliminarily found that HCTZ may promote tumor progression through SLC12A3. Based on this study, futher mechanism researches and clinical trials should be conducted in the future.

摘要

目的

患者通常同时被诊断患有高血压和纤维肉瘤。肿瘤内科医生在考虑使用抗肿瘤药物时必须开具合适的抗高血压药物。近年来,免疫疗法在癌症治疗中变得日益突出。然而,尚不清楚抗高血压药物在免疫疗法中会发挥何种作用。

方法

我们使用皮下纤维肉瘤小鼠模型,研究了六种一线抗高血压药物对肿瘤治疗中程序性细胞死亡蛋白1抗体(PD1ab)的影响。所研究的药物为维拉帕米、氯沙坦、呋塞米、螺内酯、卡托普利和氢氯噻嗪(HCTZ)。通过免疫组织化学检测CD8 T细胞的浸润情况。此外,还采用了多种体外和体内试验来研究HCTZ对人纤维肉瘤癌细胞的影响,以探索其作用机制。

结果

维拉帕米抑制肿瘤生长,并对PD1ab的肿瘤抑制作用有增强效果。卡托普利不影响肿瘤生长,但给PD1ab治疗带来了意想不到的益处。相比之下,螺内酯和呋塞米对肿瘤生长无影响,但对PD1ab治疗有抵消作用。因此,小鼠的生存时间也显著缩短。值得注意的是,氯沙坦和HCTZ,尤其是HCTZ,促进肿瘤生长并削弱了PD1ab治疗的效果。使用人纤维肉瘤细胞系HT1080在体内和体外均观察到了一致的结果。通过利用癌症基因组图谱(TCGA)数据以及体内和体外试验进行机制研究,我们确定溶质载体家族12成员3(SLC12A3)作为HCTZ的已知靶点,可能是其增强作用特性的主要因素。

结论

维拉帕米和卡托普利增强了PD1ab的抗肿瘤作用,而螺内酯和呋塞米削弱了PD1ab对肿瘤的抑制作用。令人担忧的是,氯沙坦和HCTZ促进肿瘤生长并损害了PD1ab的疗效。此外,我们初步发现HCTZ可能通过SLC12A3促进肿瘤进展。基于本研究,未来应进行进一步的机制研究和临床试验。

https://cdn.ncbi.nlm.nih.gov/pmc/blobs/07e0/10875773/51a8bd3d9cf2/13018_2024_4627_Fig1_HTML.jpg

文献AI研究员

20分钟写一篇综述,助力文献阅读效率提升50倍。

立即体验

用中文搜PubMed

大模型驱动的PubMed中文搜索引擎

马上搜索

文档翻译

学术文献翻译模型,支持多种主流文档格式。

立即体验