Suppr超能文献

多囊卵巢综合征中,脂肪酸结合蛋白5的高表达过度增强了颗粒细胞的脂肪酸合成和增殖。

High levels of fatty acid-binding protein 5 excessively enhances fatty acid synthesis and proliferation of granulosa cells in polycystic ovary syndrome.

作者信息

Liu Jingyu, Li Jie, Wu Xin, Zhang Mei, Yan Guijun, Sun Haixiang, Li Dong

机构信息

Nanjing Drum Tower Hospital Clinical College of Nanjing Medical University, Nanjing, People's Republic of China.

Center for Reproductive Medicine, Nanjing Drum Tower Hospital, Nanjing University Medical School, Nanjing, China.

出版信息

J Ovarian Res. 2024 Feb 19;17(1):44. doi: 10.1186/s13048-024-01368-6.

Abstract

BACKGROUND

Polycystic ovary syndrome (PCOS) is one of the most complex endocrine disorders in women of reproductive age. Abnormal proliferation of granulosa cells (GCs) is an important cause of PCOS. This study aimed to explore the role of fatty acid-binding protein 5 (FABP5) in granulosa cell (GC) proliferation in polycystic ovary syndrome (PCOS) patients.

METHODS

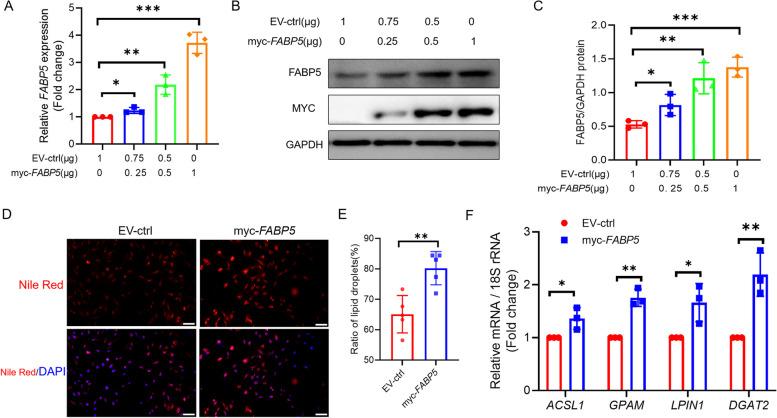
The FABP5 gene, which is related to lipid metabolism, was identified through data analysis of the gene expression profiles of GSE138518 from the Gene Expression Omnibus (GEO) database. The expression levels of FABP5 were measured by quantitative real-time PCR (qRT‒PCR) and western blotting. Cell proliferation was evaluated with a cell counting kit-8 (CCK-8) assay. Western blotting was used to assess the expression of the proliferation marker PCNA, and immunofluorescence microscopy was used to detect Ki67 expression. Moreover, lipid droplet formation was detected with Nile red staining, and qRT‒PCR was used to analyze fatty acid storage-related gene expression.

RESULTS

We found that FABP5 was upregulated in ovarian GCs obtained from PCOS patients and PCOS mice. FABP5 knockdown suppressed lipid droplet formation and proliferation in a human granulosa-like tumor cell line (KGN), whereas FABP5 overexpression significantly enhanced lipid droplet formation and KGN cell proliferation. Moreover, we determined that FABP5 knockdown inhibited PI3K-AKT signaling by suppressing AKT phosphorylation and that FABP5 overexpression activated PI3K-AKT signaling by facilitating AKT phosphorylation. Finally, we used the PI3K-AKT signaling pathway inhibitor LY294002 and found that the facilitation of KGN cell proliferation and lipid droplet formation induced by FABP5 overexpression was inhibited. In contrast, the PI3K-AKT signaling pathway agonist SC79 significantly rescued the suppression of KGN cell proliferation and lipid droplet formation caused by FABP5 knockdown.

CONCLUSIONS

FABP5 promotes active fatty acid synthesis and excessive proliferation of GCs by activating PI3K-AKT signaling, suggesting that abnormally high expression of FABP5 in GCs may be a novel biomarker or a research target for PCOS treatment.

摘要

背景

多囊卵巢综合征(PCOS)是育龄期女性最复杂的内分泌紊乱疾病之一。颗粒细胞(GCs)异常增殖是PCOS的重要病因。本研究旨在探讨脂肪酸结合蛋白5(FABP5)在多囊卵巢综合征(PCOS)患者颗粒细胞(GC)增殖中的作用。

方法

通过对基因表达综合数据库(GEO)中GSE138518基因表达谱的数据分析,确定与脂质代谢相关的FABP5基因。采用定量实时PCR(qRT-PCR)和蛋白质免疫印迹法检测FABP5的表达水平。用细胞计数试剂盒-8(CCK-8)检测法评估细胞增殖。采用蛋白质免疫印迹法评估增殖标志物PCNA的表达,并用免疫荧光显微镜检测Ki67的表达。此外,用尼罗红染色检测脂滴形成,并用qRT-PCR分析脂肪酸储存相关基因的表达。

结果

我们发现PCOS患者和PCOS小鼠卵巢颗粒细胞中FABP5表达上调。FABP5基因敲低抑制了人颗粒样肿瘤细胞系(KGN)中的脂滴形成和增殖,而FABP5过表达显著增强了脂滴形成和KGN细胞增殖。此外,我们确定FABP5基因敲低通过抑制AKT磷酸化来抑制PI3K-AKT信号传导,而FABP5过表达通过促进AKT磷酸化来激活PI3K-AKT信号传导。最后,我们使用PI3K-AKT信号通路抑制剂LY294002,发现FABP5过表达诱导的KGN细胞增殖和脂滴形成促进作用受到抑制。相反,PI3K-AKT信号通路激动剂SC79显著挽救了FABP5基因敲低导致的KGN细胞增殖和脂滴形成的抑制。

结论

FABP5通过激活PI3K-AKT信号传导促进活性脂肪酸合成和颗粒细胞过度增殖,提示颗粒细胞中FABP5异常高表达可能是PCOS治疗的新生物标志物或研究靶点。

https://cdn.ncbi.nlm.nih.gov/pmc/blobs/cec6/10875862/2faee7384677/13048_2024_1368_Fig1_HTML.jpg

文献检索

告别复杂PubMed语法,用中文像聊天一样搜索,搜遍4000万医学文献。AI智能推荐,让科研检索更轻松。

立即免费搜索

文件翻译

保留排版,准确专业,支持PDF/Word/PPT等文件格式,支持 12+语言互译。

免费翻译文档

深度研究

AI帮你快速写综述,25分钟生成高质量综述,智能提取关键信息,辅助科研写作。

立即免费体验