Department of Immunology and Infectious Diseases, Harvard T.H. Chan School of Public Health, Boston, MA 02115.
Department of Mathematics, University of Massachusetts, Boston, MA 02125.
Proc Natl Acad Sci U S A. 2024 Feb 27;121(9):e2312987121. doi: 10.1073/pnas.2312987121. Epub 2024 Feb 20.
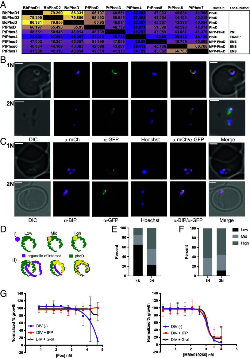
is an emerging zoonosis and widely distributed veterinary infection caused by 100+ species of parasites. The diversity of parasites and the lack of specific drugs necessitate the discovery of broadly effective antibabesials. Here, we describe a comparative chemogenomics (CCG) pipeline for the identification of conserved targets. CCG relies on parallel in vitro evolution of resistance in independent populations of spp. ( and ). We identified a potent antibabesial, MMV019266, from the Malaria Box, and selected for resistance in two species of . After sequencing of multiple independently derived lines in the two species, we identified mutations in a membrane-bound metallodependent phosphatase (). In both species, the mutations were found in the phoD-like phosphatase domain. Using reverse genetics, we validated that mutations in confer resistance to MMV019266 in . We have also demonstrated that BdPhoD localizes to the endomembrane system and partially with the apicoplast. Finally, conditional knockdown and constitutive overexpression of BdPhoD alter the sensitivity to MMV019266 in the parasite. Overexpression of BdPhoD results in increased sensitivity to the compound, while knockdown increases resistance, suggesting BdPhoD is a pro-susceptibility factor. Together, we have generated a robust pipeline for identification of resistance loci and identified BdPhoD as a resistance mechanism in species.
是一种新兴的人畜共患病,广泛分布于兽医感染,由 100 多种寄生虫引起。寄生虫的多样性和缺乏特定药物使得需要发现广泛有效的抗巴贝斯虫药物。在这里,我们描述了一种用于鉴定保守靶标的比较化学生物组学(CCG)管道。CCG 依赖于独立群体的寄生虫(和)的体外抗药性平行进化。我们从疟疾框中发现了一种有效的抗巴贝斯虫药物 MMV019266,并在两种寄生虫中选择了抗性。在两种物种的多个独立衍生系中测序后,我们鉴定出了一种膜结合金属依赖性磷酸酶()中的突变。在这两个物种中,突变都发生在 phoD 样磷酸酶结构域中。通过反向遗传学,我们验证了突变在中赋予了对 MMV019266 的抗性。我们还证明了 BdPhoD 定位于内体膜系统,并与质体部分共定位。最后,BdPhoD 的条件敲低和组成型过表达改变了寄生虫对 MMV019266 的敏感性。BdPhoD 的过表达导致对该化合物的敏感性增加,而敲低则增加了抗性,表明 BdPhoD 是一个易感性因素。总之,我们已经生成了一种用于鉴定抗性基因座的强大管道,并确定了 BdPhoD 是物种中的一种抗性机制。