Reproductive Sciences Center, Division of Developmental Biology, Cincinnati Children's Hospital Medical Center, Cincinnati, OH 45229, USA; Department of Pediatrics, University of Cincinnati College of Medicine, Cincinnati, OH 45267, USA.
Reproductive Sciences Center, Division of Developmental Biology, Cincinnati Children's Hospital Medical Center, Cincinnati, OH 45229, USA; Department of Pediatrics, University of Cincinnati College of Medicine, Cincinnati, OH 45267, USA.
Cell Rep. 2024 Mar 26;43(3):113775. doi: 10.1016/j.celrep.2024.113775. Epub 2024 Feb 20.
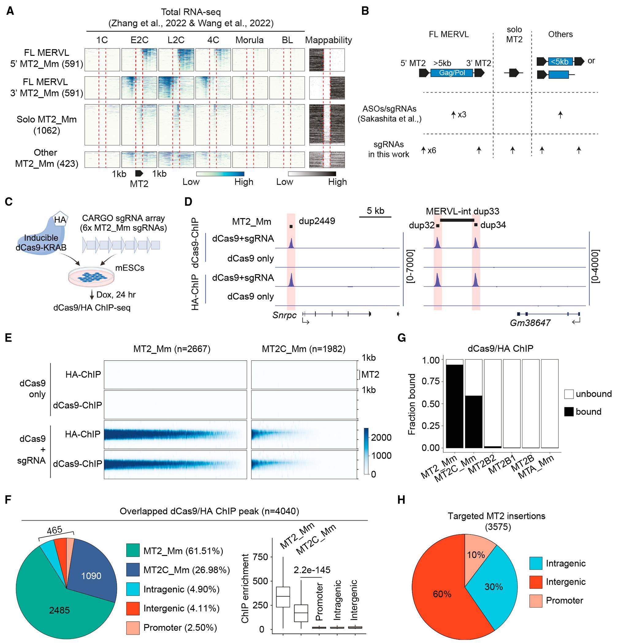
In mammals, many retrotransposons are de-repressed during zygotic genome activation (ZGA). However, their functions in early development remain elusive largely due to the challenge to simultaneously manipulate thousands of retrotransposon insertions in embryos. Here, we applied CRISPR interference (CRISPRi) to perturb the long terminal repeat (LTR) MT2_Mm, a well-known ZGA and totipotency marker that exists in ∼2,667 insertions throughout the mouse genome. CRISPRi robustly perturbed 2,485 (∼93%) MT2_Mm insertions and 1,090 (∼55%) insertions of the closely related MT2C_Mm in 2-cell embryos. Remarkably, such perturbation caused downregulation of hundreds of ZGA genes and embryonic arrest mostly at the morula stage. Mechanistically, MT2 LTRs are globally enriched for open chromatin and H3K27ac and function as promoters/enhancers downstream of OBOX/DUX proteins. Thus, we not only provide direct evidence to support the functional importance of MT2 activation in development but also systematically define cis-regulatory function of MT2 in embryos by integrating functional perturbation and multi-omic analyses.
在哺乳动物中,许多逆转录转座子在合子基因组激活(ZGA)期间被去抑制。然而,由于在胚胎中同时操纵数千个逆转录转座子插入的挑战,它们在早期发育中的功能仍然难以捉摸。在这里,我们应用 CRISPR 干扰(CRISPRi)来干扰长末端重复(LTR)MT2_Mm,这是一个众所周知的 ZGA 和全能性标记,存在于整个小鼠基因组中的约 2667 个插入物中。CRISPRi 在 2 细胞胚胎中强烈干扰了 2485 个(约 93%)MT2_Mm 插入物和 1090 个(约 55%)密切相关的 MT2C_Mm 插入物。值得注意的是,这种干扰导致数百个 ZGA 基因的下调,并使胚胎主要在桑葚胚阶段停滞。从机制上讲,MT2 LTRs 在整个基因组中富含开放染色质和 H3K27ac,并作为 OBOX/ DUX 蛋白下游的启动子/增强子发挥作用。因此,我们不仅提供了直接证据支持 MT2 激活在发育中的重要功能,而且还通过整合功能干扰和多组学分析系统地定义了 MT2 在胚胎中的顺式调控功能。