Suppr超能文献

靶向 PMP22 基因剂量疾病啮齿动物模型中的 PI3K/Akt/mTOR 信号通路。

Targeting PI3K/Akt/mTOR signaling in rodent models of PMP22 gene-dosage diseases.

机构信息

Research Group "Translational Neurogenetics", Max Planck Institute for Multidisciplinary Sciences, Göttingen, Germany.

Department of Neurogenetics, Max Planck Institute for Multidisciplinary Sciences, Göttingen, Germany.

出版信息

EMBO Mol Med. 2024 Mar;16(3):616-640. doi: 10.1038/s44321-023-00019-5. Epub 2024 Feb 21.

Abstract

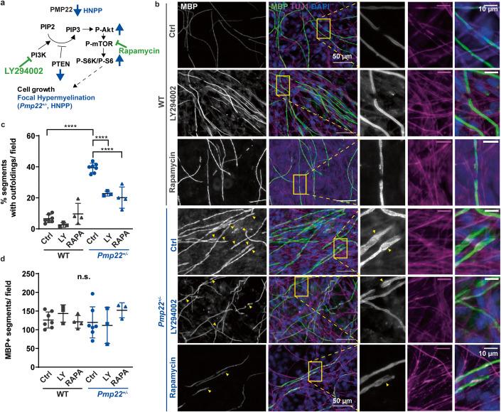
Haplo-insufficiency of the gene encoding the myelin protein PMP22 leads to focal myelin overgrowth in the peripheral nervous system and hereditary neuropathy with liability to pressure palsies (HNPP). Conversely, duplication of PMP22 causes Charcot-Marie-Tooth disease type 1A (CMT1A), characterized by hypomyelination of medium to large caliber axons. The molecular mechanisms of abnormal myelin growth regulation by PMP22 have remained obscure. Here, we show in rodent models of HNPP and CMT1A that the PI3K/Akt/mTOR-pathway inhibiting phosphatase PTEN is correlated in abundance with PMP22 in peripheral nerves, without evidence for direct protein interactions. Indeed, treating DRG neuron/Schwann cell co-cultures from HNPP mice with PI3K/Akt/mTOR pathway inhibitors reduced focal hypermyelination. When we treated HNPP mice in vivo with the mTOR inhibitor Rapamycin, motor functions were improved, compound muscle amplitudes were increased and pathological tomacula in sciatic nerves were reduced. In contrast, we found Schwann cell dedifferentiation in CMT1A uncoupled from PI3K/Akt/mTOR, leaving partial PTEN ablation insufficient for disease amelioration. For HNPP, the development of PI3K/Akt/mTOR pathway inhibitors may be considered as the first treatment option for pressure palsies.

摘要

编码髓鞘蛋白 PMP22 的基因单倍体不足会导致周围神经系统局灶性髓鞘过度生长和遗传性压力易发性神经病(HNPP)。相反,PMP22 的重复会导致 1A 型腓骨肌萎缩症(CMT1A),其特征是中到大直径轴突的髓鞘形成减少。PMP22 调节异常髓鞘生长的分子机制仍不清楚。在这里,我们在 HNPP 和 CMT1A 的啮齿动物模型中表明,PI3K/Akt/mTOR 通路抑制磷酸酶 PTEN 与周围神经中的 PMP22 含量相关,而没有直接的蛋白质相互作用的证据。事实上,用 PI3K/Akt/mTOR 通路抑制剂处理 HNPP 小鼠的背根神经节神经元/施万细胞共培养物,可减少局灶性过度髓鞘化。当我们用 mTOR 抑制剂雷帕霉素对 HNPP 小鼠进行体内治疗时,运动功能得到改善,复合肌肉幅度增加,坐骨神经中的病理梳状结构减少。相比之下,我们发现 CMT1A 中的施万细胞去分化与 PI3K/Akt/mTOR 脱耦联,部分 PTEN 缺失不足以改善疾病。对于 HNPP,PI3K/Akt/mTOR 通路抑制剂的开发可能被视为治疗压力性神经病的首选治疗方案。

https://cdn.ncbi.nlm.nih.gov/pmc/blobs/c9c5/10940316/c33e0d6ef5d1/44321_2023_19_Fig1_HTML.jpg

文献AI研究员

20分钟写一篇综述,助力文献阅读效率提升50倍。

立即体验

用中文搜PubMed

大模型驱动的PubMed中文搜索引擎

马上搜索

文档翻译

学术文献翻译模型,支持多种主流文档格式。

立即体验