Suppr超能文献

SNAT2 介导的雌激素和孕激素在山羊乳腺上皮细胞增殖中的调控作用。

SNAT2-mediated regulation of estrogen and progesterone in the proliferation of goat mammary epithelial cells.

机构信息

College of Veterinary Medicine, Huazhong Agricultural University, Wuhan, 430070, China.

出版信息

Amino Acids. 2024 Feb 23;56(1):17. doi: 10.1007/s00726-024-03382-w.

Abstract

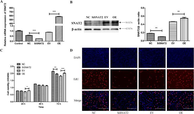
The development of the goat mammary gland is mainly under the control of ovarian hormones particularly estrogen and progesterone (P). Amino acids play an essential role in mammary gland development and milk production, and sodium-coupled neutral amino acid transporter 2 (SNAT2) was reported to be expressed in the mammary gland of rats and bovine mammary epithelial cells, which may affect the synthesis of milk proteins or mammary cell proliferation by mediating prolactin, 17β-estradiol (E) or methionine function. However, whether SNAT2 mediates the regulatory effects of E and P on the development of the ruminant mammary gland is still unclear. In this study, we show that E and P could increase the proliferation of goat mammary epithelial cells (GMECs) and regulate SNAT2 mRNA and protein expression in a dose-dependent manner. Further investigation revealed that SNAT2 is abundantly expressed in the mammary gland during late pregnancy and early lactation, while knockdown and overexpression of SNAT2 in GMECs could inhibit or enhance E- and P-induced cell proliferation as well as mammalian target of rapamycin (mTOR) signaling. We also found that the accelerated proliferation induced by SNAT2 overexpression in GMECs was suppressed by the mTOR signaling pathway inhibitor rapamycin. This indicates that the regulation of GMECs proliferation mediated by SNAT2 in response to E and P is dependent on the mTOR signaling pathway. Finally, we found that the total content of the amino acids in GMECs changed after knocking-down and overexpressing SNAT2. In summary, the results demonstrate that the regulatory effects of E and P on GMECs proliferation may be mediated by the SNAT2-transported amino acid pathway. These results may offer a novel nutritional target for improving the development of the ruminant mammary gland and milk production.

摘要

山羊乳腺的发育主要受卵巢激素(特别是雌激素和孕激素)的控制。氨基酸在乳腺发育和乳汁生产中起着重要作用,有报道称,在大鼠乳腺和牛乳腺上皮细胞中表达了钠依赖性中性氨基酸转运体 2(SNAT2),它可能通过介导催乳素、17β-雌二醇(E)或蛋氨酸的功能,影响乳蛋白的合成或乳腺细胞的增殖。然而,SNAT2 是否介导 E 和 P 对反刍动物乳腺发育的调节作用仍不清楚。在本研究中,我们发现 E 和 P 可以剂量依赖性地增加山羊乳腺上皮细胞(GMEC)的增殖,并调节 SNAT2 mRNA 和蛋白的表达。进一步的研究表明,SNAT2 在妊娠晚期和泌乳早期乳腺中大量表达,而在 GMEC 中敲低和过表达 SNAT2 可以抑制或增强 E 和 P 诱导的细胞增殖以及哺乳动物雷帕霉素靶蛋白(mTOR)信号通路。我们还发现,在 GMEC 中过表达 SNAT2 引起的增殖加速被 mTOR 信号通路抑制剂 rapamycin 抑制。这表明 SNAT2 介导的 GMEC 对 E 和 P 的增殖反应的调节依赖于 mTOR 信号通路。最后,我们发现敲低和过表达 SNAT2 后 GMEC 中氨基酸的总量发生了变化。综上所述,这些结果表明 E 和 P 对 GMEC 增殖的调节作用可能是通过 SNAT2 转运的氨基酸途径介导的。这些结果可能为改善反刍动物乳腺发育和产奶量提供了一个新的营养靶点。

https://cdn.ncbi.nlm.nih.gov/pmc/blobs/36f0/10891196/4c89d6822217/726_2024_3382_Fig1_HTML.jpg

文献AI研究员

20分钟写一篇综述,助力文献阅读效率提升50倍。

立即体验

用中文搜PubMed

大模型驱动的PubMed中文搜索引擎

马上搜索

文档翻译

学术文献翻译模型,支持多种主流文档格式。

立即体验