School of Pharmaceutical Sciences, Tsinghua University, Beijing, 100084, China.
Tsinghua-Peking Joint Center for Life Sciences, Tsinghua University, Beijing, 100084, China.
Nat Commun. 2024 Feb 23;15(1):1657. doi: 10.1038/s41467-024-46043-y.
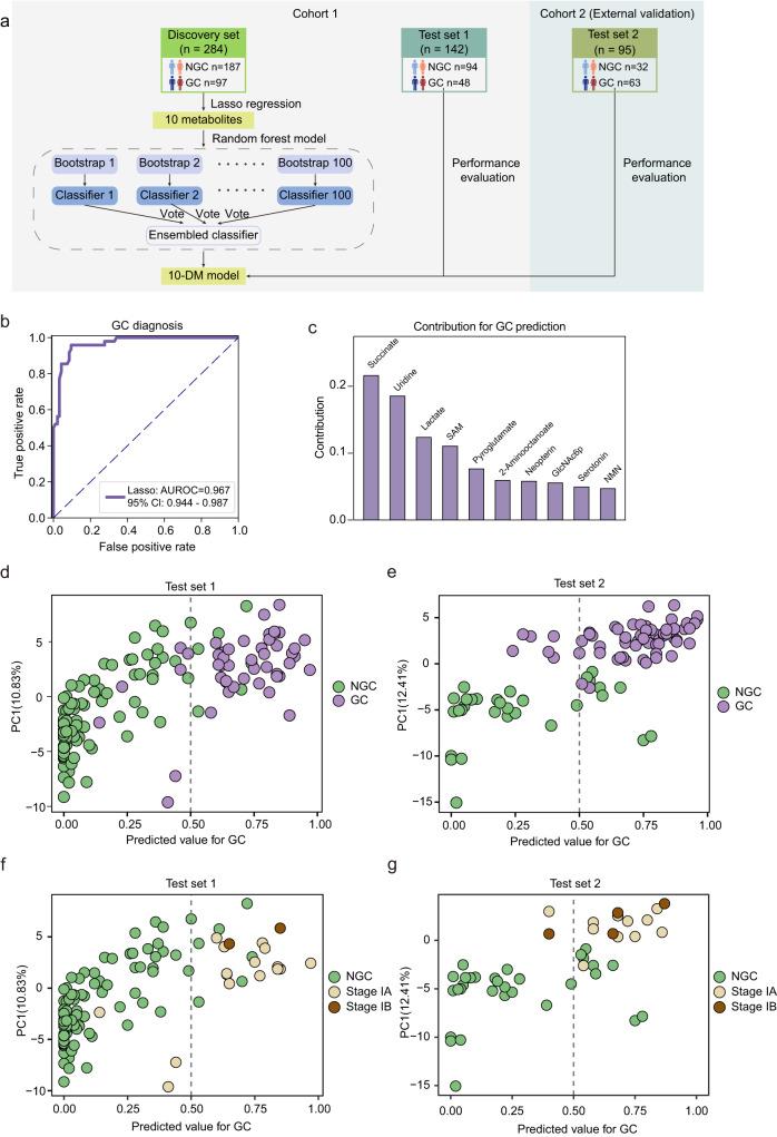
Gastric cancer (GC) represents a significant burden of cancer-related mortality worldwide, underscoring an urgent need for the development of early detection strategies and precise postoperative interventions. However, the identification of non-invasive biomarkers for early diagnosis and patient risk stratification remains underexplored. Here, we conduct a targeted metabolomics analysis of 702 plasma samples from multi-center participants to elucidate the GC metabolic reprogramming. Our machine learning analysis reveals a 10-metabolite GC diagnostic model, which is validated in an external test set with a sensitivity of 0.905, outperforming conventional methods leveraging cancer protein markers (sensitivity < 0.40). Additionally, our machine learning-derived prognostic model demonstrates superior performance to traditional models utilizing clinical parameters and effectively stratifies patients into different risk groups to guide precision interventions. Collectively, our findings reveal the metabolic landscape of GC and identify two distinct biomarker panels that enable early detection and prognosis prediction respectively, thus facilitating precision medicine in GC.
胃癌(GC)是全球癌症相关死亡率的重大负担,突显了迫切需要开发早期检测策略和精确的术后干预措施。然而,用于早期诊断和患者风险分层的非侵入性生物标志物的识别仍未得到充分探索。在这里,我们对来自多中心参与者的 702 个血浆样本进行了靶向代谢组学分析,以阐明 GC 的代谢重编程。我们的机器学习分析揭示了一个 10 代谢物 GC 诊断模型,该模型在外部测试集中进行了验证,其敏感性为 0.905,优于利用癌症蛋白标志物的传统方法(敏感性<0.40)。此外,我们的机器学习衍生的预后模型表现优于利用临床参数的传统模型,并有效地将患者分为不同的风险组,以指导精准干预。总的来说,我们的研究结果揭示了 GC 的代谢景观,并确定了两个不同的生物标志物面板,分别实现了早期检测和预后预测,从而促进了 GC 的精准医学。