Gansu Technology Innovation Center of Animal Cell, Biomedical Research Center, Northwest Minzu University, Lanzhou, China.
Key Laboratory of Biotechnology & Bioengineering of State Ethnic Affairs Commission, Biomedical Research Center, Northwest Minzu University, Lanzhou, China.
J Transl Med. 2024 Feb 23;22(1):196. doi: 10.1186/s12967-024-04942-0.
Non-alcoholic fatty liver disease (NAFLD) is a multifaceted metabolic disorder, whose global prevalence is rapidly increasing. Acetyl CoA carboxylases 1 (ACACA) is the key enzyme that controls the rate of fatty acid synthesis. Hence, it is crucial to investigate the function of ACACA in regulating lipid metabolism during the progress of NAFLD.
Firstly, a fatty liver mouse model was established by high-fat diet at 2nd, 12th, and 20th week, respectively. Then, transcriptome analysis was performed on liver samples to investigate the underlying mechanisms and identify the target gene of the occurrence and development of NAFLD. Afterwards, lipid accumulation cell model was induced by palmitic acid and oleic acid (PA ∶ OA molar ratio = 1∶2). Next, we silenced the target gene ACACA using small interfering RNAs (siRNAs) or the CMS-121 inhibitor. Subsequently, experiments were performed comprehensively the effects of inhibiting ACACA on mitochondrial function and lipid metabolism, as well as on AMPK- PPARα- CPT1A pathway.
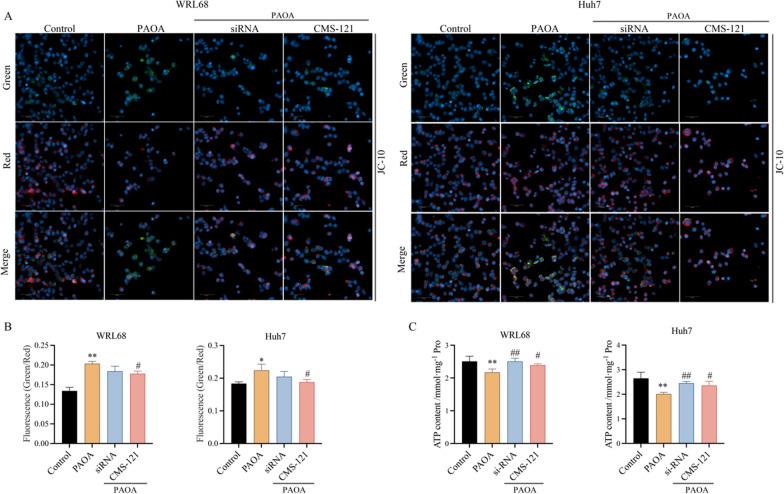
This data indicated that the pathways significantly affected by high-fat diet include lipid metabolism and mitochondrial function. Then, we focus on the target gene ACACA. In addition, the in vitro results suggested that inhibiting of ACACA in vitro reduces intracellular lipid accumulation, specifically the content of TG and TC. Furthermore, ACACA ameliorated mitochondrial dysfunction and alleviate oxidative stress, including MMP complete, ATP and ROS production, as well as the expression of mitochondria respiratory chain complex (MRC) and AMPK proteins. Meanwhile, ACACA inhibition enhances lipid metabolism through activation of PPARα/CPT1A, leading to a decrease in intracellular lipid accumulation.
Targeting ACACA can reduce lipid accumulation by mediating the AMPK- PPARα- CPT1A pathway, which regulates lipid metabolism and alleviates mitochondrial dysfunction.
非酒精性脂肪性肝病(NAFLD)是一种多方面的代谢紊乱,其全球患病率正在迅速上升。乙酰辅酶 A 羧化酶 1(ACACA)是控制脂肪酸合成速率的关键酶。因此,研究 ACACA 在调节 NAFLD 进展过程中的脂质代谢功能至关重要。
首先,通过在第 2、12 和 20 周分别进行高脂肪饮食,建立脂肪肝小鼠模型。然后,对肝组织样本进行转录组分析,以研究潜在机制并确定 NAFLD 发生和发展的靶基因。接下来,用棕榈酸和油酸(PA∶OA 摩尔比=1∶2)诱导脂质蓄积细胞模型。随后,使用小干扰 RNA(siRNAs)或 CMS-121 抑制剂沉默靶基因 ACACA。随后,全面开展实验,研究抑制 ACACA 对线粒体功能和脂质代谢以及 AMPK-PPARα-CPT1A 通路的影响。
该数据表明,高脂肪饮食显著影响的途径包括脂质代谢和线粒体功能。然后,我们关注靶基因 ACACA。此外,体外结果表明,体外抑制 ACACA 可减少细胞内脂质堆积,特别是 TG 和 TC 的含量。此外,ACACA 可改善线粒体功能障碍和减轻氧化应激,包括 MMP 完整、ATP 和 ROS 产生以及线粒体呼吸链复合物(MRC)和 AMPK 蛋白的表达。同时,ACACA 抑制通过激活 PPARα/CPT1A 增强脂质代谢,导致细胞内脂质堆积减少。
靶向 ACACA 可以通过调节 AMPK-PPARα-CPT1A 通路减少脂质堆积,从而调节脂质代谢和缓解线粒体功能障碍。