• 文献检索
  • 文档翻译
  • 深度研究
  • 学术资讯
  • Suppr Zotero 插件Zotero 插件
  • 邀请有礼
  • 套餐&价格
  • 历史记录
应用&插件
Suppr Zotero 插件Zotero 插件浏览器插件Mac 客户端Windows 客户端微信小程序
定价
高级版会员购买积分包购买API积分包
服务
文献检索文档翻译深度研究API 文档MCP 服务
关于我们
关于 Suppr公司介绍联系我们用户协议隐私条款
关注我们

Suppr 超能文献

核心技术专利:CN118964589B侵权必究
粤ICP备2023148730 号-1Suppr @ 2026

文献检索

告别复杂PubMed语法,用中文像聊天一样搜索,搜遍4000万医学文献。AI智能推荐,让科研检索更轻松。

立即免费搜索

文件翻译

保留排版,准确专业,支持PDF/Word/PPT等文件格式,支持 12+语言互译。

免费翻译文档

深度研究

AI帮你快速写综述,25分钟生成高质量综述,智能提取关键信息,辅助科研写作。

立即免费体验

评价在同基因原位肾移植大鼠模型中使用血活素和硫代硫酸钠在 10°C 条件下保存肾脏的效果。

Evaluating the Effects of Kidney Preservation at 10 °C with Hemopure and Sodium Thiosulfate in a Rat Model of Syngeneic Orthotopic Kidney Transplantation.

机构信息

Department of Microbiology and Immunology, Schulich School of Medicine and Dentistry, Western University, London, ON N6A 5C1, Canada.

Matthew Mailing Centre for Translational Transplant Studies, London Health Sciences Centre, London, ON N6A 5A5, Canada.

出版信息

Int J Mol Sci. 2024 Feb 12;25(4):2210. doi: 10.3390/ijms25042210.

DOI:10.3390/ijms25042210
PMID:38396887
原文链接:https://pmc.ncbi.nlm.nih.gov/articles/PMC10889495/
Abstract

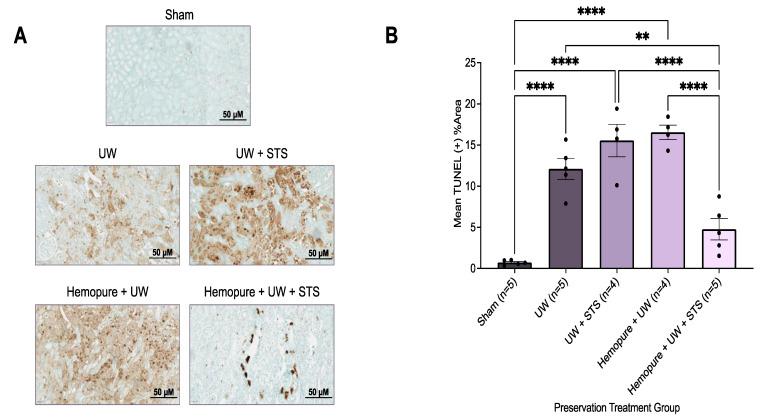
Kidney transplantation is preferred for end-stage renal disease. The current gold standard for kidney preservation is static cold storage (SCS) at 4 °C. However, SCS contributes to renal graft damage through ischemia-reperfusion injury (IRI). We previously reported renal graft protection after SCS with a hydrogen sulfide donor, sodium thiosulfate (STS), at 4 °C. Therefore, this study aims to investigate whether SCS at 10 °C with STS and Hemopure (blood substitute), will provide similar protection. Using in vitro model of IRI, we subjected rat renal proximal tubular epithelial cells to hypoxia-reoxygenation for 24 h at 10 °C with or without STS and measured cell viability. In vivo, we preserved 36 donor kidneys of Lewis rats for 24 h in a preservation solution at 10 °C supplemented with STS, Hemopure, or both followed by transplantation. Tissue damage and recipient graft function parameters, including serum creatinine, blood urea nitrogen, urine osmolality, and glomerular filtration rate (GFR), were evaluated. STS-treated proximal tubular epithelial cells exhibited enhanced viability at 10 °C compared with untreated control cells ( < 0.05). Also, STS and Hemopure improved renal graft function compared with control grafts ( < 0.05) in the early time period after the transplant, but long-term function did not reach significance. Overall, renal graft preservation at 10 °C with STS and Hemopure supplementation has the potential to enhance graft function and reduce kidney damage, suggesting a novel approach to reducing IRI and post-transplant complications.

摘要

肾移植是治疗终末期肾病的首选方法。目前,肾脏保存的金标准是在 4°C 下进行静态冷保存(SCS)。然而,SCS 会通过缺血再灌注损伤(IRI)导致肾移植物损伤。我们之前报道过在 4°C 下使用硫化氢供体硫代硫酸钠(STS)进行 SCS 后肾移植物的保护作用。因此,本研究旨在探讨在 10°C 下使用 STS 和血卟啉(血液替代品)进行 SCS 是否会提供类似的保护作用。我们在体外 IRI 模型中,将大鼠肾近端管状上皮细胞在 10°C 下进行缺氧-复氧 24 小时,并用或不用 STS 进行处理,并测量细胞活力。在体内,我们将 36 个 Lewis 大鼠供体肾脏在 10°C 下保存 24 小时,保存液中添加 STS、血卟啉或两者,然后进行移植。评估组织损伤和受体移植物功能参数,包括血清肌酐、血尿素氮、尿渗透压和肾小球滤过率(GFR)。与未处理的对照组细胞相比,在 10°C 下用 STS 处理的近端肾小管上皮细胞表现出更高的活力(<0.05)。此外,与对照组移植物相比,STS 和血卟啉在移植后早期改善了肾脏移植物的功能(<0.05),但长期功能未达到显著水平。总的来说,在 10°C 下使用 STS 和血卟啉补充进行肾移植保存具有增强移植物功能和减少肾脏损伤的潜力,提示一种减少 IRI 和移植后并发症的新方法。

https://cdn.ncbi.nlm.nih.gov/pmc/blobs/7009/10889495/2b08ea65fbb1/ijms-25-02210-g012.jpg
https://cdn.ncbi.nlm.nih.gov/pmc/blobs/7009/10889495/c66ba017ec34/ijms-25-02210-g001.jpg
https://cdn.ncbi.nlm.nih.gov/pmc/blobs/7009/10889495/d821fb62b833/ijms-25-02210-g002.jpg
https://cdn.ncbi.nlm.nih.gov/pmc/blobs/7009/10889495/d6a3f0b9949c/ijms-25-02210-g003.jpg
https://cdn.ncbi.nlm.nih.gov/pmc/blobs/7009/10889495/cb1175ad26a8/ijms-25-02210-g004.jpg
https://cdn.ncbi.nlm.nih.gov/pmc/blobs/7009/10889495/1b6f1371a226/ijms-25-02210-g005.jpg
https://cdn.ncbi.nlm.nih.gov/pmc/blobs/7009/10889495/095e4e403f59/ijms-25-02210-g006.jpg
https://cdn.ncbi.nlm.nih.gov/pmc/blobs/7009/10889495/325325051ba1/ijms-25-02210-g007.jpg
https://cdn.ncbi.nlm.nih.gov/pmc/blobs/7009/10889495/4623bfab4d1d/ijms-25-02210-g008.jpg
https://cdn.ncbi.nlm.nih.gov/pmc/blobs/7009/10889495/6a37f4be7dc3/ijms-25-02210-g009.jpg
https://cdn.ncbi.nlm.nih.gov/pmc/blobs/7009/10889495/2f2aad786a97/ijms-25-02210-g010.jpg
https://cdn.ncbi.nlm.nih.gov/pmc/blobs/7009/10889495/3f85c6e21836/ijms-25-02210-g011.jpg
https://cdn.ncbi.nlm.nih.gov/pmc/blobs/7009/10889495/2b08ea65fbb1/ijms-25-02210-g012.jpg
https://cdn.ncbi.nlm.nih.gov/pmc/blobs/7009/10889495/c66ba017ec34/ijms-25-02210-g001.jpg
https://cdn.ncbi.nlm.nih.gov/pmc/blobs/7009/10889495/d821fb62b833/ijms-25-02210-g002.jpg
https://cdn.ncbi.nlm.nih.gov/pmc/blobs/7009/10889495/d6a3f0b9949c/ijms-25-02210-g003.jpg
https://cdn.ncbi.nlm.nih.gov/pmc/blobs/7009/10889495/cb1175ad26a8/ijms-25-02210-g004.jpg
https://cdn.ncbi.nlm.nih.gov/pmc/blobs/7009/10889495/1b6f1371a226/ijms-25-02210-g005.jpg
https://cdn.ncbi.nlm.nih.gov/pmc/blobs/7009/10889495/095e4e403f59/ijms-25-02210-g006.jpg
https://cdn.ncbi.nlm.nih.gov/pmc/blobs/7009/10889495/325325051ba1/ijms-25-02210-g007.jpg
https://cdn.ncbi.nlm.nih.gov/pmc/blobs/7009/10889495/4623bfab4d1d/ijms-25-02210-g008.jpg
https://cdn.ncbi.nlm.nih.gov/pmc/blobs/7009/10889495/6a37f4be7dc3/ijms-25-02210-g009.jpg
https://cdn.ncbi.nlm.nih.gov/pmc/blobs/7009/10889495/2f2aad786a97/ijms-25-02210-g010.jpg
https://cdn.ncbi.nlm.nih.gov/pmc/blobs/7009/10889495/3f85c6e21836/ijms-25-02210-g011.jpg
https://cdn.ncbi.nlm.nih.gov/pmc/blobs/7009/10889495/2b08ea65fbb1/ijms-25-02210-g012.jpg

相似文献

1
Evaluating the Effects of Kidney Preservation at 10 °C with Hemopure and Sodium Thiosulfate in a Rat Model of Syngeneic Orthotopic Kidney Transplantation.评价在同基因原位肾移植大鼠模型中使用血活素和硫代硫酸钠在 10°C 条件下保存肾脏的效果。
Int J Mol Sci. 2024 Feb 12;25(4):2210. doi: 10.3390/ijms25042210.
2
Sodium thiosulfate-supplemented UW solution protects renal grafts against prolonged cold ischemia-reperfusion injury in a murine model of syngeneic kidney transplantation.硫代硫酸钠增强的 UW 溶液在同种异体肾移植小鼠模型中保护移植肾免受长时间冷缺血再灌注损伤。
Biomed Pharmacother. 2022 Jan;145:112435. doi: 10.1016/j.biopha.2021.112435. Epub 2021 Nov 17.
3
Effect of Sodium Thiosulfate Pre-Treatment on Renal Ischemia-Reperfusion Injury in Kidney Transplantation.硫代硫酸钠预处理对肾移植中肾缺血再灌注损伤的影响。
Int J Mol Sci. 2024 Sep 2;25(17):9529. doi: 10.3390/ijms25179529.
4
Supplemental hydrogen sulphide protects transplant kidney function and prolongs recipient survival after prolonged cold ischaemia-reperfusion injury by mitigating renal graft apoptosis and inflammation.补充的硫化氢通过减轻肾移植物细胞凋亡和炎症反应来保护移植肾的功能并延长长时间冷缺血再灌注损伤后受者的存活时间。
BJU Int. 2012 Dec;110(11 Pt C):E1187-95. doi: 10.1111/j.1464-410X.2012.11526.x. Epub 2012 Nov 16.
5
HS supplementation: A novel method for successful organ preservation at subnormothermic temperatures.HS 补充:亚常温下成功器官保存的新方法。
Nitric Oxide. 2018 Dec 1;81:57-66. doi: 10.1016/j.niox.2018.10.004. Epub 2018 Oct 25.
6
The Optimization of Renal Graft Preservation Temperature to Mitigate Cold Ischemia-Reperfusion Injury in Kidney Transplantation.优化肾脏移植物保存温度以减轻肾移植中的冷缺血再灌注损伤。
Int J Mol Sci. 2022 Dec 29;24(1):567. doi: 10.3390/ijms24010567.
7
Hydrogen Sulfide Protects Renal Grafts Against Prolonged Cold Ischemia-Reperfusion Injury via Specific Mitochondrial Actions.硫化氢通过特定的线粒体作用保护肾移植免受长时间冷缺血-再灌注损伤。
Am J Transplant. 2017 Feb;17(2):341-352. doi: 10.1111/ajt.14080. Epub 2016 Nov 29.
8
Hydrogen Sulfide Treatment Mitigates Renal Allograft Ischemia-Reperfusion Injury during Cold Storage and Improves Early Transplant Kidney Function and Survival Following Allogeneic Renal Transplantation.硫化氢处理可减轻肾移植冷保存期间的缺血再灌注损伤,并改善同种异体肾移植术后早期移植肾功能及存活率。
J Urol. 2015 Dec;194(6):1806-15. doi: 10.1016/j.juro.2015.07.096. Epub 2015 Aug 1.
9
Evaluating the Effects of Subnormothermic Perfusion with AP39 in a Novel Blood-Free Model of Ex Vivo Kidney Preservation and Reperfusion.评价 AP39 在新型无血模型中离体肾脏保存和再灌注中超低温灌流的效果。
Int J Mol Sci. 2021 Jul 2;22(13):7180. doi: 10.3390/ijms22137180.
10
Cardiotrophin-1 Improves Kidney Preservation, Graft Function, and Survival in Transplanted Rats.心营养素-1 可改善移植大鼠的肾脏保存、移植物功能和存活率。
Transplantation. 2018 Oct;102(10):e404-e412. doi: 10.1097/TP.0000000000002313.

引用本文的文献

1
Opportunities and challenges with the implementation of normothermic machine perfusion in kidney transplantation.肾移植中实施常温机器灌注的机遇与挑战。
Nat Commun. 2025 Jul 25;16(1):6883. doi: 10.1038/s41467-025-60410-3.
2
Molecular Mechanisms and Potential Therapeutic Targets of Ischemia-Reperfusion Injury in Kidney Transplantation.肾移植中缺血再灌注损伤的分子机制及潜在治疗靶点
Curr Issues Mol Biol. 2025 Apr 17;47(4):282. doi: 10.3390/cimb47040282.
3
Effect of Sodium Thiosulfate Pre-Treatment on Renal Ischemia-Reperfusion Injury in Kidney Transplantation.

本文引用的文献

1
The economic impact of machine perfusion technology in liver transplantation.机器灌注技术在肝移植中的经济影响。
Artif Organs. 2022 Feb;46(2):191-200. doi: 10.1111/aor.14131. Epub 2021 Dec 8.
2
Sodium thiosulfate-supplemented UW solution protects renal grafts against prolonged cold ischemia-reperfusion injury in a murine model of syngeneic kidney transplantation.硫代硫酸钠增强的 UW 溶液在同种异体肾移植小鼠模型中保护移植肾免受长时间冷缺血再灌注损伤。
Biomed Pharmacother. 2022 Jan;145:112435. doi: 10.1016/j.biopha.2021.112435. Epub 2021 Nov 17.
3
Static lung storage at 10°C maintains mitochondrial health and preserves donor organ function.
硫代硫酸钠预处理对肾移植中肾缺血再灌注损伤的影响。
Int J Mol Sci. 2024 Sep 2;25(17):9529. doi: 10.3390/ijms25179529.
10°C 时的肺静态存储可保持线粒体健康并维持供体器官功能。
Sci Transl Med. 2021 Sep 15;13(611):eabf7601. doi: 10.1126/scitranslmed.abf7601.
4
Long-Term Survival after Kidney Transplantation.肾移植后的长期存活
N Engl J Med. 2021 Aug 19;385(8):729-743. doi: 10.1056/NEJMra2014530.
5
Cost-utility analysis of normothermic machine perfusion compared to static cold storage in liver transplantation in the Canadian setting.加拿大背景下肝移植中常温机器灌注与静态冷藏的成本效用分析。
Am J Transplant. 2022 Feb;22(2):541-551. doi: 10.1111/ajt.16797. Epub 2021 Aug 31.
6
Good practices for dialysis education, treatment, and eHealth: A scoping review.透析教育、治疗和电子健康的良好实践:范围综述。
PLoS One. 2021 Aug 11;16(8):e0255734. doi: 10.1371/journal.pone.0255734. eCollection 2021.
7
A Highly Sensitive and Flexible Metal-Organic Framework Polymer-Based HS Gas Sensor.一种基于高灵敏度、柔性金属有机框架聚合物的硫化氢气体传感器。
ACS Omega. 2021 Jun 30;6(27):17690-17697. doi: 10.1021/acsomega.1c02295. eCollection 2021 Jul 13.
8
Global, Regional, and National Burden of Diabetes-Related Chronic Kidney Disease From 1990 to 2019.全球、区域和国家 1990 年至 2019 年与糖尿病相关的慢性肾脏病负担。
Front Endocrinol (Lausanne). 2021 Jul 1;12:672350. doi: 10.3389/fendo.2021.672350. eCollection 2021.
9
Hydrogen Sulfide Metabolite, Sodium Thiosulfate: Clinical Applications and Underlying Molecular Mechanisms.硫化氢代谢物,硫代硫酸钠:临床应用及潜在分子机制。
Int J Mol Sci. 2021 Jun 16;22(12):6452. doi: 10.3390/ijms22126452.
10
Subnormothermic Perfusion with HS Donor AP39 Improves DCD Porcine Renal Graft Outcomes in an Ex Vivo Model of Kidney Preservation and Reperfusion.亚低温灌流联合 HS 供体 AP39 在离体肾脏保存和再灌注模型中改善 DCD 猪肾移植的效果。
Biomolecules. 2021 Mar 17;11(3):446. doi: 10.3390/biom11030446.