Suppr超能文献

线粒体功能障碍与衰老中的蛋白质稳态:源自早衰小鼠模型的见解。

Mitochondrial Dysfunction and Protein Homeostasis in Aging: Insights from a Premature-Aging Mouse Model.

机构信息

George and Anne Ryan Institute for Neuroscience, University of Rhode Island, Kingston, RI 02881, USA.

Department of Biomedical and Pharmaceutical Sciences, College of Pharmacy, University of Rhode Island, Kingston, RI 02881, USA.

出版信息

Biomolecules. 2024 Jan 30;14(2):162. doi: 10.3390/biom14020162.

Abstract

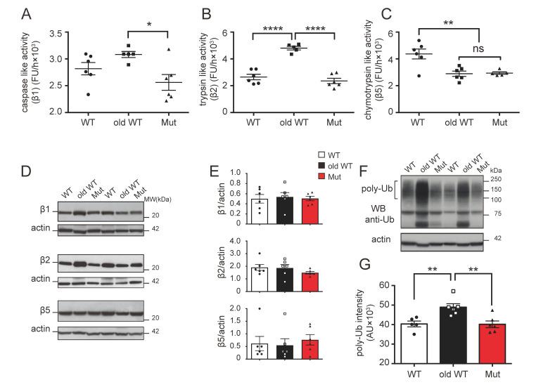
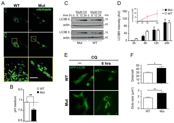
Mitochondrial dysfunction has been implicated in aging and age-related disorders. Disturbed-protein homeostasis and clearance of damaged proteins have also been linked to aging, as well as to neurodegenerative diseases, cancers, and metabolic disorders. However, since mitochondrial oxidative phosphorylation, ubiquitin-proteasome, and autophagy-lysosome systems are tightly interdependent, it is not understood whether the facets observed in aging are the causes or consequences of one or all of these failed processes. We therefore used prematurely aging mtDNA-mutator mice and normally aging wild-type littermates to elucidate whether mitochondrial dysfunction per se is sufficient to impair cellular protein homeostasis similarly to that which is observed in aging. We found that both mitochondrial dysfunction and normal aging affect the ubiquitin-proteasome system in a tissue-dependent manner, whereas only normal aging markedly impairs the autophagy-lysosome system. Thus, our data show that the proteostasis network control in the prematurely aging mtDNA-mutator mouse differs in certain aspects from that found in normal aging. Taken together, our findings suggest that severe mitochondrial dysfunction drives an aging phenotype associated with the impairment of certain components of the protein homeostasis machinery, while others, such as the autophagy-lysosome system, are not affected or only minimally affected. Taken together, this shows that aging is a multifactorial process resulting from alterations of several integrated biological processes; thus, manipulating one process at the time might not be sufficient to fully recapitulate all changes associated with normal aging.

摘要

线粒体功能障碍与衰老和与年龄相关的疾病有关。蛋白质稳态的紊乱和受损蛋白质的清除也与衰老以及神经退行性疾病、癌症和代谢紊乱有关。然而,由于线粒体氧化磷酸化、泛素-蛋白酶体和自噬-溶酶体系统是紧密相互依存的,因此尚不清楚在衰老中观察到的各个方面是这些失败过程中的一个或全部的原因还是后果。因此,我们使用过早衰老的 mtDNA 突变小鼠和正常衰老的野生型同窝仔鼠来阐明线粒体功能障碍本身是否足以类似衰老时那样损害细胞蛋白质稳态。我们发现,线粒体功能障碍和正常衰老都以组织依赖性方式影响泛素-蛋白酶体系统,而只有正常衰老显著损害自噬-溶酶体系统。因此,我们的数据表明,过早衰老的 mtDNA 突变小鼠中的蛋白质稳态网络控制在某些方面与正常衰老时发现的不同。总之,我们的研究结果表明,严重的线粒体功能障碍导致与蛋白质稳态机制某些成分受损相关的衰老表型,而其他成分,如自噬-溶酶体系统,则不受影响或仅受轻微影响。总之,这表明衰老是一个多因素的过程,是由几个整合的生物过程改变引起的;因此,一次操纵一个过程可能不足以完全再现与正常衰老相关的所有变化。

https://cdn.ncbi.nlm.nih.gov/pmc/blobs/4e46/10886786/d2752c0c6532/biomolecules-14-00162-g001.jpg

文献检索

告别复杂PubMed语法,用中文像聊天一样搜索,搜遍4000万医学文献。AI智能推荐,让科研检索更轻松。

立即免费搜索

文件翻译

保留排版,准确专业,支持PDF/Word/PPT等文件格式,支持 12+语言互译。

免费翻译文档

深度研究

AI帮你快速写综述,25分钟生成高质量综述,智能提取关键信息,辅助科研写作。

立即免费体验