Suppr超能文献

在雄性大鼠脑缺血模型中,运动对富含类地中海饮食所提供的神经保护作用产生影响。

Neuroprotection Afforded by an Enriched Mediterranean-like Diet Is Modified by Exercise in a Rat Male Model of Cerebral Ischemia.

作者信息

Romaus-Sanjurjo Daniel, Castañón-Apilánez María, López-Arias Esteban, Custodia Antía, Martin-Martín Cristina, Ouro Alberto, López-Cancio Elena, Sobrino Tomás

机构信息

NeuroAging Group (NEURAL), Clinical Neurosciences Research Laboratory (LINC), Health Research Institute of Santiago de Compostela (IDIS), 15706 Santiago de Compostela, Spain.

Centro de Investigación Biomédica en Red en Enfermedades Neurodegenerativas, Instituto de Salud Carlos III, 28029 Madrid, Spain.

出版信息

Antioxidants (Basel). 2024 Jan 23;13(2):138. doi: 10.3390/antiox13020138.

Abstract

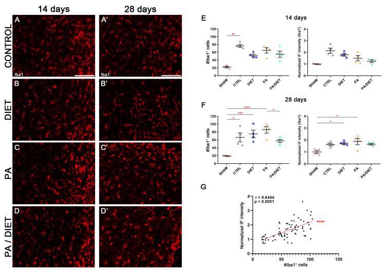
Ischemic stroke is an important cause of mortality and disability worldwide. Given that current treatments do not allow a remarkably better outcome in patients after stroke, it is mandatory to seek new approaches to preventing stroke and/or complementing the current treatments or ameliorating the ischemic insult. Multiple preclinical and clinical studies highlighted the potential beneficial roles of exercise and a Mediterranean diet following a stroke. Here, we investigated the effects of a pre-stroke Mediterranean-like diet supplemented with hydroxytyrosol and with/without physical exercise on male rats undergoing transient middle cerebral artery occlusion (tMCAO). We also assessed a potential synergistic effect with physical exercise. Our findings indicated that the diet reduced infarct and edema volumes, modulated acute immune response by altering cytokine and chemokine levels, decreased oxidative stress, and improved acute functional recovery post-ischemic injury. Interestingly, while physical exercise alone improved certain outcomes compared to control animals, it did not enhance, and in some aspects even impaired, the positive effects of the Mediterranean-like diet in the short term. Overall, these data provide the first preclinical evidence that a preemptive enriched Mediterranean diet modulates cytokines/chemokines levels downwards which eventually has an important role during the acute phase following ischemic damage, likely mediating neuroprotection.

摘要

缺血性中风是全球范围内导致死亡和残疾的重要原因。鉴于目前的治疗方法并不能使中风患者的预后有显著改善,因此必须寻求新的方法来预防中风和/或补充现有治疗方法或减轻缺血性损伤。多项临床前和临床研究强调了中风后运动和地中海饮食的潜在有益作用。在此,我们研究了中风前补充羟基酪醇且有/无体育锻炼的类地中海饮食对经历短暂性大脑中动脉闭塞(tMCAO)的雄性大鼠的影响。我们还评估了与体育锻炼的潜在协同作用。我们的研究结果表明,这种饮食减少了梗死体积和水肿体积,通过改变细胞因子和趋化因子水平调节急性免疫反应,降低了氧化应激,并改善了缺血性损伤后的急性功能恢复。有趣的是,虽然与对照动物相比,单独的体育锻炼改善了某些结果,但在短期内它并没有增强,甚至在某些方面损害了类地中海饮食的积极作用。总体而言,这些数据提供了首个临床前证据,即预先采用富含营养的地中海饮食可下调细胞因子/趋化因子水平,这最终在缺血性损伤后的急性期发挥重要作用,可能介导神经保护作用。

https://cdn.ncbi.nlm.nih.gov/pmc/blobs/5f55/10885962/934027997239/antioxidants-13-00138-g001.jpg

文献AI研究员

20分钟写一篇综述,助力文献阅读效率提升50倍。

立即体验

用中文搜PubMed

大模型驱动的PubMed中文搜索引擎

马上搜索

文档翻译

学术文献翻译模型,支持多种主流文档格式。

立即体验