Cheng Xinyi, Hu Yang, Yu Xiaoqing, Chen Jinyan, Guo Xiaoquan, Cao Huabin, Hu Guoliang, Zhuang Yu
Jiangxi Provincial Key Laboratory for Animal Health, Institute of Animal Population Health, College of Animal Science and Technology, Jiangxi Agricultural University, No. 1101 Zhimin Avenue, Economic and Technological Development District, Nanchang 330045, China.
Antioxidants (Basel). 2024 Jan 23;13(2):140. doi: 10.3390/antiox13020140.
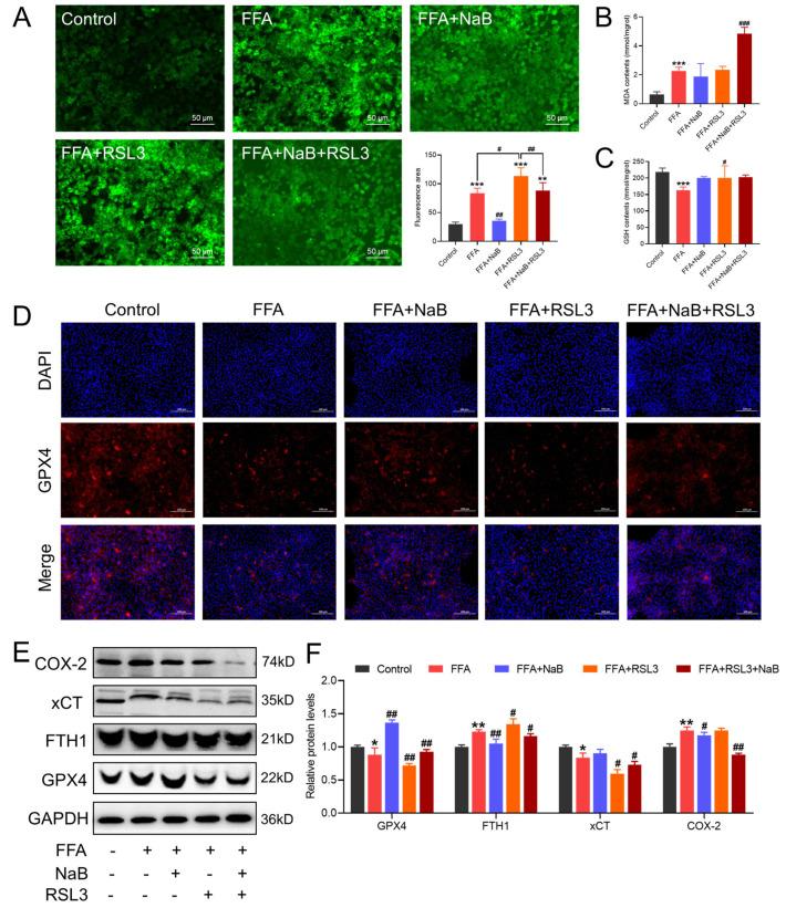
Fatty liver hemorrhagic syndrome (FLHS) in laying hens is a nutritional metabolic disease commonly observed in high-yielding laying hens. Sodium butyrate (NaB) and ferroptosis were reported to contribute to the pathogenesis of fatty liver-related diseases. However, the underlying mechanism of NaB in FLHS and whether it mediates ferroptosis remains unclear. A chicken primary hepatocyte induced by free fatty acids (FFAs, keeping the ratio of sodium oleate and sodium palmitate concentrations at 2:1) was established, which received treatments with NaB, the ferroptosis inducer RAS-selective lethal 3 (RSL3), and the inhibitor ferrostatin-1 (Fer-1). As a result, NaB increased biochemical and lipid metabolism indices, and the antioxidant level, while inhibiting intracellular ROS accumulation and the activation of the ferroptosis signaling pathway, as evidenced by a reduction in intracellular iron concentration, upregulated GPX4 and xCT expression, and inhibited NCOA4 and ACSL4 expression. Furthermore, treatment with Fer-1 reinforced the protective effects of NaB, while RSL3 reversed it by blocking the ROS/GPX4/ferroptosis pathway, leading to the accumulation of lipid droplets and oxidative stress. Collectively, our findings demonstrated that NaB protects hepatocytes by regulating the ROS/GPX4-mediated ferroptosis pathway, providing a new strategy and target for the treatment of FLHS.
蛋鸡脂肪肝出血综合征(FLHS)是高产蛋鸡中常见的一种营养代谢疾病。据报道,丁酸钠(NaB)和铁死亡与脂肪肝相关疾病的发病机制有关。然而,NaB在FLHS中的潜在机制以及它是否介导铁死亡仍不清楚。建立了一种由游离脂肪酸(FFAs,保持油酸和棕榈酸钠浓度比为2:1)诱导的鸡原代肝细胞,并分别用NaB、铁死亡诱导剂RAS选择性致死3(RSL3)和抑制剂铁抑素-1(Fer-1)进行处理。结果表明,NaB提高了生化和脂质代谢指标以及抗氧化水平,同时抑制了细胞内ROS积累和铁死亡信号通路的激活,表现为细胞内铁浓度降低、GPX4和xCT表达上调以及NCOA4和ACSL4表达受到抑制。此外,Fer-1处理增强了NaB的保护作用,而RSL3通过阻断ROS/GPX4/铁死亡途径逆转了这种保护作用,导致脂滴积累和氧化应激。总的来说,我们的研究结果表明,NaB通过调节ROS/GPX4介导的铁死亡途径保护肝细胞,为FLHS的治疗提供了新的策略和靶点。