Saidia Anissa Rym, François Florence, Casas François, Mechaly Ilana, Venteo Stéphanie, Veechi Joseph T, Ruel Jérôme, Puel Jean-Luc, Wang Jing
Institute for Neurosciences of Montpellier (INM), INSERM U1298, University Montpellier, 34295 Montpellier, France.
INRA, UMR 866 Dynamique Musculaire et Métabolisme, 34060 Montpellier, France.
Antioxidants (Basel). 2024 Jan 25;13(2):149. doi: 10.3390/antiox13020149.
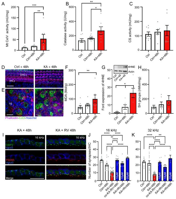
The disruption of the synaptic connection between the sensory inner hair cells (IHCs) and the auditory nerve fiber terminals of the type I spiral ganglion neurons (SGN) has been observed early in several auditory pathologies (e.g., noise-induced or ototoxic drug-induced or age-related hearing loss). It has been suggested that glutamate excitotoxicity may be an inciting element in the degenerative cascade observed in these pathological cochlear conditions. Moreover, oxidative damage induced by free hydroxyl radicals and nitric oxide may dramatically enhance cochlear damage induced by glutamate excitotoxicity. To investigate the underlying molecular mechanisms involved in cochlear excitotoxicity, we examined the molecular basis responsible for kainic acid (KA, a full agonist of AMPA/KA-preferring glutamate receptors)-induced IHC synapse loss and degeneration of the terminals of the type I spiral ganglion afferent neurons using a cochlear explant culture from P3 mouse pups. Our results demonstrated that disruption of the synaptic connection between IHCs and SGNs induced increased levels of oxidative stress, as well as altered both mitochondrial function and neurotrophin signaling pathways. Additionally, the application of exogenous antioxidants and neurotrophins (NT3, BDNF, and small molecule TrkB agonists) clearly increases synaptogenesis. These results suggest that understanding the molecular pathways involved in cochlear excitotoxicity is of crucial importance for the future clinical trials of drug interventions for auditory synaptopathies.
在几种听觉疾病(如噪声性、耳毒性药物性或年龄相关性听力损失)的早期,就已观察到感觉性内毛细胞(IHC)与I型螺旋神经节神经元(SGN)的听觉神经纤维末梢之间的突触连接中断。有人提出,谷氨酸兴奋性毒性可能是在这些病理性耳蜗状况中观察到的退行性级联反应的诱发因素。此外,游离羟基自由基和一氧化氮诱导的氧化损伤可能会显著增强谷氨酸兴奋性毒性诱导的耳蜗损伤。为了研究耳蜗兴奋性毒性所涉及的潜在分子机制,我们使用来自P3小鼠幼崽的耳蜗外植体培养物,研究了负责 kainic 酸(KA,一种AMPA/KA 偏好型谷氨酸受体的完全激动剂)诱导的IHC突触丧失和I型螺旋神经节传入神经元末梢退化的分子基础。我们的结果表明,IHC与SGN之间突触连接的中断会导致氧化应激水平升高,以及线粒体功能和神经营养因子信号通路的改变。此外,应用外源性抗氧化剂和神经营养因子(NT3、BDNF和小分子TrkB激动剂)明显增加了突触形成。这些结果表明,了解耳蜗兴奋性毒性所涉及的分子途径对于未来听觉突触病药物干预的临床试验至关重要。