• 文献检索
  • 文档翻译
  • 深度研究
  • 学术资讯
  • Suppr Zotero 插件Zotero 插件
  • 邀请有礼
  • 套餐&价格
  • 历史记录
应用&插件
Suppr Zotero 插件Zotero 插件浏览器插件Mac 客户端Windows 客户端微信小程序
定价
高级版会员购买积分包购买API积分包
服务
文献检索文档翻译深度研究API 文档MCP 服务
关于我们
关于 Suppr公司介绍联系我们用户协议隐私条款
关注我们

Suppr 超能文献

核心技术专利:CN118964589B侵权必究
粤ICP备2023148730 号-1Suppr @ 2026

文献检索

告别复杂PubMed语法,用中文像聊天一样搜索,搜遍4000万医学文献。AI智能推荐,让科研检索更轻松。

立即免费搜索

文件翻译

保留排版,准确专业,支持PDF/Word/PPT等文件格式,支持 12+语言互译。

免费翻译文档

深度研究

AI帮你快速写综述,25分钟生成高质量综述,智能提取关键信息,辅助科研写作。

立即免费体验

一种新型 EIF3C 相关 CD8 T 细胞标志物可预测鼻咽癌的预后和免疫治疗反应。

A novel EIF3C-related CD8 T-cell signature in predicting prognosis and immunotherapy response of nasopharyngeal carcinoma.

机构信息

Department of Radiation Oncology, Nanfang Hospital, Southern Medical University, 1838 North Guangzhou Avenue, Guangzhou, 510515, Guangdong Province, China.

The First Affiliated Hospital, Sun Yat-Sen University, Guangzhou, 510080, Guangdong Province, China.

出版信息

J Cancer Res Clin Oncol. 2024 Feb 24;150(2):103. doi: 10.1007/s00432-023-05552-x.

DOI:10.1007/s00432-023-05552-x
PMID:38400862
原文链接:https://pmc.ncbi.nlm.nih.gov/articles/PMC10894114/
Abstract

PURPOSE

At present, dysfunctional CD8 T-cells in the nasopharyngeal carcinoma (NPC) tumor immune microenvironment (TIME) have caused unsatisfactory immunotherapeutic effects, such as a low response rate of anti-PD-L1 therapy. Therefore, there is an urgent need to identify reliable markers capable of accurately predicting immunotherapy efficacy.

METHODS

Utilizing various algorithms for immune-infiltration evaluation, we explored the role of EIF3C in the TIME. We next found the influence of EIF3C expression on NPC based on functional analyses and RNA sequencing. By performing correlation and univariate Cox analyses of CD8 Tcell markers from scRNA-seq data, we identified four signatures, which were then used in conjunction with the lasso algorithm to determine corresponding coefficients in the resulting EIF3C-related CD8 T-cell signature (ETS). We subsequently evaluated the prognostic value of ETS using univariate and multivariate Cox regression analyses, Kaplan-Meier curves, and the area under the receiver operating characteristic curve (AUROC).

RESULTS

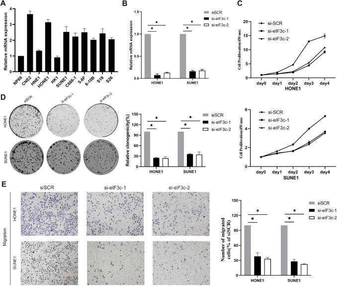
Our results demonstrate a significant relationship between low expression of EIF3C and high levels of CD8 T-cell infiltration in the TIME, as well as a correlation between EIF3C expression and progression of NPC. Based on the expression levels of four EIF3C-related CD8 T-cell marker genes, we constructed the ETS predictive model for NPC prognosis, which demonstrated success in validation. Notably, our model can also serve as an accurate indicator for detecting immunotherapy response.

CONCLUSION

Our findings suggest that EIF3C plays a significant role in NPC progression and immune modulation, particularly in CD8 T-cell infiltration. Furthermore, the ETS model holds promise as both a prognostic predictor for NPC patients and a tool for adjusting individualized immunotherapy strategies.

摘要

目的

目前,鼻咽癌(NPC)肿瘤免疫微环境(TIME)中功能失调的 CD8 T 细胞导致免疫治疗效果不理想,如抗 PD-L1 治疗的反应率低。因此,迫切需要识别能够准确预测免疫治疗效果的可靠标志物。

方法

利用免疫浸润评估的各种算法,我们研究了 EIF3C 在 TIME 中的作用。我们接下来通过功能分析和 RNA 测序发现了 EIF3C 表达对 NPC 的影响。通过对单细胞 RNA-seq 数据中 CD8 T 细胞标志物进行相关性和单变量 Cox 分析,我们确定了四个特征,然后结合lasso 算法确定相应的系数在由此产生的与 EIF3C 相关的 CD8 T 细胞特征(ETS)中。我们随后使用单变量和多变量 Cox 回归分析、Kaplan-Meier 曲线和接收器操作特征曲线(AUROC)下的面积来评估 ETS 的预后价值。

结果

我们的结果表明,EIF3C 低表达与 TIME 中 CD8 T 细胞浸润水平高之间存在显著关系,EIF3C 表达与 NPC 进展之间存在相关性。基于四个与 EIF3C 相关的 CD8 T 细胞标记基因的表达水平,我们构建了 NPC 预后的 ETS 预测模型,该模型在验证中取得了成功。值得注意的是,我们的模型还可以作为检测免疫治疗反应的准确指标。

结论

我们的研究结果表明,EIF3C 在 NPC 进展和免疫调节中起着重要作用,特别是在 CD8 T 细胞浸润方面。此外,ETS 模型有望成为 NPC 患者的预后预测指标和调整个体化免疫治疗策略的工具。

https://cdn.ncbi.nlm.nih.gov/pmc/blobs/b314/11793227/0edf52faf576/432_2023_5552_Fig7_HTML.jpg
https://cdn.ncbi.nlm.nih.gov/pmc/blobs/b314/11793227/74914bd684e3/432_2023_5552_Fig1_HTML.jpg
https://cdn.ncbi.nlm.nih.gov/pmc/blobs/b314/11793227/c8637439a220/432_2023_5552_Fig2_HTML.jpg
https://cdn.ncbi.nlm.nih.gov/pmc/blobs/b314/11793227/2a1d3bf79a11/432_2023_5552_Fig3_HTML.jpg
https://cdn.ncbi.nlm.nih.gov/pmc/blobs/b314/11793227/27b859953b41/432_2023_5552_Fig4_HTML.jpg
https://cdn.ncbi.nlm.nih.gov/pmc/blobs/b314/11793227/8471a4c93762/432_2023_5552_Fig5_HTML.jpg
https://cdn.ncbi.nlm.nih.gov/pmc/blobs/b314/11793227/ec6fe4a2b778/432_2023_5552_Fig6_HTML.jpg
https://cdn.ncbi.nlm.nih.gov/pmc/blobs/b314/11793227/0edf52faf576/432_2023_5552_Fig7_HTML.jpg
https://cdn.ncbi.nlm.nih.gov/pmc/blobs/b314/11793227/74914bd684e3/432_2023_5552_Fig1_HTML.jpg
https://cdn.ncbi.nlm.nih.gov/pmc/blobs/b314/11793227/c8637439a220/432_2023_5552_Fig2_HTML.jpg
https://cdn.ncbi.nlm.nih.gov/pmc/blobs/b314/11793227/2a1d3bf79a11/432_2023_5552_Fig3_HTML.jpg
https://cdn.ncbi.nlm.nih.gov/pmc/blobs/b314/11793227/27b859953b41/432_2023_5552_Fig4_HTML.jpg
https://cdn.ncbi.nlm.nih.gov/pmc/blobs/b314/11793227/8471a4c93762/432_2023_5552_Fig5_HTML.jpg
https://cdn.ncbi.nlm.nih.gov/pmc/blobs/b314/11793227/ec6fe4a2b778/432_2023_5552_Fig6_HTML.jpg
https://cdn.ncbi.nlm.nih.gov/pmc/blobs/b314/11793227/0edf52faf576/432_2023_5552_Fig7_HTML.jpg

相似文献

1
A novel EIF3C-related CD8 T-cell signature in predicting prognosis and immunotherapy response of nasopharyngeal carcinoma.一种新型 EIF3C 相关 CD8 T 细胞标志物可预测鼻咽癌的预后和免疫治疗反应。
J Cancer Res Clin Oncol. 2024 Feb 24;150(2):103. doi: 10.1007/s00432-023-05552-x.
2
Bioinformatics identification and validation of m6A/m1A/m5C/m7G/ac4 C-modified genes in oral squamous cell carcinoma.口腔鳞状细胞癌中m6A/m1A/m5C/m7G/ac4C修饰基因的生物信息学鉴定与验证
BMC Cancer. 2025 Jul 1;25(1):1055. doi: 10.1186/s12885-025-14216-7.
3
Comparison of Two Modern Survival Prediction Tools, SORG-MLA and METSSS, in Patients With Symptomatic Long-bone Metastases Who Underwent Local Treatment With Surgery Followed by Radiotherapy and With Radiotherapy Alone.两种现代生存预测工具 SORG-MLA 和 METSSS 在接受手术联合放疗和单纯放疗治疗有症状长骨转移患者中的比较。
Clin Orthop Relat Res. 2024 Dec 1;482(12):2193-2208. doi: 10.1097/CORR.0000000000003185. Epub 2024 Jul 23.
4
A novel copper-induced cell death-related lncRNA prognostic signature associated with immune infiltration and clinical value in gastric cancer.一种新型铜诱导细胞死亡相关 lncRNA 预后标志物与胃癌免疫浸润和临床价值相关。
J Cancer Res Clin Oncol. 2023 Sep;149(12):10543-10559. doi: 10.1007/s00432-023-04916-7. Epub 2023 Jun 8.
5
Integrated single-cell and bulk sequencing analyses with experimental validation identify the prognostic and immunological implications of CD226 in pan-cancer.综合单细胞和批量测序分析并结合实验验证,鉴定了 CD226 在泛癌中的预后和免疫意义。
J Cancer Res Clin Oncol. 2023 Nov;149(16):14597-14617. doi: 10.1007/s00432-023-05268-y. Epub 2023 Aug 14.
6
A Ubiquitination-Related Gene Prognostic Signature and the Oncogenic Role of RNF149 in Nasopharyngeal Carcinoma: scRNAseq-Based Bioinformatics and Experimental Validation.一种与泛素化相关的基因预后特征及RNF149在鼻咽癌中的致癌作用:基于单细胞RNA测序的生物信息学及实验验证
Curr Med Chem. 2025 Jun 25. doi: 10.2174/0109298673378818250610053439.
7
Identification of a coagulation-related signature correlated with immune infiltration and their prognostic implications in lung adenocarcinoma.鉴定与凝血相关的特征与免疫浸润相关,并对肺腺癌的预后有影响。
Thorac Cancer. 2023 Nov;14(33):3295-3308. doi: 10.1111/1759-7714.15121. Epub 2023 Oct 5.
8
Computed tomography-based radiomics predicts prognostic and treatment-related levels of immune infiltration in the immune microenvironment of clear cell renal cell carcinoma.基于计算机断层扫描的放射组学可预测透明细胞肾细胞癌免疫微环境中免疫浸润的预后及治疗相关水平。
BMC Med Imaging. 2025 Jul 1;25(1):213. doi: 10.1186/s12880-025-01749-3.
9
A New Measure of Quantified Social Health Is Associated With Levels of Discomfort, Capability, and Mental and General Health Among Patients Seeking Musculoskeletal Specialty Care.一种新的量化社会健康指标与寻求肌肉骨骼专科护理的患者的不适程度、能力以及心理和总体健康水平相关。
Clin Orthop Relat Res. 2025 Apr 1;483(4):647-663. doi: 10.1097/CORR.0000000000003394. Epub 2025 Feb 5.
10
An immune-related gene signature for determining Ewing sarcoma prognosis based on machine learning.基于机器学习的免疫相关基因特征用于确定尤文肉瘤的预后。
J Cancer Res Clin Oncol. 2021 Jan;147(1):153-165. doi: 10.1007/s00432-020-03396-3. Epub 2020 Sep 23.

本文引用的文献

1
Cancer-cell-derived fumarate suppresses the anti-tumor capacity of CD8 T cells in the tumor microenvironment.肿瘤微环境中,癌细胞衍生的富马酸抑制 CD8 T 细胞的抗肿瘤能力。
Cell Metab. 2023 Jun 6;35(6):961-978.e10. doi: 10.1016/j.cmet.2023.04.017. Epub 2023 May 12.
2
Immunotherapeutic approaches in EBV-associated nasopharyngeal carcinoma.EBV 相关鼻咽癌的免疫治疗方法。
Front Immunol. 2023 Jan 11;13:1079515. doi: 10.3389/fimmu.2022.1079515. eCollection 2022.
3
Pan-Cancer Analysis Identifies Tumor Cell Surface Targets for CAR-T Cell Therapies and Antibody Drug Conjugates.
泛癌分析确定了用于CAR-T细胞疗法和抗体药物偶联物的肿瘤细胞表面靶点。
Cancers (Basel). 2022 Nov 18;14(22):5674. doi: 10.3390/cancers14225674.
4
Epigenomic landscape study reveals molecular subtypes and EBV-associated regulatory epigenome reprogramming in nasopharyngeal carcinoma.表观基因组景观研究揭示了鼻咽癌中的分子亚型和 EBV 相关的调节性表观基因组重编程。
EBioMedicine. 2022 Dec;86:104357. doi: 10.1016/j.ebiom.2022.104357. Epub 2022 Nov 11.
5
Targeting EIF3C to suppress the development and progression of nasopharyngeal carcinoma.靶向EIF3C以抑制鼻咽癌的发生和发展。
Front Bioeng Biotechnol. 2022 Sep 6;10:994628. doi: 10.3389/fbioe.2022.994628. eCollection 2022.
6
Construction and validation of an immunoediting-based optimized neoantigen load (ioTNL) model to predict the response and prognosis of immune checkpoint therapy in various cancers.基于免疫编辑的优化新抗原负荷(ioTNL)模型的构建与验证,用于预测多种癌症中免疫检查点治疗的反应和预后。
Aging (Albany NY). 2022 May 25;14(10):4586-4605. doi: 10.18632/aging.204101.
7
Current status and advances of immunotherapy in nasopharyngeal carcinoma.鼻咽癌免疫治疗的现状与进展
Ther Adv Med Oncol. 2022 May 7;14:17588359221096214. doi: 10.1177/17588359221096214. eCollection 2022.
8
Improvement of the anticancer efficacy of PD-1/PD-L1 blockade via combination therapy and PD-L1 regulation.通过联合治疗和 PD-L1 调控提高 PD-1/PD-L1 阻断的抗癌疗效。
J Hematol Oncol. 2022 Mar 12;15(1):24. doi: 10.1186/s13045-022-01242-2.
9
Establishing a Prognostic Model Based on Ulceration and Immune Related Genes in Melanoma Patients and Identification of EIF3B as a Therapeutic Target.建立基于黑色素瘤患者溃疡和免疫相关基因的预后模型及鉴定 EIF3B 作为治疗靶点。
Front Immunol. 2022 Feb 22;13:824946. doi: 10.3389/fimmu.2022.824946. eCollection 2022.
10
Dissecting the heterogeneity of the microenvironment in primary and recurrent nasopharyngeal carcinomas using single-cell RNA sequencing.利用单细胞 RNA 测序解析原发性和复发性鼻咽癌微环境的异质性。
Oncoimmunology. 2022 Jan 25;11(1):2026583. doi: 10.1080/2162402X.2022.2026583. eCollection 2022.