Suppr超能文献

整合素β1(ITGB1)畸变的泛癌综合分析及其对癌症免疫的潜在临床意义

Comprehensive pan-carcinoma analysis of ITGB1 distortion and its potential clinical significance for cancer immunity.

作者信息

Fei Yuchang, Wu Yulun, Chen Luting, Yu Huan, Pan Lei

机构信息

Department of Integrated Chinese and Western Medicine, The First People's Hospital of Jiashan, Jiashan Hospital Affiliated of Jiaxing University, Jiashan, Zhejiang, China.

Center for Rehabilitation Medicine, Rehabilitation & Sports Medicine Research Institute of Zhejiang Province, Department of Rehabilitation Medicine, Zhejiang Provincial People's Hospital, Affiliated People's Hospital, Hangzhou Medical College, Hangzhou, Zhejiang, China.

出版信息

Discov Oncol. 2024 Feb 24;15(1):47. doi: 10.1007/s12672-024-00901-9.

Abstract

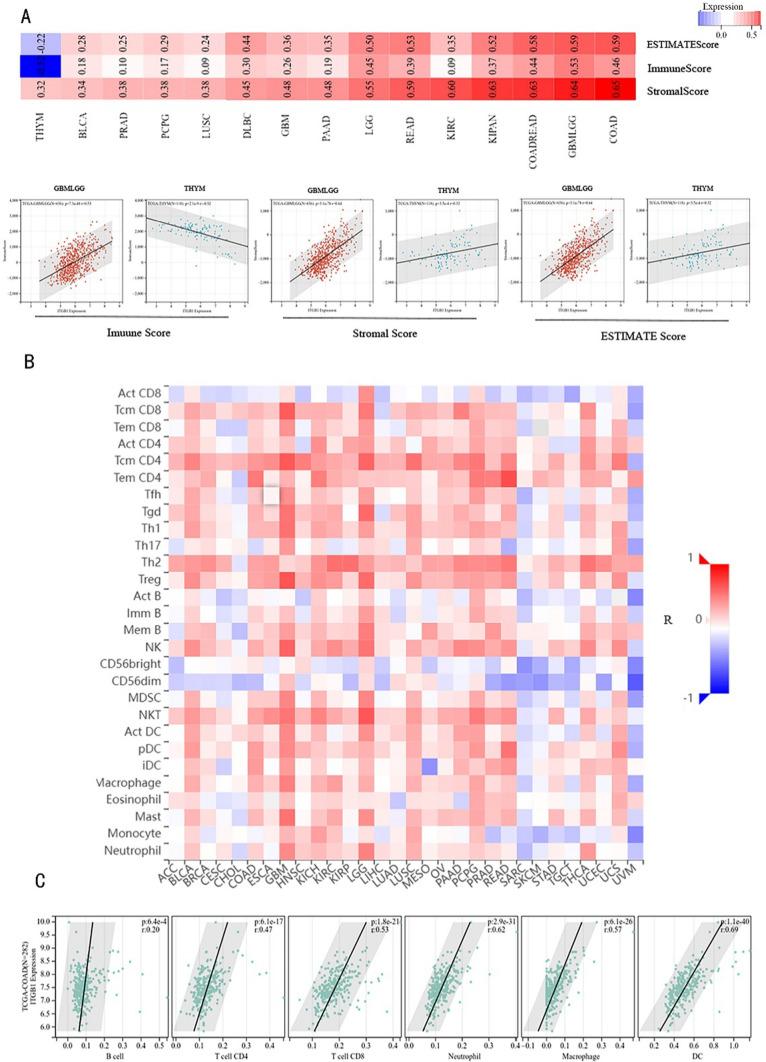
The human protein-coding gene ITGB1 (Integrin 1), also known as CD29, has a length of 58048 base pairs. The Integrin family's most prevalent subunit, it participates in the transmission of numerous intracellular signaling pathways. A thorough examination of ITGB1's functions in human malignancies, however, is inadequate and many of their relationships to the onset and development of human cancers remain unknown. In this work, we examined ITGB1's role in 33 human cancers. Finally, a multi-platform analysis revealed that three of the 33 malignancies had significantly altered ITGB1 expression in tumor tissues in comparison to normal tissues. In addition, it was discovered through survival analysis that ITGB1 was a stand-alone prognostic factor in a number of cancers. ITGB1 expression was linked to immune cell infiltration in colon cancer, according to an investigation of immune infiltration in pan-cancer. In the gene co-expression research, ITGB1 showed a positive connection with the majority of the cell proliferation and EMT indicators, indicating that ITGB1 may have an essential function in controlling cancer metastasis and proliferation. Our pan-cancer analysis of ITGB1 gives evidence in favor of a further investigation into its oncogenic function in various cancer types.

摘要

人类蛋白质编码基因ITGB1(整合素1),也称为CD29,长度为58048个碱基对。它是整合素家族中最普遍的亚基,参与众多细胞内信号通路的传递。然而,对ITGB1在人类恶性肿瘤中的功能进行的全面研究并不充分,其与人类癌症发生和发展的许多关系仍不清楚。在这项工作中,我们研究了ITGB1在33种人类癌症中的作用。最后,多平台分析显示,与正常组织相比,33种恶性肿瘤中有3种肿瘤组织中的ITGB1表达有显著改变。此外,通过生存分析发现,ITGB1在多种癌症中是一个独立的预后因素。根据泛癌免疫浸润研究,ITGB1表达与结肠癌中的免疫细胞浸润有关。在基因共表达研究中,ITGB1与大多数细胞增殖和EMT指标呈正相关,表明ITGB1可能在控制癌症转移和增殖中起重要作用。我们对ITGB1的泛癌分析为进一步研究其在各种癌症类型中的致癌功能提供了证据。

https://cdn.ncbi.nlm.nih.gov/pmc/blobs/3aa5/10894187/7299f56d18ab/12672_2024_901_Fig1_HTML.jpg

文献AI研究员

20分钟写一篇综述,助力文献阅读效率提升50倍。

立即体验

用中文搜PubMed

大模型驱动的PubMed中文搜索引擎

马上搜索

文档翻译

学术文献翻译模型,支持多种主流文档格式。

立即体验