Faculty of Biochemistry, Chemistry and Pharmacy, Institute for Pharmaceutical Biology, Goethe University Frankfurt, Frankfurt, Germany.
Laboratory for Experimental Immunology of the Eye, Department of Ophthalmology, Faculty of Medicine and University Hospital Cologne, University of Cologne, Cologne, Germany.
Angiogenesis. 2024 May;27(2):245-272. doi: 10.1007/s10456-024-09906-y. Epub 2024 Feb 26.
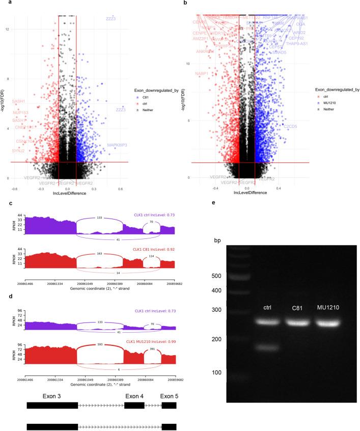
Angiogenesis is a crucial process in the progression of various pathologies, like solid tumors, wet age-related macular degeneration, and chronic inflammation. Current anti-angiogenic treatments still have major drawbacks like limited efficacy in diseases that also rely on inflammation. Therefore, new anti-angiogenic approaches are sorely needed, and simultaneous inhibition of angiogenesis and inflammation is desirable. Here, we show that 2-desaza-annomontine (C81), a derivative of the plant alkaloid annomontine previously shown to inhibit endothelial inflammation, impedes angiogenesis by inhibiting CDC2-like kinases (CLKs) and WNT/β-catenin signaling. C81 reduced choroidal neovascularization in a laser-induced murine in vivo model, inhibited sprouting from vascular endothelial growth factor A (VEGF-A)-activated murine aortic rings ex vivo, and reduced angiogenesis-related activities of endothelial cells in multiple functional assays. This was largely phenocopied by CLK inhibitors and knockdowns, but not by inhibitors of the other known targets of C81. Mechanistically, CLK inhibition reduced VEGF receptor 2 (VEGFR2) mRNA and protein expression as well as downstream signaling. This was partly caused by a reduction of WNT/β-catenin pathway activity, as activating the pathway induced, while β-catenin knockdown impeded VEGFR2 expression. Surprisingly, alternative splicing of VEGFR2 was not detected. In summary, C81 and other CLK inhibitors could be promising compounds in the treatment of diseases that depend on angiogenesis and inflammation due to their impairment of both processes.
血管生成是各种病理学进展的关键过程,如实体瘤、湿性年龄相关性黄斑变性和慢性炎症。目前的抗血管生成治疗仍然存在主要缺陷,例如在也依赖炎症的疾病中疗效有限。因此,非常需要新的抗血管生成方法,同时抑制血管生成和炎症是理想的。在这里,我们表明 2-去氮-安诺米丁(C81),一种先前显示抑制内皮炎症的植物生物碱安诺米丁的衍生物,通过抑制 CDC2 样激酶(CLKs)和 WNT/β-连环蛋白信号通路来阻碍血管生成。C81 减少了激光诱导的小鼠体内模型中的脉络膜新生血管形成,抑制了血管内皮生长因子 A(VEGF-A)激活的小鼠主动脉环的发芽,并且减少了多种功能测定中内皮细胞与血管生成相关的活性。这在很大程度上被 CLK 抑制剂和敲低所模拟,但不能被 C81 的其他已知靶标抑制剂所模拟。在机制上,CLK 抑制减少了 VEGF 受体 2(VEGFR2)mRNA 和蛋白表达以及下游信号。这部分是由于 WNT/β-连环蛋白途径活性的降低引起的,因为激活该途径会诱导,而β-连环蛋白敲低会阻碍 VEGFR2 表达。令人惊讶的是,未检测到 VEGFR2 的选择性剪接。总之,由于 C81 和其他 CLK 抑制剂会损害这两个过程,因此它们可能成为依赖血管生成和炎症的疾病治疗的有前途的化合物。