Schutt Katherine L, Queen Katelyn A, Fisher Kira, Budington Olivia, Mao Weifeng, Liu Wei, Gu Xiaohui, Xiao Yisong, Aswad Fred, Joseph James, Stumpff Jason
Department of Molecular Physiology and Biophysics, University of Vermont, Burlington, VT, United States.
Apeiron Therapeutics, Shanghai, China.
Front Mol Biosci. 2024 Feb 12;11:1328077. doi: 10.3389/fmolb.2024.1328077. eCollection 2024.
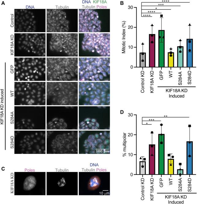
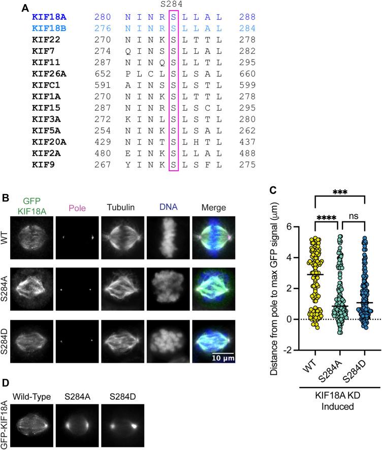
The mitotic kinesin, KIF18A, is required for proliferation of cancer cells that exhibit chromosome instability (CIN), implicating it as a promising target for treatment of a subset of aggressive tumor types. Determining regions of the KIF18A protein to target for inhibition will be important for the design and optimization of effective small molecule inhibitors. In this study, we used cultured cell models to investigate the effects of mutating S284 within the alpha-4 helix of KIF18A, which was previously identified as a phosphorylated residue. Mutations in S284 cause relocalization of KIF18A from the plus-ends of spindle microtubules to the spindle poles. Furthermore, KIF18A S284 mutants display loss of KIF18A function and fail to support proliferation in CIN tumor cells. Interestingly, similar effects on KIF18A localization and function were seen after treatment of CIN cells with KIF18A inhibitory compounds that are predicted to interact with residues within the alpha-4 helix. These data implicate the KIF18A alpha-4 helix as an effective target for inhibition and demonstrate that small molecules targeting KIF18A selectively limit CIN tumor cell proliferation and result in phenotypically similar effects on mitosis at the single cell level compared to genetic perturbations.
有丝分裂驱动蛋白KIF18A是表现出染色体不稳定性(CIN)的癌细胞增殖所必需的,这表明它是治疗一部分侵袭性肿瘤类型的有前景的靶点。确定KIF18A蛋白中可作为抑制靶点的区域对于设计和优化有效的小分子抑制剂至关重要。在本研究中,我们使用培养细胞模型来研究KIF18A的α-4螺旋内S284位点突变的影响,该位点先前被鉴定为磷酸化残基。S284位点的突变导致KIF18A从纺锤体微管的正端重新定位到纺锤体两极。此外,KIF18A S284突变体表现出KIF18A功能丧失,并且无法支持CIN肿瘤细胞的增殖。有趣的是,在用预计与α-4螺旋内残基相互作用的KIF18A抑制性化合物处理CIN细胞后,观察到对KIF18A定位和功能有类似影响。这些数据表明KIF18A的α-4螺旋是有效的抑制靶点,并证明与基因扰动相比,靶向KIF18A的小分子在单细胞水平上选择性地限制CIN肿瘤细胞增殖,并对有丝分裂产生表型相似的影响。