Conti Brooke A, Ruiz Penelope D, Broton Cayla, Blobel Nicolas J, Kottemann Molly C, Sridhar Sunandini, Lach Francis P, Wiley Tom F, Sasi Nanda K, Carroll Thomas, Smogorzewska Agata
Laboratory of Genome Maintenance, The Rockefeller University, New York, NY, 10065, USA.
Laboratory for Cell Biology and Genetics, The Rockefeller University, New York, NY, 10065, USA.
Nat Commun. 2024 Mar 2;15(1):1943. doi: 10.1038/s41467-024-45947-z.
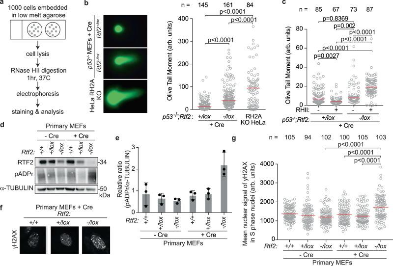
DNA replication through a challenging genomic landscape is coordinated by the replisome, which must adjust to local conditions to provide appropriate replication speed and respond to lesions that hinder its progression. We have previously shown that proteasome shuttle proteins, DNA Damage Inducible 1 and 2 (DDI1/2), regulate Replication Termination Factor 2 (RTF2) levels at stalled replisomes, allowing fork stabilization and restart. Here, we show that during unperturbed replication, RTF2 regulates replisome localization of RNase H2, a heterotrimeric enzyme that removes RNA from RNA-DNA heteroduplexes. RTF2, like RNase H2, is essential for mammalian development and maintains normal replication speed. However, persistent RTF2 and RNase H2 at stalled replication forks prevent efficient replication restart, which is dependent on PRIM1, the primase component of DNA polymerase α-primase. Our data show a fundamental need for RTF2-dependent regulation of replication-coupled ribonucleotide removal and reveal the existence of PRIM1-mediated direct replication restart in mammalian cells.
复制体协调DNA通过具有挑战性的基因组区域进行复制,复制体必须根据局部条件进行调整,以提供适当的复制速度,并应对阻碍其前进的损伤。我们之前已经表明,蛋白酶体穿梭蛋白DNA损伤诱导因子1和2(DDI1/2)可调节停滞复制叉处的复制终止因子2(RTF2)水平,从而实现复制叉的稳定和重启。在这里,我们表明,在正常复制过程中,RTF2可调节核糖核酸酶H2在复制体中的定位,核糖核酸酶H2是一种从RNA-DNA异源双链体中去除RNA的异源三聚体酶。与核糖核酸酶H2一样,RTF2对哺乳动物发育至关重要,并维持正常的复制速度。然而,停滞复制叉处持续存在的RTF2和核糖核酸酶H2会阻碍有效的复制重启,而复制重启依赖于DNA聚合酶α-引发酶的引发酶成分PRIM1。我们的数据表明,对复制偶联的核糖核苷酸去除进行RTF2依赖性调节至关重要,并揭示了哺乳动物细胞中存在PRIM1介导的直接复制重启。