• 文献检索
  • 文档翻译
  • 深度研究
  • 学术资讯
  • Suppr Zotero 插件Zotero 插件
  • 邀请有礼
  • 套餐&价格
  • 历史记录
应用&插件
Suppr Zotero 插件Zotero 插件浏览器插件Mac 客户端Windows 客户端微信小程序
定价
高级版会员购买积分包购买API积分包
服务
文献检索文档翻译深度研究API 文档MCP 服务
关于我们
关于 Suppr公司介绍联系我们用户协议隐私条款
关注我们

Suppr 超能文献

核心技术专利:CN118964589B侵权必究
粤ICP备2023148730 号-1Suppr @ 2026

文献检索

告别复杂PubMed语法,用中文像聊天一样搜索,搜遍4000万医学文献。AI智能推荐,让科研检索更轻松。

立即免费搜索

文件翻译

保留排版,准确专业,支持PDF/Word/PPT等文件格式,支持 12+语言互译。

免费翻译文档

深度研究

AI帮你快速写综述,25分钟生成高质量综述,智能提取关键信息,辅助科研写作。

立即免费体验

多功能脂质体聚多巴胺纳米颗粒协同化疗/光热疗法/富氧用于类风湿性关节炎治疗

Synergistic chemotherapy/PTT/oxygen enrichment by multifunctional liposomal polydopamine nanoparticles for rheumatoid arthritis treatment.

作者信息

Fu Xiaoling, Song Yutong, Feng Xianquan, Liu Zhihong, Gao Wenhao, Song Hongtao, Zhang Qian

机构信息

School of Pharmacy, Fujian Medical University, Fuzhou 350108, China.

Fuzong Clinical Medical College of Fujian Medical University, Fuzhou 350025, China.

出版信息

Asian J Pharm Sci. 2024 Feb;19(1):100885. doi: 10.1016/j.ajps.2024.100885. Epub 2024 Feb 5.

DOI:10.1016/j.ajps.2024.100885
PMID:38434718
原文链接:https://pmc.ncbi.nlm.nih.gov/articles/PMC10906176/
Abstract

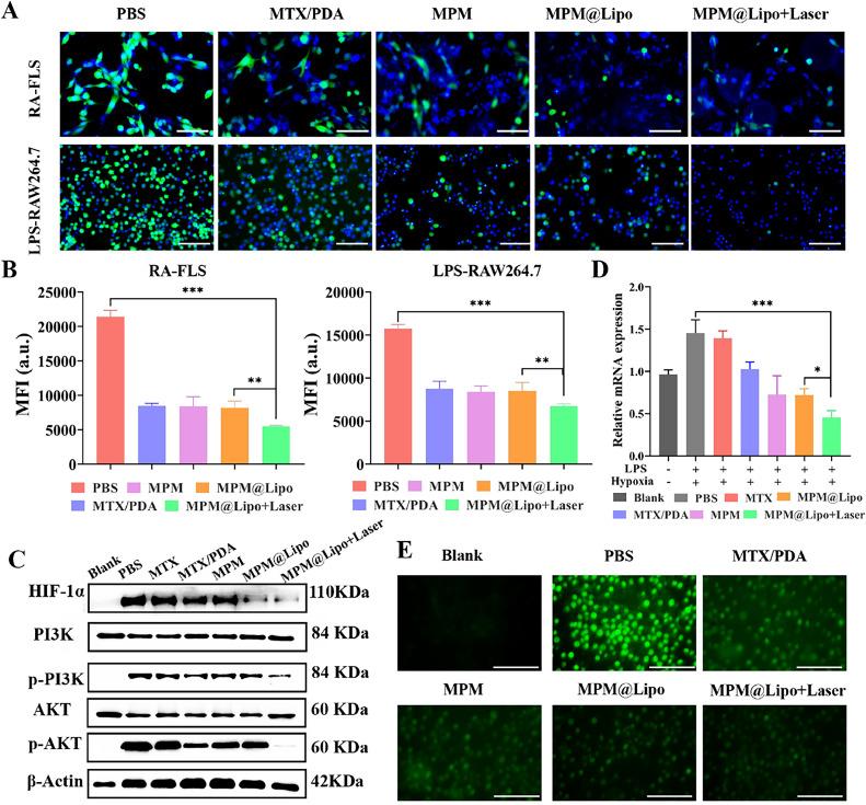
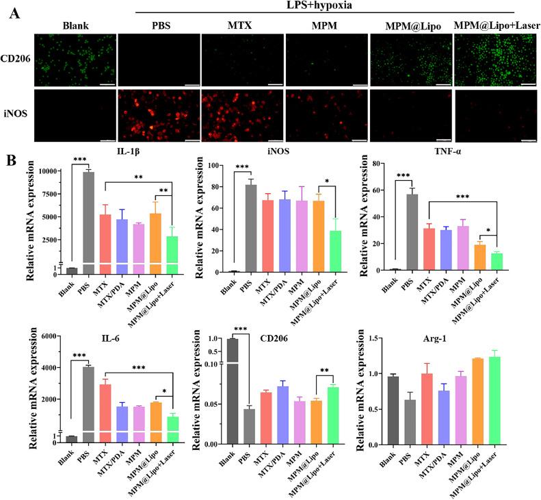
Amultifunctional liposomal polydopamine nanoparticle (MPM@Lipo) was designed in this study, to combine chemotherapy, photothermal therapy (PTT) and oxygen enrichment to clear hyperproliferating inflammatory cells and improve the hypoxic microenvironment for rheumatoid arthritis (RA) treatment. MPM@Lipo significantly scavenged intracellular reactive oxygen species and relieved joint hypoxia, thus contributing to the repolarization of M1 macrophages into M2 phenotype. Furthermore, MPM@Lipo could accumulate at inflammatory joints, inhibit the production of inflammatory factors, and protect cartilage , effectively alleviating RA progression in a rat adjuvant-induced arthritis model. Moreover, upon laser irradiation, MPM@Lipo can elevate the temperature to not only significantly obliterate excessively proliferating inflammatory cells but also accelerate the production of methotrexate and oxygen, resulting in excellent RA treatment effects. Overall, the use of synergistic chemotherapy/PTT/oxygen enrichment therapy to treat RA is a powerful potential strategy.

摘要

本研究设计了一种多功能脂质体聚多巴胺纳米颗粒(MPM@Lipo),将化疗、光热疗法(PTT)和富氧相结合,以清除过度增殖的炎性细胞并改善类风湿关节炎(RA)治疗的缺氧微环境。MPM@Lipo显著清除细胞内活性氧并缓解关节缺氧,从而促进M1巨噬细胞重极化至M2表型。此外,MPM@Lipo可在炎性关节处积聚,抑制炎性因子产生并保护软骨,在大鼠佐剂性关节炎模型中有效缓解RA进展。此外,在激光照射下,MPM@Lipo可升高温度,不仅能显著消除过度增殖的炎性细胞,还能加速甲氨蝶呤和氧气的产生,从而产生优异的RA治疗效果。总体而言,采用协同化疗/PTT/富氧疗法治疗RA是一种极具潜力的策略。

https://cdn.ncbi.nlm.nih.gov/pmc/blobs/f921/10906176/4c23785fc6e6/gr8.jpg
https://cdn.ncbi.nlm.nih.gov/pmc/blobs/f921/10906176/1f29eebc0922/ga1.jpg
https://cdn.ncbi.nlm.nih.gov/pmc/blobs/f921/10906176/bebbb4bb78ed/sc1.jpg
https://cdn.ncbi.nlm.nih.gov/pmc/blobs/f921/10906176/d6c54452fd41/gr1.jpg
https://cdn.ncbi.nlm.nih.gov/pmc/blobs/f921/10906176/a142884228b1/gr2.jpg
https://cdn.ncbi.nlm.nih.gov/pmc/blobs/f921/10906176/0b464fb64256/gr3.jpg
https://cdn.ncbi.nlm.nih.gov/pmc/blobs/f921/10906176/8b0199694d8b/gr4.jpg
https://cdn.ncbi.nlm.nih.gov/pmc/blobs/f921/10906176/242e69e5b687/gr5.jpg
https://cdn.ncbi.nlm.nih.gov/pmc/blobs/f921/10906176/af8c2ce9e3c7/gr6.jpg
https://cdn.ncbi.nlm.nih.gov/pmc/blobs/f921/10906176/ac6115d4bc69/gr7.jpg
https://cdn.ncbi.nlm.nih.gov/pmc/blobs/f921/10906176/4c23785fc6e6/gr8.jpg
https://cdn.ncbi.nlm.nih.gov/pmc/blobs/f921/10906176/1f29eebc0922/ga1.jpg
https://cdn.ncbi.nlm.nih.gov/pmc/blobs/f921/10906176/bebbb4bb78ed/sc1.jpg
https://cdn.ncbi.nlm.nih.gov/pmc/blobs/f921/10906176/d6c54452fd41/gr1.jpg
https://cdn.ncbi.nlm.nih.gov/pmc/blobs/f921/10906176/a142884228b1/gr2.jpg
https://cdn.ncbi.nlm.nih.gov/pmc/blobs/f921/10906176/0b464fb64256/gr3.jpg
https://cdn.ncbi.nlm.nih.gov/pmc/blobs/f921/10906176/8b0199694d8b/gr4.jpg
https://cdn.ncbi.nlm.nih.gov/pmc/blobs/f921/10906176/242e69e5b687/gr5.jpg
https://cdn.ncbi.nlm.nih.gov/pmc/blobs/f921/10906176/af8c2ce9e3c7/gr6.jpg
https://cdn.ncbi.nlm.nih.gov/pmc/blobs/f921/10906176/ac6115d4bc69/gr7.jpg
https://cdn.ncbi.nlm.nih.gov/pmc/blobs/f921/10906176/4c23785fc6e6/gr8.jpg

相似文献

1
Synergistic chemotherapy/PTT/oxygen enrichment by multifunctional liposomal polydopamine nanoparticles for rheumatoid arthritis treatment.多功能脂质体聚多巴胺纳米颗粒协同化疗/光热疗法/富氧用于类风湿性关节炎治疗
Asian J Pharm Sci. 2024 Feb;19(1):100885. doi: 10.1016/j.ajps.2024.100885. Epub 2024 Feb 5.
2
Reversing inflammatory microenvironment by a single intra-articular injection of multi-stimulus responsive lipogel to relieve rheumatoid arthritis and promote joint repair.通过单次关节腔内注射多刺激响应性脂质凝胶逆转炎症微环境,以缓解类风湿性关节炎并促进关节修复。
Mater Today Bio. 2023 Mar 31;20:100622. doi: 10.1016/j.mtbio.2023.100622. eCollection 2023 Jun.
3
NIR-PTT/ROS-Scavenging/Oxygen-Enriched Synergetic Therapy for Rheumatoid Arthritis by a pH-Responsive Hybrid CeO-ZIF-8 Coated with Polydopamine.通过 pH 响应型杂化 CeO-ZIF-8 包裹聚多巴胺实现类风湿关节炎的 NIR-PTT/ROS 清除/富氧协同治疗
ACS Biomater Sci Eng. 2022 Aug 8;8(8):3361-3376. doi: 10.1021/acsbiomaterials.2c00592. Epub 2022 Jul 12.
4
Combinatorial Polydopamine-Liposome Nanoformulation as an Effective Anti-Breast Cancer Therapy.组合型聚多巴胺-脂质体纳米制剂作为一种有效的乳腺癌治疗方法。
Int J Nanomedicine. 2023 Feb 17;18:861-879. doi: 10.2147/IJN.S382109. eCollection 2023.
5
Synergistic Oxygen Generation and Reactive Oxygen Species Scavenging by Manganese Ferrite/Ceria Co-decorated Nanoparticles for Rheumatoid Arthritis Treatment.锰铁氧体/氧化铈共修饰纳米粒子协同产生氧气和清除活性氧物种用于类风湿性关节炎治疗。
ACS Nano. 2019 Mar 26;13(3):3206-3217. doi: 10.1021/acsnano.8b08785. Epub 2019 Mar 7.
6
An ROS-responsive artesunate prodrug nanosystem co-delivers dexamethasone for rheumatoid arthritis treatment through the HIF-1α/NF-κB cascade regulation of ROS scavenging and macrophage repolarization.ROS 响应型青蒿琥酯前药纳米系统通过 HIF-1α/NF-κB 级联调控 ROS 清除和巨噬细胞再极化共递送地塞米松治疗类风湿关节炎。
Acta Biomater. 2022 Oct 15;152:406-424. doi: 10.1016/j.actbio.2022.08.054. Epub 2022 Aug 30.
7
Neutrophil-Mimetic, ROS Responsive, and Oxygen Generating Nanovesicles for Targeted Interventions of Refractory Rheumatoid Arthritis.中性粒细胞模拟、ROS 响应和产氧纳米囊泡用于难治性类风湿关节炎的靶向干预。
Small. 2024 May;20(20):e2307379. doi: 10.1002/smll.202307379. Epub 2023 Dec 12.
8
Rosmarinic acid nanomedicine for rheumatoid arthritis therapy: Targeted RONS scavenging and macrophage repolarization.用于类风湿性关节炎治疗的迷迭香酸纳米药物:靶向清除活性氧氮物种和巨噬细胞重极化。
J Control Release. 2023 Oct;362:631-646. doi: 10.1016/j.jconrel.2023.09.012. Epub 2023 Sep 17.
9
Biomimetic Nanoparticles Carrying a Repolarization Agent of Tumor-Associated Macrophages for Remodeling of the Inflammatory Microenvironment Following Photothermal Therapy.载有肿瘤相关巨噬细胞再极化剂的仿生纳米粒子用于光热治疗后炎症微环境的重塑。
ACS Nano. 2021 Sep 28;15(9):15166-15179. doi: 10.1021/acsnano.1c05618. Epub 2021 Sep 1.
10
Multifunctional Mesoporous Polydopamine With Hydrophobic Paclitaxel For Photoacoustic Imaging-Guided Chemo-Photothermal Synergistic Therapy.具有疏水性紫杉醇的多功能介孔聚多巴胺用于光声成像引导的化疗-光热协同治疗。
Int J Nanomedicine. 2019 Nov 4;14:8647-8663. doi: 10.2147/IJN.S218632. eCollection 2019.

引用本文的文献

1
Manganese Dioxide-Based pH-Responsive Multifunctional Nanoparticles Deliver Methotrexate for Targeted Rheumatoid Arthritis Treatment.基于二氧化锰的pH响应型多功能纳米颗粒递送甲氨蝶呤用于类风湿性关节炎的靶向治疗。
Biomater Res. 2025 May 14;29:0187. doi: 10.34133/bmr.0187. eCollection 2025.
2
Advances in injectable drug delivery systems for the treatment of rheumatoid arthritis.用于治疗类风湿性关节炎的注射给药系统的进展
Biomater Transl. 2025 Mar 25;6(1):40-54. doi: 10.12336/biomatertransl.2025.01.004. eCollection 2025.
3
A brief strategy for the preparation of silk fibroin-copper sulfide-based electrospun nanofibrous membranes with photothermal antimicrobial properties to accelerate the infected wound healing.

本文引用的文献

1
D-Optimal Design and Development of a Koumine-Loaded Microemulsion for Rheumatoid Arthritis Treatment: In vivo and in vitro Evaluation.考明载药微乳的 D-最优设计与制备及其治疗类风湿关节炎的体内外评价
Int J Nanomedicine. 2023 Jun 5;18:2973-2988. doi: 10.2147/IJN.S406641. eCollection 2023.
2
Koumine alleviates rheumatoid arthritis by regulating macrophage polarization.钩吻素子通过调节巨噬细胞极化来缓解类风湿性关节炎。
J Ethnopharmacol. 2023 Jul 15;311:116474. doi: 10.1016/j.jep.2023.116474. Epub 2023 Apr 7.
3
An intra-articular injectable phospholipids-based gel for the treatment of rheumatoid arthritis.
一种制备具有光热抗菌性能的丝素蛋白-硫化铜基电纺纳米纤维膜以加速感染伤口愈合的简要策略。
Mater Today Bio. 2025 Feb 21;31:101605. doi: 10.1016/j.mtbio.2025.101605. eCollection 2025 Apr.
4
Targeted nanoliposomes for precision rheumatoid arthritis therapy: a review on mechanisms and potential.用于精准类风湿性关节炎治疗的靶向纳米脂质体:作用机制与潜力综述
Drug Deliv. 2025 Dec;32(1):2459772. doi: 10.1080/10717544.2025.2459772. Epub 2025 Feb 1.
5
NIR triggered polydopamine coated cerium dioxide nanozyme for ameliorating acute lung injury via enhanced ROS scavenging.近红外触发的聚多巴胺包覆的二氧化铈纳米酶通过增强 ROS 清除来改善急性肺损伤。
J Nanobiotechnology. 2024 Jun 8;22(1):321. doi: 10.1186/s12951-024-02570-w.
一种用于治疗类风湿性关节炎的关节内注射用磷脂基凝胶。
Asian J Pharm Sci. 2023 Jan;18(1):100777. doi: 10.1016/j.ajps.2023.100777. Epub 2023 Jan 18.
4
MRI-visible mesoporous polydopamine nanoparticles with enhanced antioxidant capacity for osteoarthritis therapy.具有增强抗氧化能力的MRI可见介孔聚多巴胺纳米颗粒用于骨关节炎治疗
Biomaterials. 2023 Apr;295:122030. doi: 10.1016/j.biomaterials.2023.122030. Epub 2023 Jan 31.
5
Peptide-anchored neutrophil membrane-coated biomimetic nanodrug for targeted treatment of rheumatoid arthritis.肽锚定中性粒细胞膜包覆仿生纳米药物用于类风湿性关节炎的靶向治疗。
J Nanobiotechnology. 2023 Jan 13;21(1):13. doi: 10.1186/s12951-023-01773-x.
6
Inflammation specific environment activated methotrexate-loaded nanomedicine to treat rheumatoid arthritis by immune environment reconstruction.炎症特异性环境激活载有甲氨蝶呤的纳米药物,通过免疫环境重建来治疗类风湿性关节炎。
Acta Biomater. 2023 Feb;157:367-380. doi: 10.1016/j.actbio.2022.12.007. Epub 2022 Dec 10.
7
An ROS-responsive artesunate prodrug nanosystem co-delivers dexamethasone for rheumatoid arthritis treatment through the HIF-1α/NF-κB cascade regulation of ROS scavenging and macrophage repolarization.ROS 响应型青蒿琥酯前药纳米系统通过 HIF-1α/NF-κB 级联调控 ROS 清除和巨噬细胞再极化共递送地塞米松治疗类风湿关节炎。
Acta Biomater. 2022 Oct 15;152:406-424. doi: 10.1016/j.actbio.2022.08.054. Epub 2022 Aug 30.
8
Regulation of Macrophage Polarization Through Periodic Photo-Thermal Treatment to Facilitate Osteogenesis.周期性光热处理调控巨噬细胞极化促进成骨。
Small. 2022 Sep;18(38):e2202691. doi: 10.1002/smll.202202691. Epub 2022 Aug 19.
9
Inflammation-homing "living drug depot" for efficient arthritis treatment.炎症归巢“活药物库”用于高效治疗关节炎。
Acta Biomater. 2022 Sep 15;150:324-336. doi: 10.1016/j.actbio.2022.07.013. Epub 2022 Jul 15.
10
NIR-PTT/ROS-Scavenging/Oxygen-Enriched Synergetic Therapy for Rheumatoid Arthritis by a pH-Responsive Hybrid CeO-ZIF-8 Coated with Polydopamine.通过 pH 响应型杂化 CeO-ZIF-8 包裹聚多巴胺实现类风湿关节炎的 NIR-PTT/ROS 清除/富氧协同治疗
ACS Biomater Sci Eng. 2022 Aug 8;8(8):3361-3376. doi: 10.1021/acsbiomaterials.2c00592. Epub 2022 Jul 12.