• 文献检索
  • 文档翻译
  • 深度研究
  • 学术资讯
  • Suppr Zotero 插件Zotero 插件
  • 邀请有礼
  • 套餐&价格
  • 历史记录
应用&插件
Suppr Zotero 插件Zotero 插件浏览器插件Mac 客户端Windows 客户端微信小程序
定价
高级版会员购买积分包购买API积分包
服务
文献检索文档翻译深度研究API 文档MCP 服务
关于我们
关于 Suppr公司介绍联系我们用户协议隐私条款
关注我们

Suppr 超能文献

核心技术专利:CN118964589B侵权必究
粤ICP备2023148730 号-1Suppr @ 2026

文献检索

告别复杂PubMed语法,用中文像聊天一样搜索,搜遍4000万医学文献。AI智能推荐,让科研检索更轻松。

立即免费搜索

文件翻译

保留排版,准确专业,支持PDF/Word/PPT等文件格式,支持 12+语言互译。

免费翻译文档

深度研究

AI帮你快速写综述,25分钟生成高质量综述,智能提取关键信息,辅助科研写作。

立即免费体验

亚热带湖泊中浮游微型真核生物群落沿生产力梯度的时空组装与功能组成

Spatiotemporal assembly and functional composition of planktonic microeukaryotic communities along productivity gradients in a subtropical lake.

作者信息

Zou Songbao, Lian Qingping, Ni Meng, Zhou Dan, Liu Mei, Zhang Xin, Chen Guangmei, Yuan Julin

机构信息

Key Laboratory of Healthy Freshwater Aquaculture, Ministry of Agriculture and Rural Affairs, Huzhou, Zhejiang, China.

Key Laboratory of Fish Health and Nutrition of Zhejiang Province, Huzhou, Zhejiang, China.

出版信息

Front Microbiol. 2024 Feb 19;15:1351772. doi: 10.3389/fmicb.2024.1351772. eCollection 2024.

DOI:10.3389/fmicb.2024.1351772
PMID:38440145
原文链接:https://pmc.ncbi.nlm.nih.gov/articles/PMC10909917/
Abstract

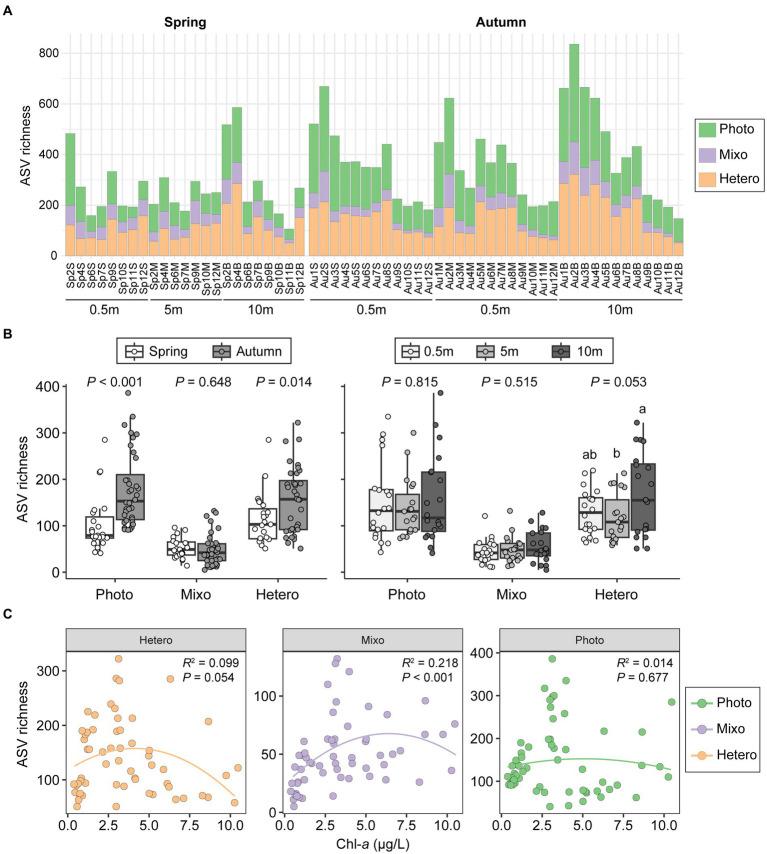
Microeukaryotes play crucial roles in the microbial loop of freshwater ecosystems, functioning both as primary producers and bacterivorous consumers. However, understanding the assembly of microeukaryotic communities and their functional composition in freshwater lake ecosystems across diverse environmental gradients remains limited. Here, we utilized amplicon sequencing of 18S rRNA gene and multivariate statistical analyses to examine the spatiotemporal and biogeographical patterns of microeukaryotes in water columns (at depths of 0.5, 5, and 10 m) within a subtropical lake in eastern China, covering a 40 km distance during spring and autumn of 2022. Our results revealed that complex and diverse microeukaryotic communities were dominated by Chlorophyta (mainly Chlorophyceae), Fungi, Alveolata, Stramenopiles, and Cryptophyta lineages. Species richness was higher in autumn than in spring, forming significant hump-shaped relationships with chlorophyll concentration (Chl-, an indicator of phytoplankton biomass). Microeukaryotic communities exhibited significant seasonality and distance-decay patterns. By contrast, the effect of vertical depth was negligible. Stochastic processes mainly influenced the assembly of microeukaryotic communities, explaining 63, 67, and 55% of community variation for spring, autumn, and both seasons combined, respectively. Trait-based functional analysis revealed the prevalence of heterotrophic and phototrophic microeukaryotic plankton with a trade-off along N:P ratio, Chl-, and dissolved oxygen (DO) gradients. Similarly, the mixotrophic proportions were significantly and positively correlated with Chl- and DO concentrations. Overall, our findings may provide useful insights into the assembly patterns of microeukaryotes in lake ecosystem and how their functions respond to environmental changes.

摘要

微型真核生物在淡水生态系统的微生物环中发挥着关键作用,既是初级生产者,也是食细菌消费者。然而,对于不同环境梯度下淡水湖泊生态系统中微型真核生物群落的组装及其功能组成的了解仍然有限。在此,我们利用18S rRNA基因的扩增子测序和多变量统计分析,研究了中国东部一个亚热带湖泊水柱(0.5米、5米和10米深度)中微型真核生物的时空和生物地理模式,该研究覆盖了2022年春秋两季40公里的距离。我们的结果表明,复杂多样的微型真核生物群落以绿藻门(主要是绿藻纲)、真菌、囊泡虫、不等鞭毛类和隐藻门谱系为主。秋季的物种丰富度高于春季,与叶绿素浓度(Chl-,浮游植物生物量的指标)形成显著的驼峰状关系。微型真核生物群落表现出显著的季节性和距离衰减模式。相比之下,垂直深度的影响可以忽略不计。随机过程主要影响微型真核生物群落的组装,分别解释了春季、秋季以及两个季节合并时群落变异的63%、67%和55%。基于特征的功能分析揭示了异养和光养微型真核浮游生物的普遍存在,它们在氮磷比、叶绿素浓度和溶解氧(DO)梯度上存在权衡。同样,混合营养比例与叶绿素浓度和溶解氧浓度显著正相关。总体而言,我们的研究结果可能为湖泊生态系统中微型真核生物的组装模式以及它们的功能如何响应环境变化提供有用的见解。

https://cdn.ncbi.nlm.nih.gov/pmc/blobs/64f5/10909917/a98ec7e8e945/fmicb-15-1351772-g010.jpg
https://cdn.ncbi.nlm.nih.gov/pmc/blobs/64f5/10909917/0f2b9ede563b/fmicb-15-1351772-g001.jpg
https://cdn.ncbi.nlm.nih.gov/pmc/blobs/64f5/10909917/ea441a7ca627/fmicb-15-1351772-g002.jpg
https://cdn.ncbi.nlm.nih.gov/pmc/blobs/64f5/10909917/cd202af76c5a/fmicb-15-1351772-g003.jpg
https://cdn.ncbi.nlm.nih.gov/pmc/blobs/64f5/10909917/917050f7adf2/fmicb-15-1351772-g004.jpg
https://cdn.ncbi.nlm.nih.gov/pmc/blobs/64f5/10909917/876309855569/fmicb-15-1351772-g005.jpg
https://cdn.ncbi.nlm.nih.gov/pmc/blobs/64f5/10909917/0f798117cfc3/fmicb-15-1351772-g006.jpg
https://cdn.ncbi.nlm.nih.gov/pmc/blobs/64f5/10909917/a99ca36b31f8/fmicb-15-1351772-g007.jpg
https://cdn.ncbi.nlm.nih.gov/pmc/blobs/64f5/10909917/0a640da985e2/fmicb-15-1351772-g008.jpg
https://cdn.ncbi.nlm.nih.gov/pmc/blobs/64f5/10909917/7962d7c20702/fmicb-15-1351772-g009.jpg
https://cdn.ncbi.nlm.nih.gov/pmc/blobs/64f5/10909917/a98ec7e8e945/fmicb-15-1351772-g010.jpg
https://cdn.ncbi.nlm.nih.gov/pmc/blobs/64f5/10909917/0f2b9ede563b/fmicb-15-1351772-g001.jpg
https://cdn.ncbi.nlm.nih.gov/pmc/blobs/64f5/10909917/ea441a7ca627/fmicb-15-1351772-g002.jpg
https://cdn.ncbi.nlm.nih.gov/pmc/blobs/64f5/10909917/cd202af76c5a/fmicb-15-1351772-g003.jpg
https://cdn.ncbi.nlm.nih.gov/pmc/blobs/64f5/10909917/917050f7adf2/fmicb-15-1351772-g004.jpg
https://cdn.ncbi.nlm.nih.gov/pmc/blobs/64f5/10909917/876309855569/fmicb-15-1351772-g005.jpg
https://cdn.ncbi.nlm.nih.gov/pmc/blobs/64f5/10909917/0f798117cfc3/fmicb-15-1351772-g006.jpg
https://cdn.ncbi.nlm.nih.gov/pmc/blobs/64f5/10909917/a99ca36b31f8/fmicb-15-1351772-g007.jpg
https://cdn.ncbi.nlm.nih.gov/pmc/blobs/64f5/10909917/0a640da985e2/fmicb-15-1351772-g008.jpg
https://cdn.ncbi.nlm.nih.gov/pmc/blobs/64f5/10909917/7962d7c20702/fmicb-15-1351772-g009.jpg
https://cdn.ncbi.nlm.nih.gov/pmc/blobs/64f5/10909917/a98ec7e8e945/fmicb-15-1351772-g010.jpg

相似文献

1
Spatiotemporal assembly and functional composition of planktonic microeukaryotic communities along productivity gradients in a subtropical lake.亚热带湖泊中浮游微型真核生物群落沿生产力梯度的时空组装与功能组成
Front Microbiol. 2024 Feb 19;15:1351772. doi: 10.3389/fmicb.2024.1351772. eCollection 2024.
2
Stochastic processes shape microeukaryotic community assembly in a subtropical river across wet and dry seasons.随机过程塑造了亚热带河流在干湿季节中小型真核生物群落的组装。
Microbiome. 2019 Oct 22;7(1):138. doi: 10.1186/s40168-019-0749-8.
3
Biogeographical and biodiversity patterns of planktonic microeukaryotes along the tropical western to eastern Pacific Ocean transect revealed by metabarcoding.通过代谢组学揭示热带西太平洋到东太平洋断面浮游微真核生物的生物地理和生物多样性模式。
Microbiol Spectr. 2024 Apr 2;12(4):e0242423. doi: 10.1128/spectrum.02424-23. Epub 2024 Mar 15.
4
Integrated Biogeography and Assembly Mechanisms of Microeukaryotic Communities in Coastal Waters Near Shellfish Cultivation.贝类养殖近海海域微型真核生物群落的综合生物地理学和组装机制。
Microb Ecol. 2023 Nov;86(4):2560-2573. doi: 10.1007/s00248-023-02256-0. Epub 2023 Jul 6.
5
Spatiotemporal dynamics and determinants of planktonic bacterial and microeukaryotic communities in a Chinese subtropical river.中国亚热带河流中浮游细菌和微型真核生物群落的时空动态及决定因素
Appl Microbiol Biotechnol. 2015 Nov;99(21):9255-66. doi: 10.1007/s00253-015-6773-0. Epub 2015 Jul 9.
6
Patterns and Processes in Marine Microeukaryotic Community Biogeography from Xiamen Coastal Waters and Intertidal Sediments, Southeast China.中国东南部厦门沿海水域和潮间带沉积物中海洋微型真核生物群落生物地理学的模式与过程
Front Microbiol. 2017 Oct 12;8:1912. doi: 10.3389/fmicb.2017.01912. eCollection 2017.
7
Seasonality regulates the distinct assembly patterns of microeukaryotic plankton communities in the Three Gorges Reservoir, China.季节性调节中国三峡水库中小型真核浮游生物群落的独特组装模式。
Environ Sci Pollut Res Int. 2024 May;31(25):37705-37716. doi: 10.1007/s11356-024-33613-2. Epub 2024 May 23.
8
Microeukaryotic biogeography in the typical subtropical coastal waters with multiple environmental gradients.典型亚热带沿海水域中具有多种环境梯度的微型真核生物生物地理学。
Sci Total Environ. 2018 Sep 1;635:618-628. doi: 10.1016/j.scitotenv.2018.04.142. Epub 2018 Apr 24.
9
Biogeography and dynamics of prokaryotic and microeukaryotic community assembly across 2600 km in the coastal and shelf ecosystems of the China Seas.中国海近岸及陆架海域 2600 公里跨度的原核生物和微型真核生物群落组装的生物地理学和动态。
Sci Total Environ. 2024 Oct 20;948:174883. doi: 10.1016/j.scitotenv.2024.174883. Epub 2024 Jul 20.
10
Tracking microeukaryotic footprint in a peri-urban watershed, China through machine-learning approaches.通过机器学习方法追踪中国城郊流域中的微型真核生物足迹。
Sci Total Environ. 2022 Feb 1;806(Pt 1):150401. doi: 10.1016/j.scitotenv.2021.150401. Epub 2021 Sep 17.

引用本文的文献

1
Changes in environmental conditions regulate the biodiversity of planktonic microeukaryotes mediated by the dispersal-selection relationships in river: an example of the Beipan River, Guizhou, China.环境条件的变化通过河流中扩散-选择关系调节浮游微型真核生物的生物多样性:以中国贵州北盘江为例。
Front Microbiol. 2025 Aug 19;16:1649800. doi: 10.3389/fmicb.2025.1649800. eCollection 2025.
2
Deciphering the key stressors shaping the relative success of core mixoplankton across spatiotemporal scales.解读在时空尺度上塑造核心混合浮游生物相对成功的关键压力因素。
ISME Commun. 2025 Mar 26;5(1):ycaf053. doi: 10.1093/ismeco/ycaf053. eCollection 2025 Jan.
3

本文引用的文献

1
Environmental heterogeneity associated with boat activity shapes bacteria and microeukaryotic communities with discrepant response patterns.与船只活动相关的环境异质性塑造了具有不同响应模式的细菌和微型真核生物群落。
Sci Total Environ. 2023 Dec 10;903:166943. doi: 10.1016/j.scitotenv.2023.166943. Epub 2023 Sep 9.
2
Core taxa drive microeukaryotic community stability of a deep subtropical reservoir after complete mixing.核心分类群驱动深亚热带水库完全混合后微型真核生物群落的稳定性。
Environ Microbiol Rep. 2023 Dec;15(6):769-782. doi: 10.1111/1758-2229.13196. Epub 2023 Sep 9.
3
Responses of compositions, functions, and assembly processes of bacterial and microeukaryotic communities to long-range voyages in simulated ballast water.
Spatial and Seasonal Changes in Microbial Community of Breeding Pools in a -Dominated Peatland.
以莎草为主的泥炭地繁殖池微生物群落的空间和季节变化
Microorganisms. 2024 Jun 30;12(7):1344. doi: 10.3390/microorganisms12071344.
模拟压载水中细菌和微型真核生物群落的组成、功能和组装过程对长途航行的响应。
Mar Environ Res. 2023 Sep;190:106115. doi: 10.1016/j.marenvres.2023.106115. Epub 2023 Jul 25.
4
The biogeography and co-occurrence network patterns of bacteria and microeukaryotes in the estuarine and coastal waters.河口和沿海水域中细菌和微型真核生物的生物地理学和共现网络模式
Mar Environ Res. 2023 Feb;184:105873. doi: 10.1016/j.marenvres.2023.105873. Epub 2023 Jan 6.
5
Intelligent Simulation of Water Temperature Stratification in the Reservoir.水库水温分层的智能模拟。
Int J Environ Res Public Health. 2022 Oct 20;19(20):13588. doi: 10.3390/ijerph192013588.
6
Contrasting diversity patterns and community assembly mechanisms of bacterioplankton among different aquatic habitats in Lake Taihu, a large eutrophic shallow lake in China.对比中国大型富营养浅水湖泊太湖不同水生栖息地中浮游细菌的多样性模式和群落组装机制。
Environ Pollut. 2022 Dec 15;315:120342. doi: 10.1016/j.envpol.2022.120342. Epub 2022 Oct 12.
7
Seagrass Colonization Alters Diversity, Abundance, Taxonomic, and Functional Community Structure of Benthic Microbial Eukaryotes.海草定殖改变了底栖微型真核生物的多样性、丰度、分类和功能群落结构。
Front Microbiol. 2022 Jun 13;13:901741. doi: 10.3389/fmicb.2022.901741. eCollection 2022.
8
Community assembly of microbial habitat generalists and specialists in urban aquatic ecosystems explained more by habitat type than pollution gradient.城市水生生态系统中微生物生境广适种和专性种的群落组装更多地受生境类型的影响,而非污染梯度。
Water Res. 2022 Jul 15;220:118693. doi: 10.1016/j.watres.2022.118693. Epub 2022 May 31.
9
Community Assembly and Co-Occurrence Patterns of Microeukaryotes in Thermokarst Lakes of the Yellow River Source Area.黄河源区热喀斯特湖微型真核生物的群落组装与共现模式
Microorganisms. 2022 Feb 21;10(2):481. doi: 10.3390/microorganisms10020481.
10
Coupling between Ribotypic and Phenotypic Traits of Protists across Life Cycle Stages and Temperatures.跨生命周期和温度阶段的原生动物的核糖体型和表型特征的耦合。
Microbiol Spectr. 2021 Dec 22;9(3):e0173821. doi: 10.1128/Spectrum.01738-21. Epub 2021 Nov 24.