Key Laboratory of Animal Disease Resistance Nutrition of China Ministry of Education, Key Laboratory of Animal Disease resistant Nutrition and Feed of China Ministry of Agriculture and Rural Affairs, Key Laboratory of Animal Disease resistant Nutrition of Sichuan Province, Animal Nutrition Institute, Sichuan Agricultural University, Chengdu, China.
Elife. 2024 Mar 5;12:RP89750. doi: 10.7554/eLife.89750.
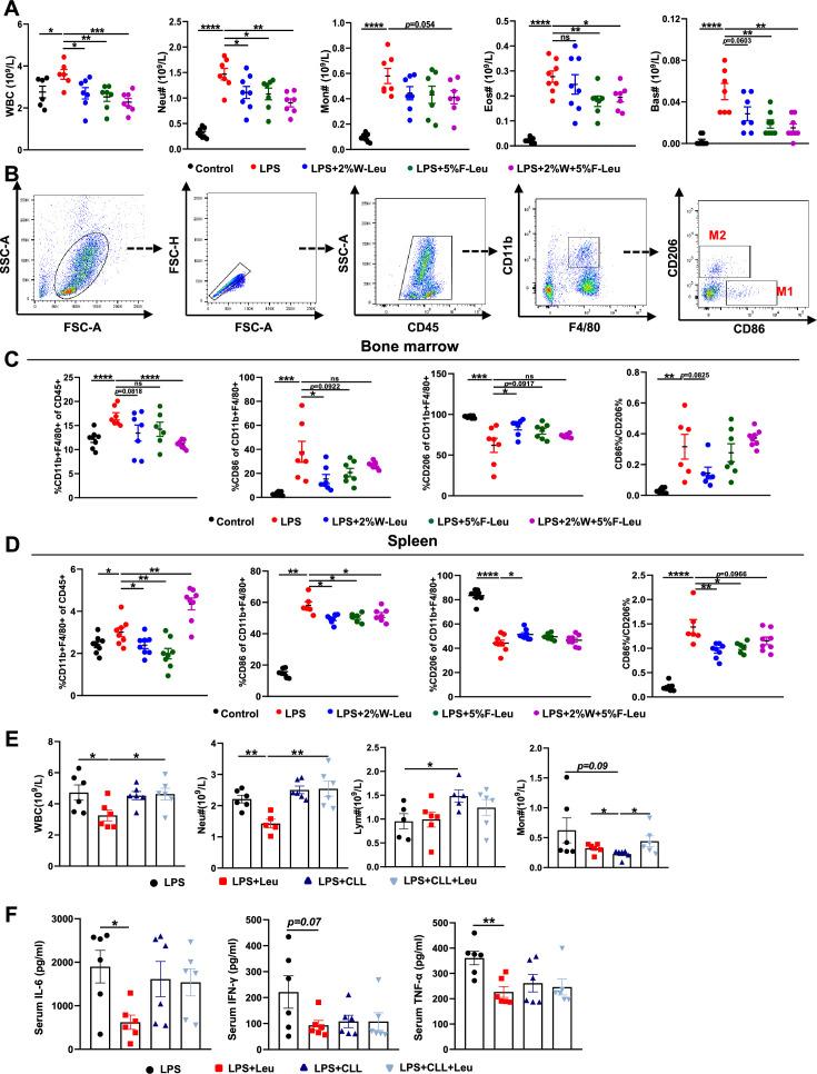
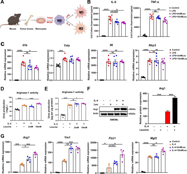
Cytokine storms are associated with severe pathological damage and death in some diseases. Excessive activation of M1 macrophages and the subsequent secretion of pro-inflammatory cytokines are a major cause of cytokine storms. Therefore, promoting the polarization of M2 macrophages to restore immune balance is a promising therapeutic strategy for treating cytokine storm syndrome (CSS). This study was aimed at investigating the potential protective effects of leucine on lipopolysaccharide (LPS)-induced CSS in mice and exploring the underlying mechanisms. CSS was induced by LPS administration in mice, which were concurrently administered leucine orally. In vitro, bone marrow derived macrophages (BMDMs) were polarized to M1 and M2 phenotypes with LPS and interleukin-4 (IL-4), respectively, and treated with leucine. Leucine decreased mortality in mice treated with lethal doses of LPS. Specifically, leucine decreased M1 polarization and promoted M2 polarization, thus diminishing pro-inflammatory cytokine levels and ameliorating CSS in mice. Further studies revealed that leucine-induced macrophage polarization through the mechanistic target of rapamycin complex 1 (mTORC1)/liver X receptor α (LXRα) pathway, which synergistically enhanced the expression of the IL-4-induced M2 marker Arg1 and subsequent M2 polarization. In summary, this study revealed that leucine ameliorates CSS in LPS mice by promoting M2 polarization through the mTORC1/LXRα/Arg1 signaling pathway. Our findings indicate that a fundamental link between metabolism and immunity contributes to the resolution of inflammation and the repair of damaged tissues.
细胞因子风暴与一些疾病中的严重病理损伤和死亡有关。M1 巨噬细胞的过度激活以及随后促炎细胞因子的分泌是细胞因子风暴的主要原因。因此,促进 M2 巨噬细胞的极化以恢复免疫平衡是治疗细胞因子风暴综合征 (CSS) 的一种有前途的治疗策略。本研究旨在探讨亮氨酸对脂多糖 (LPS) 诱导的小鼠 CSS 的潜在保护作用,并探讨其潜在机制。通过 LPS 给药在小鼠中诱导 CSS,同时口服给予亮氨酸。在体外,用 LPS 和白细胞介素 4 (IL-4) 将骨髓来源的巨噬细胞 (BMDM) 分别极化为 M1 和 M2 表型,并给予亮氨酸处理。亮氨酸降低了接受致死剂量 LPS 治疗的小鼠的死亡率。具体而言,亮氨酸降低了 M1 极化并促进了 M2 极化,从而降低了促炎细胞因子水平并改善了小鼠的 CSS。进一步的研究表明,亮氨酸通过雷帕霉素复合物 1 (mTORC1)/肝 X 受体 α (LXRα) 途径诱导巨噬细胞极化,该途径协同增强了 IL-4 诱导的 M2 标志物 Arg1 的表达及其随后的 M2 极化。总之,本研究表明亮氨酸通过 mTORC1/LXRα/Arg1 信号通路促进 M2 极化来改善 LPS 诱导的 CSS。我们的研究结果表明,代谢和免疫之间的基本联系有助于炎症的消退和受损组织的修复。