Suppr超能文献

蛋白质组学分析揭示了沿海生物和海洋生物对气候变暖和铁限制的不同适应性。

Proteomics analysis reveals differential acclimation of coastal and oceanic to climate warming and iron limitation.

作者信息

Schiksnis Cara, Xu Min, Saito Mak A, McIlvin Matthew, Moran Dawn, Bian Xiaopeng, John Seth G, Zheng Qiang, Yang Nina, Fu Feixue, Hutchins David A

机构信息

Marine and Environmental Biology, University of Southern California, Los Angeles, CA, United States.

State Key Laboratory of Marine Resource Utilization in South China Sea, Hainan University, Haikou, China.

出版信息

Front Microbiol. 2024 Feb 20;15:1323499. doi: 10.3389/fmicb.2024.1323499. eCollection 2024.

Abstract

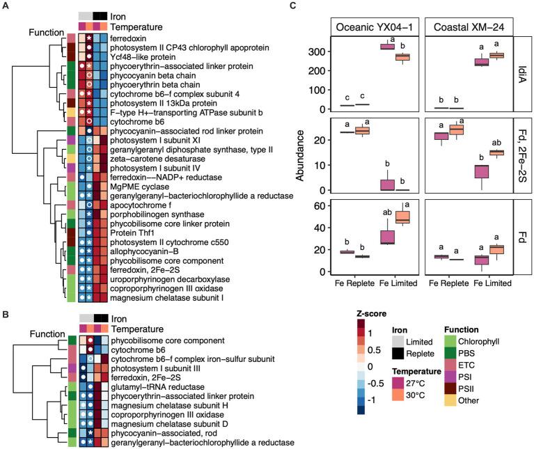
In many oceanic regions, anthropogenic warming will coincide with iron (Fe) limitation. Interactive effects between warming and Fe limitation on phytoplankton physiology and biochemical function are likely, as temperature and Fe availability affect many of the same essential cellular pathways. However, we lack a clear understanding of how globally significant phytoplankton such as the picocyanobacteria will respond to these co-occurring stressors, and what underlying molecular mechanisms will drive this response. Moreover, ecotype-specific adaptations can lead to nuanced differences in responses between strains. In this study, isolates YX04-1 (oceanic) and XM-24 (coastal) from the South China Sea were acclimated to Fe limitation at two temperatures, and their physiological and proteomic responses were compared. Both strains exhibited reduced growth due to warming and Fe limitation. However, coastal XM-24 maintained relatively higher growth rates in response to warming under replete Fe, while its growth was notably more compromised under Fe limitation at both temperatures compared with YX04-1. In response to concurrent heat and Fe stress, oceanic YX04-1 was better able to adjust its photosynthetic proteins and minimize the generation of reactive oxygen species while reducing proteome Fe demand. Its intricate proteomic response likely enabled oceanic YX04-1 to mitigate some of the negative impact of warming on its growth during Fe limitation. Our study highlights how ecologically-shaped adaptations in strains even from proximate oceanic regions can lead to differing physiological and proteomic responses to these climate stressors.

摘要

在许多海洋区域,人为变暖将与铁(Fe)限制同时出现。变暖与铁限制对浮游植物生理和生化功能的交互作用很可能存在,因为温度和铁的可利用性会影响许多相同的基本细胞途径。然而,我们尚不清楚像聚球藻这样具有全球重要意义的浮游植物将如何应对这些同时出现的压力源,以及何种潜在分子机制会驱动这种反应。此外,生态型特异性适应可能导致不同菌株之间的反应存在细微差异。在本研究中,从南海分离出的菌株YX04 - 1(海洋型)和XM - 24(沿海型)在两个温度下适应铁限制,并比较了它们的生理和蛋白质组学反应。由于变暖和铁限制,两种菌株的生长均受到抑制。然而,沿海的XM - 24在铁充足的情况下对变暖的反应保持相对较高的生长速率,而在两种温度下,与YX04 - 1相比,其在铁限制条件下的生长明显更受影响。在应对同时出现的高温和铁胁迫时,海洋型的YX04 - 1能够更好地调节其光合蛋白,减少活性氧的产生,同时降低蛋白质组对铁的需求。其复杂的蛋白质组学反应可能使海洋型YX04 - 1在铁限制期间减轻变暖对其生长的一些负面影响。我们的研究强调,即使是来自相邻海洋区域的菌株,其生态塑造的适应性也可能导致对这些气候压力源的生理和蛋白质组学反应不同。

https://cdn.ncbi.nlm.nih.gov/pmc/blobs/e93c/10912551/b0a9d4486a42/fmicb-15-1323499-g001.jpg

文献AI研究员

20分钟写一篇综述,助力文献阅读效率提升50倍。

立即体验

用中文搜PubMed

大模型驱动的PubMed中文搜索引擎

马上搜索

文档翻译

学术文献翻译模型,支持多种主流文档格式。

立即体验