Suppr超能文献

胫骨皮质横向迁移通过在新型大鼠模型中增强血管生成和炎症调节促进缺血性糖尿病足溃疡愈合。

Tibial cortex transverse transport promotes ischemic diabetic foot ulcer healing via enhanced angiogenesis and inflammation modulation in a novel rat model.

机构信息

Department of Bone and Joint Surgery, (Guangxi Diabetic Foot Salvage Engineering Research Center), The First Affiliated Hospital of Guangxi Medical University, Nanning, 530021, Guangxi, China.

Collaborative Innovation Centre of Regenerative Medicine and Medical Bio-Resource Development and Application Co-constructed by the Province and Ministry, Guangxi Medical University, Nanning, 530021, Guangxi, China.

出版信息

Eur J Med Res. 2024 Mar 6;29(1):155. doi: 10.1186/s40001-024-01752-4.

Abstract

BACKGROUND

Tibial Cortex Transverse Transport (TTT) represents an innovative surgical method for treating lower extremity diabetic foot ulcers (DFUs), yet its underlying mechanisms remain elusive. Establishing an animal model that closely mirrors clinical scenarios is both critical and novel for elucidating the mechanisms of TTT.

METHODS

We established a diabetic rat model with induced hindlimb ischemia to mimic the clinical manifestation of DFUs. TTT was applied using an external fixator for regulated bone movement. Treatment efficacy was evaluated through wound healing assessments, histological analyses, and immunohistochemical techniques to elucidate biological processes.

RESULTS

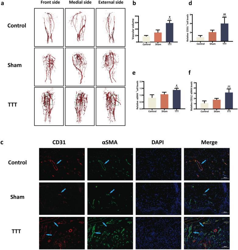
The TTT group demonstrated expedited wound healing, improved skin tissue regeneration, and diminished inflammation relative to controls. Marked neovascularization and upregulation of angiogenic factors were observed, with the HIF-1α/SDF-1/CXCR4 pathway and an increase in EPCs being pivotal in these processes. A transition toward anti-inflammatory M2 macrophages indicated TTT's immunomodulatory capacity.

CONCLUSION

Our innovative rat model effectively demonstrates the therapeutic potential of TTT in treating DFUs. We identified TTT's roles in promoting angiogenesis and modulating the immune system. This paves the way for further in-depth research and potential clinical applications to improve DFU management strategies.

摘要

背景

胫骨皮质横向传输(TTT)代表了一种治疗下肢糖尿病足溃疡(DFU)的创新手术方法,但它的潜在机制仍不清楚。建立一种与临床情况密切相似的动物模型,对于阐明 TTT 的机制至关重要且具有创新性。

方法

我们建立了一种糖尿病大鼠模型,通过诱导后肢缺血来模拟 DFU 的临床表现。使用外固定器进行 TTT,以调节骨骼运动。通过伤口愈合评估、组织学分析和免疫组织化学技术来评估治疗效果,以阐明生物学过程。

结果

与对照组相比,TTT 组表现出更快的伤口愈合、改善的皮肤组织再生和减轻的炎症。观察到明显的新生血管形成和血管生成因子的上调,其中 HIF-1α/SDF-1/CXCR4 途径和 EPCs 的增加在这些过程中起着关键作用。向抗炎 M2 巨噬细胞的转变表明了 TTT 的免疫调节能力。

结论

我们的创新大鼠模型有效地证明了 TTT 在治疗 DFU 中的治疗潜力。我们确定了 TTT 在促进血管生成和调节免疫系统方面的作用。这为进一步深入研究和潜在的临床应用铺平了道路,以改善 DFU 的管理策略。

https://cdn.ncbi.nlm.nih.gov/pmc/blobs/2e26/10918950/aeadb633d493/40001_2024_1752_Fig1_HTML.jpg

文献AI研究员

20分钟写一篇综述,助力文献阅读效率提升50倍。

立即体验

用中文搜PubMed

大模型驱动的PubMed中文搜索引擎

马上搜索

文档翻译

学术文献翻译模型,支持多种主流文档格式。

立即体验