Suppr超能文献

SORBS1 通过调节 PI3K/AKT 信号通路和巨噬细胞表型极化抑制乳腺癌细胞上皮间质转化(EMT)。

SORBS1 inhibits epithelial to mesenchymal transition (EMT) of breast cancer cells by regulating PI3K/AKT signaling and macrophage phenotypic polarization.

机构信息

Department of Surgical, Hebei Medical University, Shijiazhuang 050011, Hebei, China.

Breast Surgery, The First Hospital of Qinhuangdao, Qinhuangdao 066600, Hebei, China.

出版信息

Aging (Albany NY). 2024 Mar 6;16(5):4789-4810. doi: 10.18632/aging.205632.

Abstract

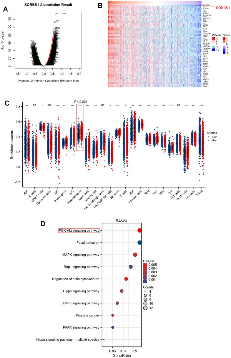
This study aimed to explore the regulatory role of SORBS1 in macrophage polarization and the PI3K/AKT signaling pathway, as well as analyze its mechanism in epithelial-mesenchymal transition (EMT) of breast cancer cells. We established SORBS1-overexpressing and knockout cell lines and verified the effects of SORBS1 on cell viability, invasion, and migration by phenotyping experiments and assaying the expression of associated proteins. Furthermore, we established a breast cancer cell and macrophage co-culture system to validate the effect of SORBS1 expression on macrophage polarization and killing of breast cancer cells. Bioinformatics analysis showed that SORBS1 was lowly expressed in breast cancer (BRCA) samples and highly expressed in healthy tissues. Decreased SORBS1 expression was associated with poor prognosis, and the PI3K/AKT signaling pathway was the most significantly enriched pathway. experiments showed that high expression of SORBS1 inhibited the migration of breast cancer cells, as well as the PI3K/AKT signaling pathway, and blocked EMT of these cells. In addition, SORBS1 induced macrophage polarization to the M1-type and enhanced the killing effect on breast cancer cells in the co-culture system. In conclusion, we successfully verified that SORBS1 inhibits the invasion and migration of breast cancer cells, induces macrophage M1-type polarization, and blocks EMT of breast cancer cells, and it may act by regulating the PI3K/AKT signaling pathway.

摘要

本研究旨在探讨 SORBS1 在巨噬细胞极化和 PI3K/AKT 信号通路中的调节作用,并分析其在乳腺癌细胞上皮-间充质转化(EMT)中的机制。我们构建了 SORBS1 过表达和敲除细胞系,并通过表型实验和检测相关蛋白的表达来验证 SORBS1 对细胞活力、侵袭和迁移的影响。此外,我们建立了乳腺癌细胞和巨噬细胞共培养系统,以验证 SORBS1 表达对巨噬细胞极化和乳腺癌细胞杀伤的影响。生物信息学分析表明,SORBS1 在乳腺癌(BRCA)样本中低表达,在健康组织中高表达。SORBS1 表达降低与预后不良相关,PI3K/AKT 信号通路是最显著富集的通路。实验表明,SORBS1 高表达抑制乳腺癌细胞的迁移、PI3K/AKT 信号通路,并阻断这些细胞的 EMT。此外,SORBS1 诱导巨噬细胞向 M1 型极化,并增强共培养系统中对乳腺癌细胞的杀伤作用。综上所述,我们成功验证了 SORBS1 抑制乳腺癌细胞的侵袭和迁移,诱导巨噬细胞 M1 型极化,并阻断乳腺癌细胞的 EMT,其可能通过调节 PI3K/AKT 信号通路发挥作用。

https://cdn.ncbi.nlm.nih.gov/pmc/blobs/2756/10968685/f75ff7268c81/aging-16-205632-g001.jpg

文献AI研究员

20分钟写一篇综述,助力文献阅读效率提升50倍。

立即体验

用中文搜PubMed

大模型驱动的PubMed中文搜索引擎

马上搜索

文档翻译

学术文献翻译模型,支持多种主流文档格式。

立即体验