Suppr超能文献

外泌体 circATP8A1 通过调控 miR-1-3p/STAT6 轴诱导巨噬细胞 M2 极化促进胃癌进展。

Exosome circATP8A1 induces macrophage M2 polarization by regulating the miR-1-3p/STAT6 axis to promote gastric cancer progression.

机构信息

Digestive Diseases Center, Guangdong Provincial Key Laboratory of Digestive Cancer Research, The Seventh Affiliated Hospital, Sun Yat-Sen University, Shenzhen, China.

The Biobank, Scientific Research Center, The Seventh Affiliated Hospital of Sun Yat-Sen University, Shenzhen, 518107, Guangdong, People's Republic of China.

出版信息

Mol Cancer. 2024 Mar 8;23(1):49. doi: 10.1186/s12943-024-01966-4.

Abstract

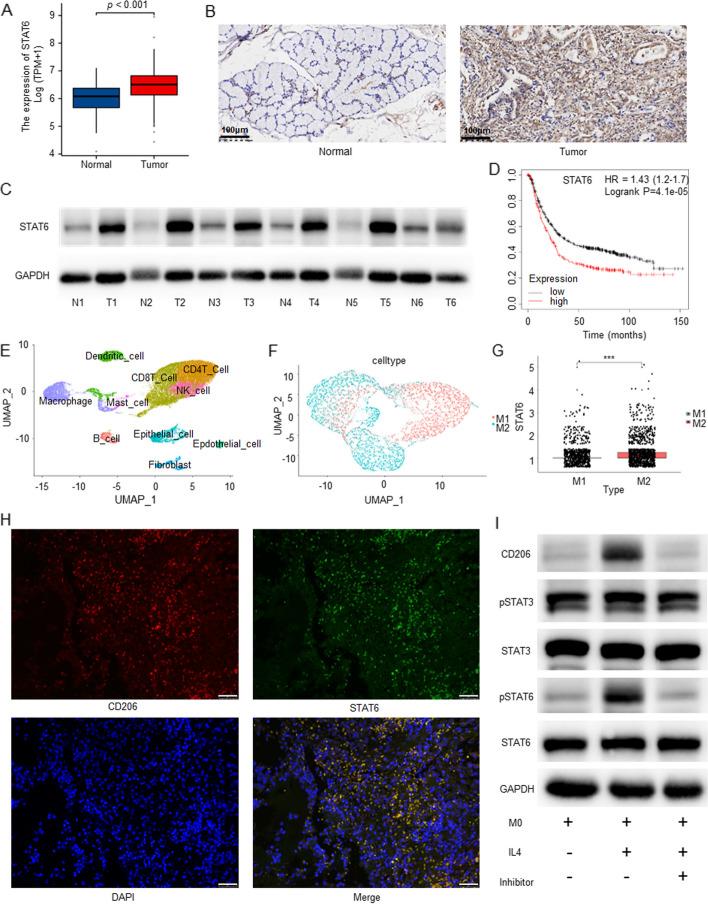
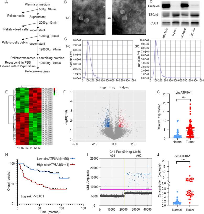
Circular RNAs (circRNAs) play important roles in gastric cancer progression but the regulatory role of circRNAs in controlling macrophage function remains elusive. Exosomes serve as cargo for circRNAs and play a crucial role as mediators in facilitating communication between cancer cells and the tumor microenvironment. In this study, we found that circATP8A1, a previously unreported circular RNA, is highly expressed in both gastric cancer tissues and exosomes derived from plasma. Increased circATP8A1 was associated with advanced TNM stage and worse prognosis in patients with gastric cancer. We showed that  the circATP8A1 knockdown significantly inhibited gastric cancer proliferation and invasion in vitro and in vivo. Functionally, exosome circATP8A1 induced the M2 polarization of macrophages through the STAT6 pathway instead of the STAT3 pathway. Mechanistically, circATP8A1 was shown to activate the STAT6 pathway through competitive binding to miR-1-3p, as confirmed by Fluorescence In Situ Hybridization (FISH), RNA immunoprecipitation, RNA pulldown, and Luciferase reporter assays. The reversal of circATP8A1-induced STAT6 pathway activation and macrophage polarization was observed upon blocking miR-1-3p. Macrophages treated with exosomes from gastric cancer cells overexpressing circATP8A1 were able to promote gastric cancer migration, while knockdown of circATP8A1 reversed these effects in vivo. In summary, exosome-derived circATP8A1 from gastric cancer cells induce macrophages M2 polarization via the circATP8A1/miR-1-3p/STAT6 axis, and tumor progression. Our results highlight circATP8A1 as a potential prognostic biomarker and therapeutic target in gastric cancer.

摘要

环状 RNA(circRNAs)在胃癌进展中发挥重要作用,但 circRNAs 调控巨噬细胞功能的作用仍不清楚。外泌体作为 circRNAs 的载体,在促进癌细胞与肿瘤微环境之间的通讯中发挥着至关重要的中介作用。在本研究中,我们发现以前未报道过的环状 RNA circATP8A1 在胃癌组织和源自血浆的外泌体中均高度表达。circATP8A1 的增加与胃癌患者的晚期 TNM 分期和预后不良相关。我们表明,circATP8A1 的敲低可显著抑制胃癌在体外和体内的增殖和侵袭。功能上,外泌体 circATP8A1 通过 STAT6 途径而不是 STAT3 途径诱导巨噬细胞 M2 极化。机制上,circATP8A1 通过与 miR-1-3p 竞争结合来激活 STAT6 途径,这通过荧光原位杂交(FISH)、RNA 免疫沉淀、RNA 下拉和荧光素酶报告基因测定得到证实。阻断 miR-1-3p 可观察到 circATP8A1 诱导的 STAT6 途径激活和巨噬细胞极化的逆转。用过表达 circATP8A1 的胃癌细胞来源的外泌体处理的巨噬细胞能够促进胃癌迁移,而 circATP8A1 的敲低则在体内逆转了这些效应。总之,来自胃癌细胞的外泌体源性 circATP8A1 通过 circATP8A1/miR-1-3p/STAT6 轴诱导巨噬细胞 M2 极化,并促进肿瘤进展。我们的研究结果突出了 circATP8A1 作为胃癌潜在的预后生物标志物和治疗靶点。

https://cdn.ncbi.nlm.nih.gov/pmc/blobs/157d/10921793/bf6f128505b5/12943_2024_1966_Fig1_HTML.jpg

文献检索

告别复杂PubMed语法,用中文像聊天一样搜索,搜遍4000万医学文献。AI智能推荐,让科研检索更轻松。

立即免费搜索

文件翻译

保留排版,准确专业,支持PDF/Word/PPT等文件格式,支持 12+语言互译。

免费翻译文档

深度研究

AI帮你快速写综述,25分钟生成高质量综述,智能提取关键信息,辅助科研写作。

立即免费体验