Suppr超能文献

一种用于图像引导的光热-铁死亡协同治疗骨肉瘤的多功能仿生纳米平台。

A multifunctional biomimetic nanoplatform for image-guideded photothermal-ferroptotic synergistic osteosarcoma therapy.

作者信息

Liu Yu-Jie, Dong Su-He, Hu Wen-Hao, Chen Qiao-Ling, Zhang Shao-Fu, Song Kai, Han Zhen-Chuan, Li Meng-Meng, Han Zhi-Tao, Liu Wei-Bo, Zhang Xue-Song

机构信息

Department of Orthopedic Oncology and Spine Tumor Center, Changzheng Hospital, Second Military Medical University, Shanghai, 200001, China.

PLA Rocket Force Characteristic Medical Center, Beijing, 100088, China.

出版信息

Bioact Mater. 2024 Mar 5;36:157-167. doi: 10.1016/j.bioactmat.2024.02.007. eCollection 2024 Jun.

Abstract

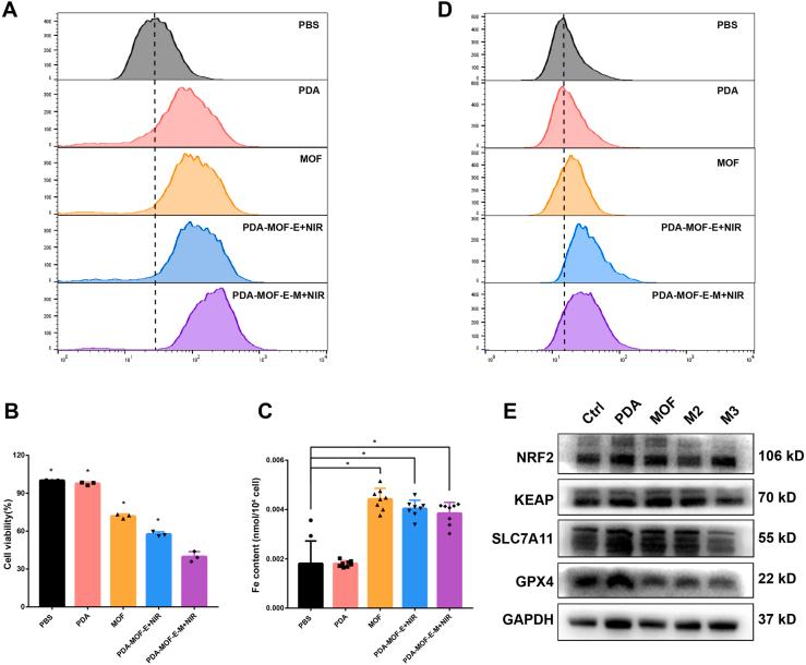
Much effort has been devoted to improving treatment efficiency for osteosarcoma (OS). However, most current approaches result in poor therapeutic responses, thus indicating the need for the development of other therapeutic options. This study developed a multifunctional nanoparticle, PDA-MOF-E-M, an aggregation of OS targeting, programmed death targeting, and near-infrared (NIR)-aided targeting. At the same time, a multifunctional nanoparticle that utilises Fe-MOFs to create a cellular iron-rich environment and erastin as a ferroptosis inducer while ensuring targeted delivery to OS cells through cell membrane encapsulation is presented. The combination of PDA-MOF-E-M and PTT increased intracellular ROS and LPO levels and induced ferroptosis-related protein expression. A PDA-based PTT combined with erastin showed significant synergistic therapeutic improvement in the anti-tumour efficiency of the nanoparticle in vitro and vivo. The multifunctional nanoparticle efficiently prevents the osteoclasia progression of OS xenograft bone tumors in vivo. Finally, this study provides guidance and a point of reference for clinical approaches to treating OS.

摘要

人们已经付出了很多努力来提高骨肉瘤(OS)的治疗效率。然而,目前大多数方法的治疗反应都很差,因此表明需要开发其他治疗方案。本研究开发了一种多功能纳米颗粒,即PDA-MOF-E-M,它是骨肉瘤靶向、程序性死亡靶向和近红外(NIR)辅助靶向的聚集体。同时,还提出了一种多功能纳米颗粒,该颗粒利用铁基金属有机框架(Fe-MOFs)营造富含细胞铁的环境,并使用埃拉斯汀作为铁死亡诱导剂,同时通过细胞膜包封确保向骨肉瘤细胞的靶向递送。PDA-MOF-E-M与光热疗法(PTT)相结合可提高细胞内活性氧(ROS)和脂质过氧化(LPO)水平,并诱导铁死亡相关蛋白表达。基于聚多巴胺(PDA)的光热疗法与埃拉斯汀相结合,在纳米颗粒的体外和体内抗肿瘤效率方面显示出显著的协同治疗改善效果。这种多功能纳米颗粒在体内能有效阻止骨肉瘤异种移植骨肿瘤的破骨细胞进展。最后,本研究为骨肉瘤的临床治疗方法提供了指导和参考依据。

https://cdn.ncbi.nlm.nih.gov/pmc/blobs/79e8/10924166/ccbe308bcece/ga1.jpg

文献检索

告别复杂PubMed语法,用中文像聊天一样搜索,搜遍4000万医学文献。AI智能推荐,让科研检索更轻松。

立即免费搜索

文件翻译

保留排版,准确专业,支持PDF/Word/PPT等文件格式,支持 12+语言互译。

免费翻译文档

深度研究

AI帮你快速写综述,25分钟生成高质量综述,智能提取关键信息,辅助科研写作。

立即免费体验