Olkowicz Mariola, Ramadan Khaled, Rosales-Solano Hernando, Yu Miao, Wang Aizhou, Cypel Marcelo, Pawliszyn Janusz
Department of Chemistry, University of Waterloo, Waterloo, ON, Canada.
Jagiellonian Centre for Experimental Therapeutics (JCET), Jagiellonian University, Krakow, Poland.
J Pharm Anal. 2024 Feb;14(2):196-210. doi: 10.1016/j.jpha.2023.08.001. Epub 2023 Aug 9.
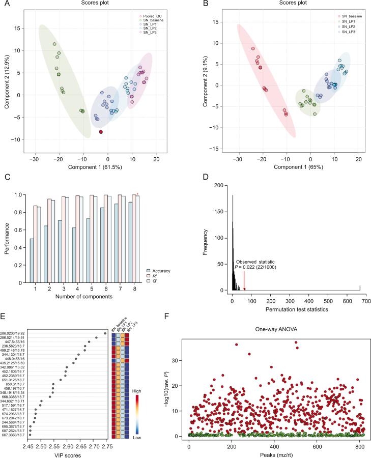
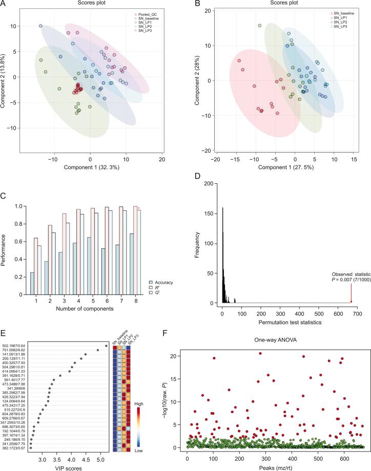
Adjuvant chemotherapy improves the survival outlook for patients undergoing operations for lung metastases caused by colorectal cancer (CRC). However, a multidisciplinary approach that evaluates several factors related to patient and tumor characteristics is necessary for managing chemotherapy treatment in metastatic CRC patients with lung disease, as such factors dictate the timing and drug regimen, which may affect treatment response and prognosis. In this study, we explore the potential of spatial metabolomics for evaluating metabolic phenotypes and therapy outcomes during the local delivery of the anticancer drug, oxaliplatin, to the lung. 12 male Yorkshire pigs underwent a 3 h left lung in vivo lung perfusion (IVLP) with various doses of oxaliplatin (7.5, 10, 20, 40, and 80 mg/L), which were administered to the perfusion circuit reservoir as a bolus. Biocompatible solid-phase microextraction (SPME) microprobes were combined with global metabolite profiling to obtain spatiotemporal information about the activity of the drug, determine toxic doses that exceed therapeutic efficacy, and conduct a mechanistic exploration of associated lung injury. Mild and subclinical lung injury was observed at 40 mg/L of oxaliplatin, and significant compromise of the hemodynamic lung function was found at 80 mg/L. This result was associated with massive alterations in metabolic patterns of lung tissue and perfusate, resulting in a total of 139 discriminant compounds. Uncontrolled inflammatory response, abnormalities in energy metabolism, and mitochondrial dysfunction next to accelerated kynurenine and aldosterone production were recognized as distinct features of dysregulated metabolipidome. Spatial pharmacometabolomics may be a promising tool for identifying pathological responses to chemotherapy.
辅助化疗可改善因结直肠癌(CRC)发生肺转移而接受手术的患者的生存前景。然而,对于患有肺部疾病的转移性CRC患者,采用多学科方法评估与患者和肿瘤特征相关的多个因素对于管理化疗治疗是必要的,因为这些因素决定了治疗时机和药物方案,而这可能会影响治疗反应和预后。在本研究中,我们探索了空间代谢组学在评估抗癌药物奥沙利铂局部递送至肺部期间的代谢表型和治疗结果方面的潜力。12只雄性约克夏猪接受了3小时的左肺体内肺灌注(IVLP),灌注液中加入了不同剂量的奥沙利铂(7.5、10、20、40和80mg/L),这些药物作为单次推注注入灌注回路储液器中。将生物相容性固相微萃取(SPME)微探针与整体代谢物谱分析相结合,以获取有关药物活性的时空信息,确定超过治疗效果的毒性剂量,并对相关的肺损伤进行机制探索。在奥沙利铂浓度为40mg/L时观察到轻度和亚临床肺损伤,在80mg/L时发现血流动力学肺功能有明显损害。这一结果与肺组织和灌注液代谢模式的大量改变有关,共产生了139种判别化合物。不受控制的炎症反应、能量代谢异常、线粒体功能障碍以及犬尿氨酸和醛固酮生成加速被认为是代谢脂质组失调的明显特征。空间药物代谢组学可能是一种有前途的工具,用于识别化疗的病理反应。