Suppr超能文献

LRRK2的药理学抑制在小鼠光血栓性中风模型中表现出神经保护活性。

Pharmacological Inhibition of LRRK2 Exhibits Neuroprotective Activity in Mouse Photothrombotic Stroke Model.

作者信息

Hwang Jeong-Ah, Choi Seung Kyu, Kim Seong Hwan, Kim Dong Woon

机构信息

Center for Rare Disease Therapeutic Technology, Therapeutic & Biotechnology Division, Korea Research Institute of Chemical Technology, Daejeon 34114, Korea.

Department of Medical Science, Chungnam National University College of Medicine, Daejeon 35015, Korea.

出版信息

Exp Neurobiol. 2024 Feb 29;33(1):36-45. doi: 10.5607/en23023.

Abstract

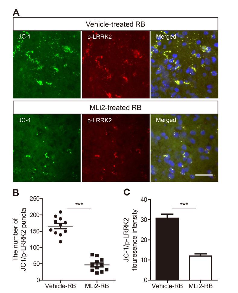
Leucine-rich repeat kinase 2 (LRRK2) mutations are the most common cause of Parkinson's disease (PD). Interestingly, recent studies have reported an increased risk of stroke in patients with PD harboring LRRK2 mutations, but there is no evidence showing the functional involvement of LRRK2 in stroke. Here, we found that LRRK2 kinase activity was significantly induced in the Rose-Bengal (RB) photothrombosis-induced stroke mouse model. Interestingly, stroke infarct volumes were significantly reduced, and neurological deficits were diminished by pharmacological inhibition of LRRK2 kinase activity using MLi-2, a brain-penetrant LRRK2 kinase inhibitor. Immunohistochemical analysis showed p-LRRK2 level in stroke lesions, co-localizing with mitophagy-related proteins (PINK, Parkin, LC3B, cytochrome c), suggesting their involvement in stroke progression. Overlapping p-LRRK2 with cytochrome c/TUNEL/JC-1 (an indicator of mitochondrial membrane potential) puncta in RB photothrombosis indicated LRRK2-induced mitochondrial apoptosis, which was blocked by MLi-2. These results suggest that pharmacological inhibition of LRRK2 kinase activity could attenuate mitochondrial apoptosis, ultimately leading to neuroprotective potential in stroke progression. In conclusion, LRRK2 kinase activity might be neuro-pathogenic due to impaired mitophagy in stroke progression, and pharmacological inhibition of LRRK2 kinase activity could be beneficial in reducing the risk of stroke in patients with LRRK2 mutations.

摘要

富含亮氨酸重复激酶2(LRRK2)突变是帕金森病(PD)最常见的病因。有趣的是,最近的研究报道,携带LRRK2突变的PD患者中风风险增加,但没有证据表明LRRK2在中风中发挥功能性作用。在此,我们发现,在孟加拉玫瑰红(RB)光血栓形成诱导的中风小鼠模型中,LRRK2激酶活性显著升高。有趣的是,使用可穿透脑的LRRK2激酶抑制剂MLi-2对LRRK2激酶活性进行药理抑制后,中风梗死体积显著减小,神经功能缺损减轻。免疫组织化学分析显示,中风病灶中的p-LRRK2水平与线粒体自噬相关蛋白(PINK、Parkin、LC3B、细胞色素c)共定位,提示它们参与中风进展。在RB光血栓形成中,p-LRRK2与细胞色素c/TUNEL/JC-1(线粒体膜电位指标)斑点重叠,表明LRRK2诱导线粒体凋亡,而MLi-2可阻断这种凋亡。这些结果表明,对LRRK2激酶活性进行药理抑制可减轻线粒体凋亡,最终在中风进展中发挥神经保护作用。总之,在中风进展过程中,由于线粒体自噬受损,LRRK2激酶活性可能具有神经致病性,对LRRK2激酶活性进行药理抑制可能有助于降低携带LRRK2突变患者的中风风险。

https://cdn.ncbi.nlm.nih.gov/pmc/blobs/1e52/10938073/7434b573f94b/en-33-1-36-f1.jpg

文献AI研究员

20分钟写一篇综述,助力文献阅读效率提升50倍。

立即体验

用中文搜PubMed

大模型驱动的PubMed中文搜索引擎

马上搜索

文档翻译

学术文献翻译模型,支持多种主流文档格式。

立即体验