• 文献检索
  • 文档翻译
  • 深度研究
  • 学术资讯
  • Suppr Zotero 插件Zotero 插件
  • 邀请有礼
  • 套餐&价格
  • 历史记录
应用&插件
Suppr Zotero 插件Zotero 插件浏览器插件Mac 客户端Windows 客户端微信小程序
定价
高级版会员购买积分包购买API积分包
服务
文献检索文档翻译深度研究API 文档MCP 服务
关于我们
关于 Suppr公司介绍联系我们用户协议隐私条款
关注我们

Suppr 超能文献

核心技术专利:CN118964589B侵权必究
粤ICP备2023148730 号-1Suppr @ 2026

文献检索

告别复杂PubMed语法,用中文像聊天一样搜索,搜遍4000万医学文献。AI智能推荐,让科研检索更轻松。

立即免费搜索

文件翻译

保留排版,准确专业,支持PDF/Word/PPT等文件格式,支持 12+语言互译。

免费翻译文档

深度研究

AI帮你快速写综述,25分钟生成高质量综述,智能提取关键信息,辅助科研写作。

立即免费体验

研究 MBNL1 和 MBNL2 缺失对骨骼肌再生的影响。

Studying the Effect of MBNL1 and MBNL2 Loss in Skeletal Muscle Regeneration.

机构信息

Department of Pathology, University of Virginia, Charlottesville, VA 22908, USA.

出版信息

Int J Mol Sci. 2024 Feb 26;25(5):2687. doi: 10.3390/ijms25052687.

DOI:10.3390/ijms25052687
PMID:38473933
原文链接:https://pmc.ncbi.nlm.nih.gov/articles/PMC10931579/
Abstract

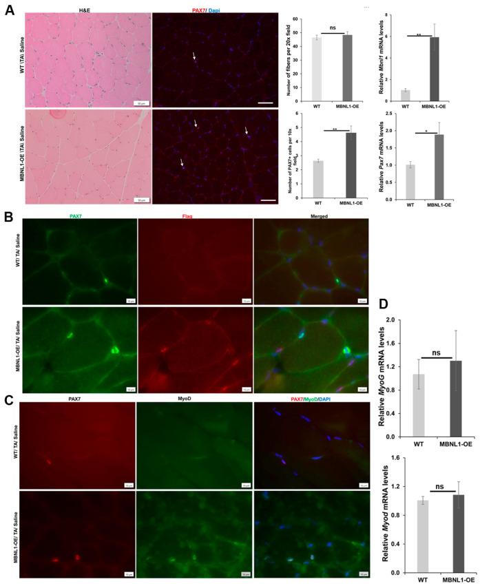
Loss of function of members of the muscleblind-like (MBNL) family of RNA binding proteins has been shown to play a key role in the spliceopathy of RNA toxicity in myotonic dystrophy type 1 (DM1), the most common muscular dystrophy affecting adults and children. MBNL1 and MBNL2 are the most abundantly expressed members in skeletal muscle. A key aspect of DM1 is poor muscle regeneration and repair, leading to dystrophy. We used a BaCl-induced damage model of muscle injury to study regeneration and effects on skeletal muscle satellite cells (MuSCs) in and knockout mice. Similar experiments have previously shown deleterious effects on these parameters in mouse models of RNA toxicity. Muscle regeneration in and knockout mice progressed normally with no obvious deleterious effects on MuSC numbers or increased expression of markers of fibrosis. Skeletal muscles in mice showed increased histopathology but no deleterious reductions in MuSC numbers and only a slight increase in collagen deposition. These results suggest that factors beyond the loss of MBNL1/MBNL2 and the associated spliceopathy are likely to play a key role in the defects in skeletal muscle regeneration and deleterious effects on MuSCs that are seen in mouse models of RNA toxicity due to expanded CUG repeats.

摘要

肌肉盲样(MBNL)家族 RNA 结合蛋白功能丧失已被证明在 1 型肌强直性营养不良(DM1)的 RNA 毒性剪接病中发挥关键作用,DM1 是最常见的影响成人和儿童的肌肉疾病。MBNL1 和 MBNL2 是骨骼肌中表达最丰富的成员。DM1 的一个关键方面是肌肉再生和修复不良,导致肌肉萎缩。我们使用 BaCl 诱导的肌肉损伤模型研究了 和 基因敲除小鼠的肌肉再生和对骨骼肌卫星细胞(MuSCs)的影响。先前的类似实验表明,在 RNA 毒性的小鼠模型中,这些参数存在有害影响。 和 基因敲除小鼠的肌肉再生正常进行,MuSC 数量没有明显减少,纤维化标志物表达也没有增加。骨骼肌中 基因敲除小鼠的组织病理学增加,但 MuSC 数量没有减少,胶原沉积仅略有增加。这些结果表明,除了 MBNL1/MBNL2 的丧失和相关的剪接病之外,可能还有其他因素在 RNA 毒性的小鼠模型中导致骨骼肌再生缺陷和 MuSC 损伤中发挥关键作用,这是由于 CUG 重复扩展引起的。

https://cdn.ncbi.nlm.nih.gov/pmc/blobs/151b/10931579/7a2922cb92e3/ijms-25-02687-g009.jpg
https://cdn.ncbi.nlm.nih.gov/pmc/blobs/151b/10931579/5c928fb1581e/ijms-25-02687-g001.jpg
https://cdn.ncbi.nlm.nih.gov/pmc/blobs/151b/10931579/a08b7bd09b21/ijms-25-02687-g002.jpg
https://cdn.ncbi.nlm.nih.gov/pmc/blobs/151b/10931579/e4a2bcff3e60/ijms-25-02687-g003.jpg
https://cdn.ncbi.nlm.nih.gov/pmc/blobs/151b/10931579/ebab882cd69b/ijms-25-02687-g004.jpg
https://cdn.ncbi.nlm.nih.gov/pmc/blobs/151b/10931579/e06adb36f17d/ijms-25-02687-g005.jpg
https://cdn.ncbi.nlm.nih.gov/pmc/blobs/151b/10931579/c9e45914a8a4/ijms-25-02687-g006.jpg
https://cdn.ncbi.nlm.nih.gov/pmc/blobs/151b/10931579/ff63bac3e5d3/ijms-25-02687-g007.jpg
https://cdn.ncbi.nlm.nih.gov/pmc/blobs/151b/10931579/d3e7d3ee83c1/ijms-25-02687-g008.jpg
https://cdn.ncbi.nlm.nih.gov/pmc/blobs/151b/10931579/7a2922cb92e3/ijms-25-02687-g009.jpg
https://cdn.ncbi.nlm.nih.gov/pmc/blobs/151b/10931579/5c928fb1581e/ijms-25-02687-g001.jpg
https://cdn.ncbi.nlm.nih.gov/pmc/blobs/151b/10931579/a08b7bd09b21/ijms-25-02687-g002.jpg
https://cdn.ncbi.nlm.nih.gov/pmc/blobs/151b/10931579/e4a2bcff3e60/ijms-25-02687-g003.jpg
https://cdn.ncbi.nlm.nih.gov/pmc/blobs/151b/10931579/ebab882cd69b/ijms-25-02687-g004.jpg
https://cdn.ncbi.nlm.nih.gov/pmc/blobs/151b/10931579/e06adb36f17d/ijms-25-02687-g005.jpg
https://cdn.ncbi.nlm.nih.gov/pmc/blobs/151b/10931579/c9e45914a8a4/ijms-25-02687-g006.jpg
https://cdn.ncbi.nlm.nih.gov/pmc/blobs/151b/10931579/ff63bac3e5d3/ijms-25-02687-g007.jpg
https://cdn.ncbi.nlm.nih.gov/pmc/blobs/151b/10931579/d3e7d3ee83c1/ijms-25-02687-g008.jpg
https://cdn.ncbi.nlm.nih.gov/pmc/blobs/151b/10931579/7a2922cb92e3/ijms-25-02687-g009.jpg

相似文献

1
Studying the Effect of MBNL1 and MBNL2 Loss in Skeletal Muscle Regeneration.研究 MBNL1 和 MBNL2 缺失对骨骼肌再生的影响。
Int J Mol Sci. 2024 Feb 26;25(5):2687. doi: 10.3390/ijms25052687.
2
Compound loss of muscleblind-like function in myotonic dystrophy.肌强直性营养不良症中肌肉盲样功能的复合缺失。
EMBO Mol Med. 2013 Dec;5(12):1887-900. doi: 10.1002/emmm.201303275. Epub 2013 Oct 8.
3
Muscleblind-like proteins: similarities and differences in normal and myotonic dystrophy muscle.类肌肉盲蛋白:正常肌肉与强直性肌营养不良症肌肉中的异同
Am J Pathol. 2009 Jan;174(1):216-27. doi: 10.2353/ajpath.2009.080520. Epub 2008 Dec 18.
4
Failure of MBNL1-dependent post-natal splicing transitions in myotonic dystrophy.强直性肌营养不良中MBNL1依赖的产后剪接转换失败。
Hum Mol Genet. 2006 Jul 1;15(13):2087-97. doi: 10.1093/hmg/ddl132. Epub 2006 May 22.
5
MBNL1 is the primary determinant of focus formation and aberrant insulin receptor splicing in DM1.MBNL1是DM1中焦点形成和胰岛素受体异常剪接的主要决定因素。
J Biol Chem. 2005 Feb 18;280(7):5773-80. doi: 10.1074/jbc.M410781200. Epub 2004 Nov 16.
6
Alternative splicing mediates the compensatory upregulation of MBNL2 upon MBNL1 loss-of-function.可变剪接介导 MBNL1 功能丧失时 MBNL2 的代偿性上调。
Nucleic Acids Res. 2023 Feb 22;51(3):1245-1259. doi: 10.1093/nar/gkac1219.
7
Tau exon 2 responsive elements deregulated in myotonic dystrophy type I are proximal to exon 2 and synergistically regulated by MBNL1 and MBNL2.在I型强直性肌营养不良中失调的Tau外显子2反应元件位于外显子2附近,并由MBNL1和MBNL2协同调节。
Biochim Biophys Acta. 2014 Apr;1842(4):654-64. doi: 10.1016/j.bbadis.2014.01.004. Epub 2014 Jan 14.
8
Muscleblind-Like 1 and Muscleblind-Like 3 Depletion Synergistically Enhances Myotonia by Altering Clc-1 RNA Translation.肌萎缩蛋白样蛋白 1 和肌萎缩蛋白样蛋白 3 耗竭通过改变 Clc-1 RNA 翻译协同增强肌强直。
EBioMedicine. 2015 Jul 31;2(9):1034-47. doi: 10.1016/j.ebiom.2015.07.028. eCollection 2015 Sep.
9
(CTG)n repeat-mediated dysregulation of MBNL1 and MBNL2 expression during myogenesis in DM1 occurs already at the myoblast stage.(CTG)n 重复介导的 DM1 成肌细胞中 MBNL1 和 MBNL2 表达的失调早在成肌细胞阶段就已经发生。
PLoS One. 2019 May 22;14(5):e0217317. doi: 10.1371/journal.pone.0217317. eCollection 2019.
10
Aberrant alternative splicing and extracellular matrix gene expression in mouse models of myotonic dystrophy.肌强直性营养不良症小鼠模型中的异常选择性剪接和细胞外基质基因表达。
Nat Struct Mol Biol. 2010 Feb;17(2):187-93. doi: 10.1038/nsmb.1720. Epub 2010 Jan 24.

引用本文的文献

1
Miniaturized scalable arrayed CRISPR screening in primary cells enables discovery at the single donor resolution.原代细胞中的小型化可扩展阵列CRISPR筛选能够在单供体分辨率下进行发现。
Sci Rep. 2025 Aug 11;15(1):29350. doi: 10.1038/s41598-025-13532-z.

本文引用的文献

1
Verapamil mitigates chloride and calcium bi-channelopathy in a myotonic dystrophy mouse model.维拉帕米减轻肌强直性营养不良小鼠模型中的氯离子和钙离子双通道病。
J Clin Invest. 2024 Jan 2;134(1):e173576. doi: 10.1172/JCI173576.
2
Msi2 enhances muscle dysfunction in a myotonic dystrophy type 1 mouse model.Msi2 增强了 1 型肌强直性营养不良小鼠模型的肌肉功能障碍。
Biomed J. 2024 Aug;47(4):100667. doi: 10.1016/j.bj.2023.100667. Epub 2023 Oct 4.
3
Resistance Exercise Training Rescues Mitochondrial Dysfunction in Skeletal Muscle of Patients with Myotonic Dystrophy Type 1.
抗阻运动训练可改善 1 型肌强直性营养不良患者骨骼肌中的线粒体功能障碍。
J Neuromuscul Dis. 2023;10(6):1111-1126. doi: 10.3233/JND-230099.
4
Clearance of defective muscle stem cells by senolytics restores myogenesis in myotonic dystrophy type 1.衰老细胞清除剂清除有缺陷的肌肉干细胞可恢复肌强直性营养不良 1 型的肌生成。
Nat Commun. 2023 Jul 19;14(1):4033. doi: 10.1038/s41467-023-39663-3.
5
Alternative splicing mediates the compensatory upregulation of MBNL2 upon MBNL1 loss-of-function.可变剪接介导 MBNL1 功能丧失时 MBNL2 的代偿性上调。
Nucleic Acids Res. 2023 Feb 22;51(3):1245-1259. doi: 10.1093/nar/gkac1219.
6
Pharmacological and exercise-induced activation of AMPK as emerging therapies for myotonic dystrophy type 1 patients.药物和运动引起的 AMPK 激活作为 1 型肌强直性营养不良患者的新兴治疗方法。
J Physiol. 2022 Jul;600(14):3249-3264. doi: 10.1113/JP282725. Epub 2022 Jun 28.
7
Aerobic exercise elicits clinical adaptations in myotonic dystrophy type 1 patients independently of pathophysiological changes.有氧运动可在不改变肌强直性营养不良症 1 型患者病理生理变化的情况下引起临床适应性改变。
J Clin Invest. 2022 May 16;132(10). doi: 10.1172/JCI156125.
8
Involvement of muscle satellite cell dysfunction in neuromuscular disorders: Expanding the portfolio of satellite cell-opathies.肌肉卫星细胞功能障碍在神经肌肉疾病中的作用:拓展卫星细胞病变谱。
Eur J Transl Myol. 2022 Mar 18;32(1):10064. doi: 10.4081/ejtm.2022.10064.
9
Cellular Senescence and Aging in Myotonic Dystrophy.肌肉萎缩性侧索硬化症中的细胞衰老和老化。
Int J Mol Sci. 2022 Feb 20;23(4):2339. doi: 10.3390/ijms23042339.
10
Myotonic dystrophy type 1 embryonic stem cells show decreased myogenic potential, increased CpG methylation at the DMPK locus and RNA mis-splicing.1 型肌强直性营养不良胚胎干细胞表现出肌生成潜能降低、DMPK 基因座 CpG 甲基化增加和 RNA 错剪接。
Biol Open. 2022 Jan 15;11(1). doi: 10.1242/bio.058978. Epub 2022 Jan 12.