Key Laboratory of Cancer and Microbiome, State Key Laboratory of Molecular Oncology, National Cancer Center, National Clinical Research Center for Cancer, Cancer Hospital, Chinese Academy of Medical Sciences and Peking Union Medical College, Beijing 100021, China.
Key Laboratory of Immune Microenvironment and Disease (Ministry of Education), Department of Biochemistry and Molecular Biology, School of Basic Medical Sciences, Tianjin Medical University, Tianjin 300070, China.
Protein Cell. 2024 Oct 1;15(10):744-765. doi: 10.1093/procel/pwae010.
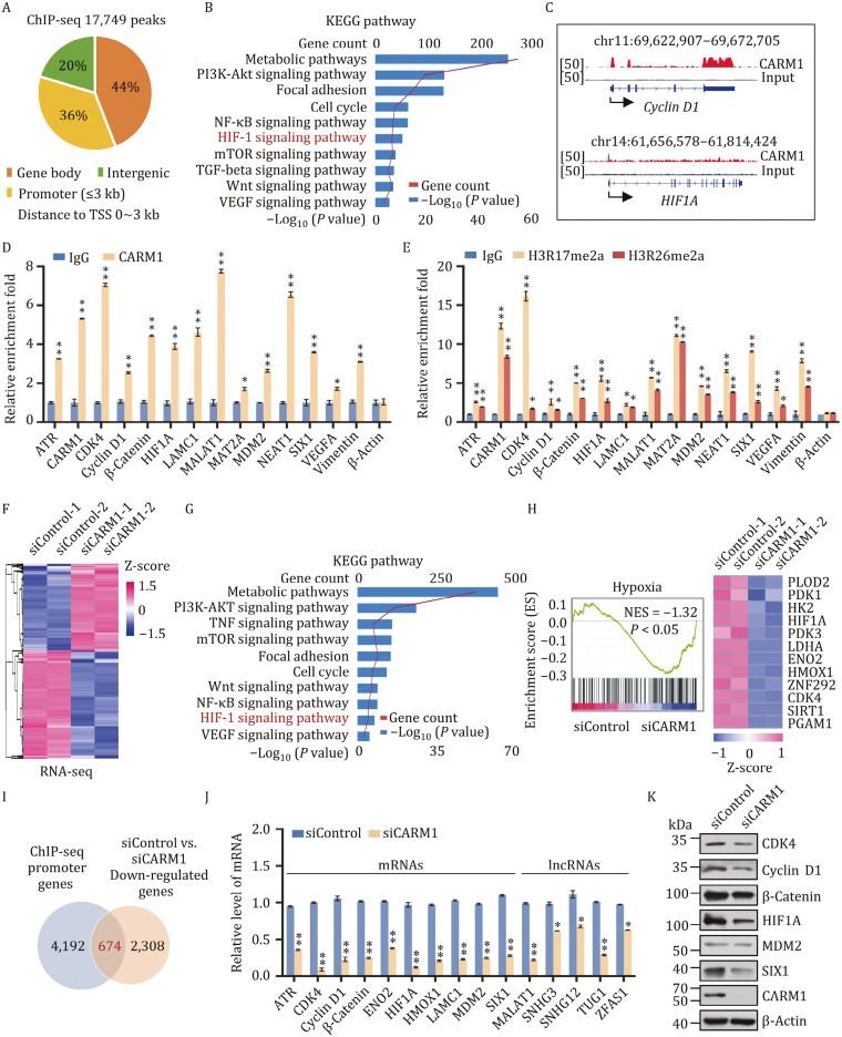
Coactivator-associated arginine methyltransferase 1 (CARM1) promotes the development and metastasis of estrogen receptor alpha (ERα)-positive breast cancer. The function of CARM1 in triple-negative breast cancer (TNBC) is still unclear and requires further exploration. Here, we report that CARM1 promotes proliferation, epithelial-mesenchymal transition, and stemness in TNBC. CARM1 is upregulated in multiple cancers and its expression correlates with breast cancer progression. Genome-wide analysis of CARM1 showed that CARM1 is recruited by hypoxia-inducible factor-1 subunit alpha (HIF1A) and occupy the promoters of CDK4, Cyclin D1, β-Catenin, HIF1A, MALAT1, and SIX1 critically involved in cell cycle, HIF-1 signaling pathway, Wnt signaling pathway, VEGF signaling pathway, thereby modulating the proliferation and invasion of TNBC cells. We demonstrated that CARM1 is physically associated with and directly interacts with HIF1A. Moreover, we found that ellagic acid, an inhibitor of CARM1, can suppress the proliferation and invasion of TNBC by directly inhibiting CDK4 expression. Our research has determined the molecular basis of CARM1 carcinogenesis in TNBC and its effective natural inhibitor, which may provide new ideas and drugs for cancer therapy.
辅激活因子相关精氨酸甲基转移酶 1(CARM1)促进雌激素受体α(ERα)阳性乳腺癌的发展和转移。CARM1 在三阴性乳腺癌(TNBC)中的功能尚不清楚,需要进一步探索。在这里,我们报告 CARM1 促进 TNBC 的增殖、上皮-间充质转化和干性。CARM1 在多种癌症中上调,其表达与乳腺癌的进展相关。CARM1 的全基因组分析表明,CARM1 被缺氧诱导因子 1 亚基α(HIF1A)募集,并占据 CDK4、Cyclin D1、β-Catenin、HIF1A、MALAT1 和 SIX1 的启动子,这些基因在细胞周期、HIF-1 信号通路、Wnt 信号通路和 VEGF 信号通路中至关重要,从而调节 TNBC 细胞的增殖和侵袭。我们证明了 CARM1 与 HIF1A 物理结合并直接相互作用。此外,我们发现鞣花酸是 CARM1 的抑制剂,通过直接抑制 CDK4 的表达,可抑制 TNBC 的增殖和侵袭。我们的研究确定了 CARM1 在 TNBC 中的致癌分子基础及其有效的天然抑制剂,这可能为癌症治疗提供新的思路和药物。