Wang Yubo, Zhang Ling, Lyu Tianjie, Cui Lu, Zhao Shunying, Wang Xuechun, Wang Meng, Wang Yongjun, Li Zixiao
Vascular Neurology, Department of Neurology, Beijing Tiantan Hospital, Capital Medical University, Beijing, China.
China National Clinical Research Center for Neurological Diseases, Beijing Tiantan Hospital, Capital Medical University, Beijing, China.
Neural Regen Res. 2024 Oct 1;19(10):2229-2239. doi: 10.4103/1673-5374.392890. Epub 2024 Jan 8.
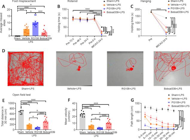
JOURNAL/nrgr/04.03/01300535-202410000-00024/figure1/v/2024-02-06T055622Z/r/image-tiff Inflammation is closely related to stroke prognosis, and high inflammation status leads to poor functional outcome in stroke. DNA methylation is involved in the pathogenesis and prognosis of stroke. However, the effect of DNA methylation on stroke at high levels of inflammation is unclear. In this study, we constructed a hyperinflammatory cerebral ischemia mouse model and investigated the effect of hypomethylation and hypermethylation on the functional outcome. We constructed a mouse model of transient middle cerebral artery occlusion and treated the mice with lipopolysaccharide to induce a hyperinflammatory state. To investigate the effect of DNA methylation on stroke, we used small molecule inhibitors to restrain the function of key DNA methylation and demethylation enzymes. 2,3,5-Triphenyltetrazolium chloride staining, neurological function scores, neurobehavioral tests, enzyme-linked immunosorbent assay, quantitative reverse transcription PCR and western blot assay were used to evaluate the effects after stroke in mice. We assessed changes in the global methylation status by measuring DNA 5-mc and DNA 5-hmc levels in peripheral blood after the use of the inhibitor. In the group treated with the DNA methylation inhibitor, brain tissue 2,3,5-triphenyltetrazolium chloride staining showed an increase in infarct volume, which was accompanied by a decrease in neurological scores and worsening of neurobehavioral performance. The levels of inflammatory factors interleukin 6 and interleukin-1 beta in ischemic brain tissue and plasma were elevated, indicating increased inflammation. Related inflammatory pathway exploration showed significant overactivation of nuclear factor kappa B. These results suggested that inhibiting DNA methylation led to poor functional outcome in mice with high inflammation following stroke. Further, the effects were reversed by inhibition of DNA demethylation. Our findings suggest that DNA methylation regulates the inflammatory response in stroke and has an important role in the functional outcome of hyperinflammatory stroke.
《期刊》/nrgr/04.03/01300535 - 202410000 - 00024/图1/v/2024 - 02 - 06T055622Z/r/图像 - tiff 炎症与中风预后密切相关,高炎症状态会导致中风患者功能预后不良。DNA甲基化参与中风的发病机制和预后。然而,在高炎症水平下DNA甲基化对中风的影响尚不清楚。在本研究中,我们构建了高炎症性脑缺血小鼠模型,并研究了低甲基化和高甲基化对功能预后的影响。我们构建了短暂性大脑中动脉闭塞小鼠模型,并用脂多糖处理小鼠以诱导高炎症状态。为了研究DNA甲基化对中风的影响,我们使用小分子抑制剂来抑制关键DNA甲基化和去甲基化酶的功能。采用2,3,5 - 三苯基四氮唑氯化物染色、神经功能评分、神经行为测试、酶联免疫吸附测定、定量逆转录PCR和蛋白质印迹分析来评估小鼠中风后的影响。在使用抑制剂后,我们通过测量外周血中DNA 5 - mc和DNA 5 - hmc水平来评估整体甲基化状态的变化。在DNA甲基化抑制剂处理组中,脑组织2,3,5 - 三苯基四氮唑氯化物染色显示梗死体积增加,同时神经评分降低,神经行为表现恶化。缺血脑组织和血浆中炎症因子白细胞介素6和白细胞介素 - 1β水平升高,表明炎症增加。相关炎症途径探索显示核因子κB显著过度激活。这些结果表明,抑制DNA甲基化会导致中风后高炎症小鼠功能预后不良。此外,抑制DNA去甲基化可逆转这些影响。我们的研究结果表明,DNA甲基化调节中风中的炎症反应,并且在高炎症性中风的功能预后中起重要作用。