Suppr超能文献

基于网络药理学和. 实验验证的 Bunge 在 2 型糖尿病中的作用机制

Mechanisms of Action of Bunge in Type 2 Diabetes Mellitus Based on Network Pharmacology and Experimental Verification in .

机构信息

Hebei Key Laboratory of Integrated Traditional Chinese and Western Medicine for Diabetes and Its Complications, College of Traditional Chinese Medicine, North China University of Science and Technology, Tangshan, People's Republic of China.

Oriental Herbs KFT, Budapest, Hungary.

出版信息

Drug Des Devel Ther. 2024 Mar 11;18:747-766. doi: 10.2147/DDDT.S439876. eCollection 2024.

Abstract

PURPOSE

Type 2 diabetes mellitus (T2DM) is associated with reduced insulin uptake and glucose metabolic capacity. Bunge (PDB) has been used to treat T2DM; however, the fundamental biological mechanisms remain unclear. This study aimed to understand the active ingredients, potential targets, and underlying mechanisms through which PDB treats T2DM.

METHODS

Components and action targets were predicted using network pharmacology and molecular docking analyses. PDB extracts were prepared and validated through pharmacological intervention in a >InR diabetes model. Network pharmacology and molecular docking analyses were used to identify the key components and core targets of PDB in the treatment of T2DM, which were subsequently verified in animal experiments.

RESULTS

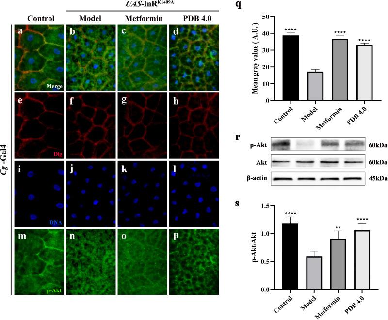
Network pharmacology analysis revealed five effective compounds made up of 107 T2DM-related therapeutic targets and seven protein-protein interaction network core molecules. Molecular docking results showed that quercetin has a strong preference for interleukin-1 beta (IL1B), IL6, RAC-alpha serine/threonine-protein kinase 1 (AKT1), and cellular tumor antigen p53; kaempferol exhibited superior binding to tumor necrosis factor and AKT1; β-sitosterol demonstrated pronounced binding to Caspase-3 (CASP3). High-performance liquid chromatography data quantified quercetin, kaempferol, and β-sitosterol at proportions of 0.030%, 0.025%, and 0.076%, respectively. The animal experiments revealed that PDB had no effect on the development, viability, or fertility of and it ameliorated glycolipid metabolism disorders in the diabetes >InR fly. Furthermore, PDB improved the body size and weight of , suggesting its potential to alleviate insulin resistance. Moreover, PDB improved Akt phosphorylation and suppressed CASP3 activity to improve insulin resistance in with T2DM.

CONCLUSION

Our findings suggest that PDB ameliorates diabetes metabolism disorders in the fly model by enhancing Akt activity and suppressing CASP3 expression. This will facilitate the development of key drug targets and a potential therapeutic strategy for the clinical treatment of T2DM and related metabolic diseases.

摘要

目的

2 型糖尿病(T2DM)与胰岛素摄取减少和葡萄糖代谢能力降低有关。 Bunge(PDB)已被用于治疗 T2DM;然而,其基本的生物学机制仍不清楚。本研究旨在了解 PDB 治疗 T2DM 的活性成分、潜在靶点和作用机制。

方法

通过网络药理学和分子对接分析预测成分和作用靶点。通过 >InR 糖尿病模型中的药理干预制备和验证 PDB 提取物。使用网络药理学和分子对接分析鉴定 PDB 治疗 T2DM 的关键成分和核心靶点,随后在动物实验中进行验证。

结果

网络药理学分析显示,五种有效化合物由 107 个 T2DM 相关治疗靶点和 7 个蛋白质-蛋白质相互作用网络核心分子组成。分子对接结果表明,槲皮素对白细胞介素-1β(IL1B)、IL6、RAC-α丝氨酸/苏氨酸蛋白激酶 1(AKT1)和肿瘤细胞抗原 p53 具有强烈的偏好;山奈酚对肿瘤坏死因子和 AKT1 具有更好的结合能力;β-谷甾醇对 Caspase-3(CASP3)表现出明显的结合能力。高效液相色谱数据定量检测到槲皮素、山奈酚和 β-谷甾醇的比例分别为 0.030%、0.025%和 0.076%。动物实验表明,PDB 对 和的发育、活力或生育能力没有影响,并且改善了糖尿病 >InR 蝇的糖脂代谢紊乱。此外,PDB 改善了 的体型和体重,提示其可能缓解胰岛素抵抗。此外,PDB 改善了 Akt 磷酸化并抑制了 CASP3 活性,从而改善了 T2DM 中 的胰岛素抵抗。

结论

我们的研究结果表明,PDB 通过增强 Akt 活性和抑制 CASP3 表达来改善果蝇模型中的糖尿病代谢紊乱。这将有助于开发关键药物靶点和治疗 T2DM 及相关代谢性疾病的潜在治疗策略。

https://cdn.ncbi.nlm.nih.gov/pmc/blobs/064e/10941989/672c5e3c2b83/DDDT-18-747-g0001.jpg

文献AI研究员

20分钟写一篇综述,助力文献阅读效率提升50倍。

立即体验

用中文搜PubMed

大模型驱动的PubMed中文搜索引擎

马上搜索

文档翻译

学术文献翻译模型,支持多种主流文档格式。

立即体验