Yang Yanbo, Cai Qihang, Luo Li, Sun Zhenghai, Li Liping
College of Geography and Ecotourism, Southwest Forestry University, Kunming 650224, China.
College of Landscape and Horticulture, Southwest Forestry University, Kunming 650224, China.
Plants (Basel). 2024 Feb 17;13(4):549. doi: 10.3390/plants13040549.
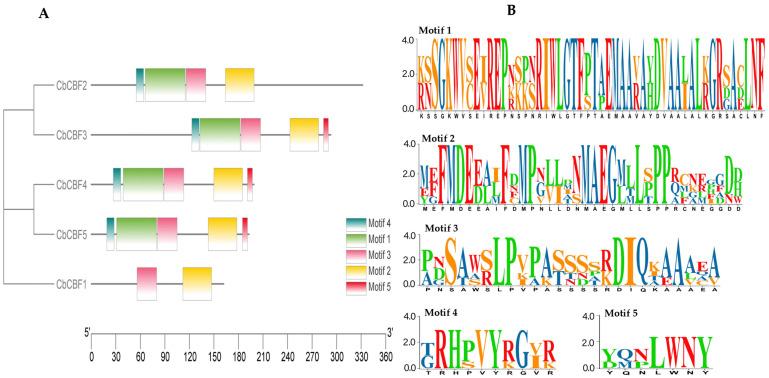
is a close relative of edible chili peppers () with high economic value. The gene family plays an important role in plant stress resistance physiology. We detected a total of five genes in the genome-wide sequencing data. These genes were scattered irregularly across four chromosomes. The genes were categorized into three groupings according to their evolutionary relationships, with genes in the same category showing comparable principles for motif composition. The 2000 bp upstream of contains many resistance-responsive elements, hormone-responsive elements, and transcription factor binding sites. These findings emphasize the crucial functions of these genes in responding to challenging conditions and physiological regulation. Analysis of tissue-specific expression revealed that exhibited the greatest level of expression among all tissues. Under conditions of low-temperature stress, all genes exhibited different levels of responsiveness, with showing a considerable up-regulation after 0.25 h of cold stress, indicating a high sensitivity to low-temperature response. The importance of the gene in the cold response of was confirmed by the use of virus-induced gene silencing (VIGS) technology, as well as the prediction of its protein interaction network. To summarize, this study conducts a thorough bioinformatics investigation of the gene family, showcases the practicality of employing VIGS technology in , and confirms the significance of the gene in response to low temperatures. These findings provide significant references for future research on the adaptation of to low temperatures.
是具有高经济价值的食用辣椒的近亲。该基因家族在植物抗逆生理中发挥重要作用。我们在全基因组测序数据中总共检测到五个该基因。这些基因不规则地分布在四条染色体上。根据进化关系,这些基因被分为三类,同一类别的基因在基序组成上显示出可比的规律。该基因2000bp的上游包含许多抗性响应元件、激素响应元件和转录因子结合位点。这些发现强调了这些基因在应对挑战性条件和生理调节中的关键功能。组织特异性表达分析表明,该基因在所有组织中表达水平最高。在低温胁迫条件下,所有该基因均表现出不同程度的响应,其中一个基因在冷胁迫0.25小时后表现出显著上调,表明对低温响应具有高敏感性。通过病毒诱导基因沉默(VIGS)技术以及其蛋白质相互作用网络的预测,证实了该基因在植物低温响应中的重要性。总之,本研究对该基因家族进行了全面的生物信息学研究,展示了在植物中应用VIGS技术的实用性,并证实了该基因在低温响应中的重要性。这些发现为未来植物适应低温的研究提供了重要参考。