• 文献检索
  • 文档翻译
  • 深度研究
  • 学术资讯
  • Suppr Zotero 插件Zotero 插件
  • 邀请有礼
  • 套餐&价格
  • 历史记录
应用&插件
Suppr Zotero 插件Zotero 插件浏览器插件Mac 客户端Windows 客户端微信小程序
定价
高级版会员购买积分包购买API积分包
服务
文献检索文档翻译深度研究API 文档MCP 服务
关于我们
关于 Suppr公司介绍联系我们用户协议隐私条款
关注我们

Suppr 超能文献

核心技术专利:CN118964589B侵权必究
粤ICP备2023148730 号-1Suppr @ 2026

文献检索

告别复杂PubMed语法,用中文像聊天一样搜索,搜遍4000万医学文献。AI智能推荐,让科研检索更轻松。

立即免费搜索

文件翻译

保留排版,准确专业,支持PDF/Word/PPT等文件格式,支持 12+语言互译。

免费翻译文档

深度研究

AI帮你快速写综述,25分钟生成高质量综述,智能提取关键信息,辅助科研写作。

立即免费体验

揭示WWOX与BRCA1在乳腺肿瘤发生及DNA修复途径选择中的关系。

Unveiling the relationship between WWOX and BRCA1 in mammary tumorigenicity and in DNA repair pathway selection.

作者信息

Bidany-Mizrahi Tirza, Shweiki Aya, Maroun Kian, Abu-Tair Lina, Mali Bella, Aqeilan Rami I

机构信息

The Concern Foundation Laboratories, The Lautenberg Center for Immunology and Cancer Research, Department of Immunology and Cancer Research-IMRIC, Faculty of Medicine, The Hebrew University of Jerusalem, Jerusalem, Israel.

Department of Pathology, Hadassah University Hospital, Jerusalem, Israel.

出版信息

Cell Death Discov. 2024 Mar 18;10(1):145. doi: 10.1038/s41420-024-01878-8.

DOI:10.1038/s41420-024-01878-8
PMID:38499540
原文链接:https://pmc.ncbi.nlm.nih.gov/articles/PMC10948869/
Abstract

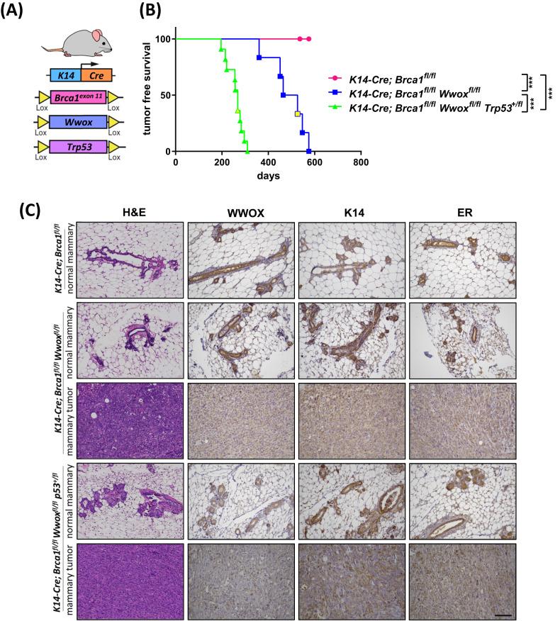
Breast cancer is the leading cause of cancer-related deaths in women worldwide, with the basal-like or triple-negative breast cancer (TNBC) subtype being particularly aggressive and challenging to treat. Understanding the molecular mechanisms driving the development and progression of TNBC is essential. We previously showed that WW domain-containing oxidoreductase (WWOX) is commonly inactivated in TNBC and is implicated in the DNA damage response (DDR) through ATM and ATR activation. In this study, we investigated the interplay between WWOX and BRCA1, both frequently inactivated in TNBC, on mammary tumor development and on DNA double-strand break (DSB) repair choice. We generated and characterized a transgenic mouse model (K14-Cre;Brca1;Wwox) and observed that mice lacking both WWOX and BRCA1 developed basal-like mammary tumors and exhibited a decrease in 53BP1 foci and an increase in RAD51 foci, suggesting impaired DSB repair. We examined human TNBC cell lines harboring wild-type and mutant BRCA1 and found that WWOX expression promoted NHEJ repair in cells with wild-type BRCA1. Our findings suggest that WWOX and BRCA1 play an important role in DSB repair pathway choice in mammary epithelial cells, underscoring their functional interaction and significance in breast carcinogenesis.

摘要

乳腺癌是全球女性癌症相关死亡的主要原因,其中基底样或三阴性乳腺癌(TNBC)亚型尤其具有侵袭性且治疗具有挑战性。了解驱动TNBC发生和发展的分子机制至关重要。我们之前表明,含WW结构域氧化还原酶(WWOX)在TNBC中通常失活,并通过ATM和ATR激活参与DNA损伤反应(DDR)。在本研究中,我们研究了在TNBC中经常失活的WWOX和BRCA1之间在乳腺肿瘤发生以及DNA双链断裂(DSB)修复选择上的相互作用。我们构建并表征了一种转基因小鼠模型(K14-Cre;Brca1;Wwox),观察到同时缺乏WWOX和BRCA1的小鼠发生了基底样乳腺肿瘤,并且53BP1病灶减少而RAD51病灶增加,提示DSB修复受损。我们检测了携带野生型和突变型BRCA1的人TNBC细胞系,发现WWOX表达促进了具有野生型BRCA1的细胞中的非同源末端连接(NHEJ)修复。我们的研究结果表明,WWOX和BRCA1在乳腺上皮细胞的DSB修复途径选择中起重要作用,强调了它们在乳腺癌发生中的功能相互作用和意义。

https://cdn.ncbi.nlm.nih.gov/pmc/blobs/1b13/10948869/246a11b80d82/41420_2024_1878_Fig6_HTML.jpg
https://cdn.ncbi.nlm.nih.gov/pmc/blobs/1b13/10948869/39218738e028/41420_2024_1878_Fig1_HTML.jpg
https://cdn.ncbi.nlm.nih.gov/pmc/blobs/1b13/10948869/2e30535cc976/41420_2024_1878_Fig2_HTML.jpg
https://cdn.ncbi.nlm.nih.gov/pmc/blobs/1b13/10948869/1680e328df15/41420_2024_1878_Fig3_HTML.jpg
https://cdn.ncbi.nlm.nih.gov/pmc/blobs/1b13/10948869/4df1064026c7/41420_2024_1878_Fig4_HTML.jpg
https://cdn.ncbi.nlm.nih.gov/pmc/blobs/1b13/10948869/2a0539217ba6/41420_2024_1878_Fig5_HTML.jpg
https://cdn.ncbi.nlm.nih.gov/pmc/blobs/1b13/10948869/246a11b80d82/41420_2024_1878_Fig6_HTML.jpg
https://cdn.ncbi.nlm.nih.gov/pmc/blobs/1b13/10948869/39218738e028/41420_2024_1878_Fig1_HTML.jpg
https://cdn.ncbi.nlm.nih.gov/pmc/blobs/1b13/10948869/2e30535cc976/41420_2024_1878_Fig2_HTML.jpg
https://cdn.ncbi.nlm.nih.gov/pmc/blobs/1b13/10948869/1680e328df15/41420_2024_1878_Fig3_HTML.jpg
https://cdn.ncbi.nlm.nih.gov/pmc/blobs/1b13/10948869/4df1064026c7/41420_2024_1878_Fig4_HTML.jpg
https://cdn.ncbi.nlm.nih.gov/pmc/blobs/1b13/10948869/2a0539217ba6/41420_2024_1878_Fig5_HTML.jpg
https://cdn.ncbi.nlm.nih.gov/pmc/blobs/1b13/10948869/246a11b80d82/41420_2024_1878_Fig6_HTML.jpg

相似文献

1
Unveiling the relationship between WWOX and BRCA1 in mammary tumorigenicity and in DNA repair pathway selection.揭示WWOX与BRCA1在乳腺肿瘤发生及DNA修复途径选择中的关系。
Cell Death Discov. 2024 Mar 18;10(1):145. doi: 10.1038/s41420-024-01878-8.
2
Wwox-Brca1 interaction: role in DNA repair pathway choice.Wwox与Brca1的相互作用:在DNA修复途径选择中的作用
Oncogene. 2017 Apr 20;36(16):2215-2227. doi: 10.1038/onc.2016.389. Epub 2016 Nov 21.
3
Interaction of Wwox with Brca1 and associated complex proteins prevents premature resection at double-strand breaks and aberrant homologous recombination.WWOX与Brca1及相关复合蛋白的相互作用可防止双链断裂处过早切除及异常同源重组。
DNA Repair (Amst). 2022 Feb;110:103264. doi: 10.1016/j.dnarep.2021.103264. Epub 2021 Dec 26.
4
Wwox Binding to the Murine Brca1-BRCT Domain Regulates Timing of Brip1 and CtIP Phospho-Protein Interactions with This Domain at DNA Double-Strand Breaks, and Repair Pathway Choice.Wwox 与小鼠 BRCA1-BRCT 结构域结合,调控 Brip1 和 CtIP 磷酸化蛋白与该结构域在 DNA 双链断裂处的相互作用,并影响修复途径的选择。
Int J Mol Sci. 2022 Mar 28;23(7):3729. doi: 10.3390/ijms23073729.
5
Tumor Suppressor Gene in Breast Cancer, a Historical Perspective and Future Directions.乳腺癌中的肿瘤抑制基因:历史视角与未来方向
Front Oncol. 2018 Aug 28;8:345. doi: 10.3389/fonc.2018.00345. eCollection 2018.
6
Functional crosstalk between DNA damage response proteins 53BP1 and BRCA1 regulates double strand break repair choice.DNA损伤反应蛋白53BP1和BRCA1之间的功能性串扰调节双链断裂修复选择。
Radiother Oncol. 2016 May;119(2):276-81. doi: 10.1016/j.radonc.2015.11.001. Epub 2015 Nov 23.
7
WWOX Inhibits Metastasis of Triple-Negative Breast Cancer Cells via Modulation of miRNAs.WWOX 通过调节 miRNA 抑制三阴性乳腺癌细胞的转移。
Cancer Res. 2019 Apr 15;79(8):1784-1798. doi: 10.1158/0008-5472.CAN-18-0614. Epub 2019 Jan 8.
8
Aberrant expression of DNA damage response proteins is associated with breast cancer subtype and clinical features.DNA 损伤反应蛋白的异常表达与乳腺癌亚型和临床特征有关。
Breast Cancer Res Treat. 2011 Sep;129(2):421-32. doi: 10.1007/s10549-010-1248-6. Epub 2010 Nov 11.
9
Somatic loss of WWOX is associated with TP53 perturbation in basal-like breast cancer.基底样乳腺癌中 WW0X 的体细胞缺失与 TP53 改变有关。
Cell Death Dis. 2018 Aug 6;9(8):832. doi: 10.1038/s41419-018-0896-z.
10
Modulation of BRCA1 mediated DNA damage repair by deregulated ER-α signaling in breast cancers.乳腺癌中雌激素受体α信号失调对BRCA1介导的DNA损伤修复的调控
Am J Cancer Res. 2022 Jan 15;12(1):17-47. eCollection 2022.

引用本文的文献

1
Associations Between DNA Repair Gene Polymorphisms and Breast Cancer Histopathological Subtypes: A Preliminary Study.DNA修复基因多态性与乳腺癌组织病理学亚型之间的关联:一项初步研究。
J Clin Med. 2025 May 27;14(11):3764. doi: 10.3390/jcm14113764.

本文引用的文献

1
Landscape of germline pathogenic variants in patients with dual primary breast and lung cancer.双原发乳腺癌和肺癌患者种系致病性变异的全景。
Hum Genomics. 2023 Jul 17;17(1):66. doi: 10.1186/s40246-023-00510-7.
2
WWOX binds MERIT40 and modulates its function in homologous recombination, implications in breast cancer.WWOX 与 MERIT40 结合并调节其同源重组功能,提示其在乳腺癌中的作用。
Cancer Gene Ther. 2023 Aug;30(8):1144-1155. doi: 10.1038/s41417-023-00626-x. Epub 2023 May 29.
3
Wwox Binding to the Murine Brca1-BRCT Domain Regulates Timing of Brip1 and CtIP Phospho-Protein Interactions with This Domain at DNA Double-Strand Breaks, and Repair Pathway Choice.
Wwox 与小鼠 BRCA1-BRCT 结构域结合,调控 Brip1 和 CtIP 磷酸化蛋白与该结构域在 DNA 双链断裂处的相互作用,并影响修复途径的选择。
Int J Mol Sci. 2022 Mar 28;23(7):3729. doi: 10.3390/ijms23073729.
4
A Pan-Cancer Bioinformatic Analysis of RAD51 Regarding the Values for Diagnosis, Prognosis, and Therapeutic Prediction.关于RAD51在诊断、预后和治疗预测价值的泛癌生物信息学分析
Front Oncol. 2022 Mar 10;12:858756. doi: 10.3389/fonc.2022.858756. eCollection 2022.
5
Interaction of Wwox with Brca1 and associated complex proteins prevents premature resection at double-strand breaks and aberrant homologous recombination.WWOX与Brca1及相关复合蛋白的相互作用可防止双链断裂处过早切除及异常同源重组。
DNA Repair (Amst). 2022 Feb;110:103264. doi: 10.1016/j.dnarep.2021.103264. Epub 2021 Dec 26.
6
Timosaponin AIII Induces G2/M Arrest and Apoptosis in Breast Cancer by Activating the ATM/Chk2 and p38 MAPK Signaling Pathways.知母皂苷AIII通过激活ATM/Chk2和p38 MAPK信号通路诱导乳腺癌细胞G2/M期阻滞和凋亡。
Front Pharmacol. 2021 Jan 15;11:601468. doi: 10.3389/fphar.2020.601468. eCollection 2020.
7
RAD51: Beyond the break.RAD51:超越断裂点。
Semin Cell Dev Biol. 2021 May;113:38-46. doi: 10.1016/j.semcdb.2020.08.010. Epub 2020 Sep 13.
8
Programmed DNA Damage and Physiological DSBs: Mapping, Biological Significance and Perturbations in Disease States.程序性 DNA 损伤与生理 DSB:在疾病状态下的定位、生物学意义与干扰。
Cells. 2020 Aug 10;9(8):1870. doi: 10.3390/cells9081870.
9
RAD51 is a potential marker for prognosis and regulates cell proliferation in pancreatic cancer.RAD51是一种胰腺癌预后的潜在标志物,并调控细胞增殖。
Cancer Cell Int. 2019 Dec 27;19:356. doi: 10.1186/s12935-019-1077-6. eCollection 2019.
10
BRCA1 intronic Alu elements drive gene rearrangements and PARP inhibitor resistance.BRCA1 内含子中的 Alu 元件导致基因重排和 PARP 抑制剂耐药性。
Nat Commun. 2019 Dec 11;10(1):5661. doi: 10.1038/s41467-019-13530-6.