Rodrigues Ana Carolina B da C, Silva Suellen L R, Dias Ingrid R S B, Costa Rafaela G A, Oliveira Maiara de S, Soares Milena B P, Dias Rosane B, Valverde Ludmila F, Rocha Clarissa A G, Johnson Emily M, Pina Cristina, Bezerra Daniel P
Gonçalo Moniz Institute, Oswaldo Cruz Foundation (IGM-FIOCRUZ/BA), Salvador, Bahia, 40296-710, Brazil.
College of Health, Medicine and Life Sciences, Brunel University London, Uxbridge, UB8 3PH, UK.
Cell Death Discov. 2024 Mar 19;10(1):147. doi: 10.1038/s41420-024-01909-4.
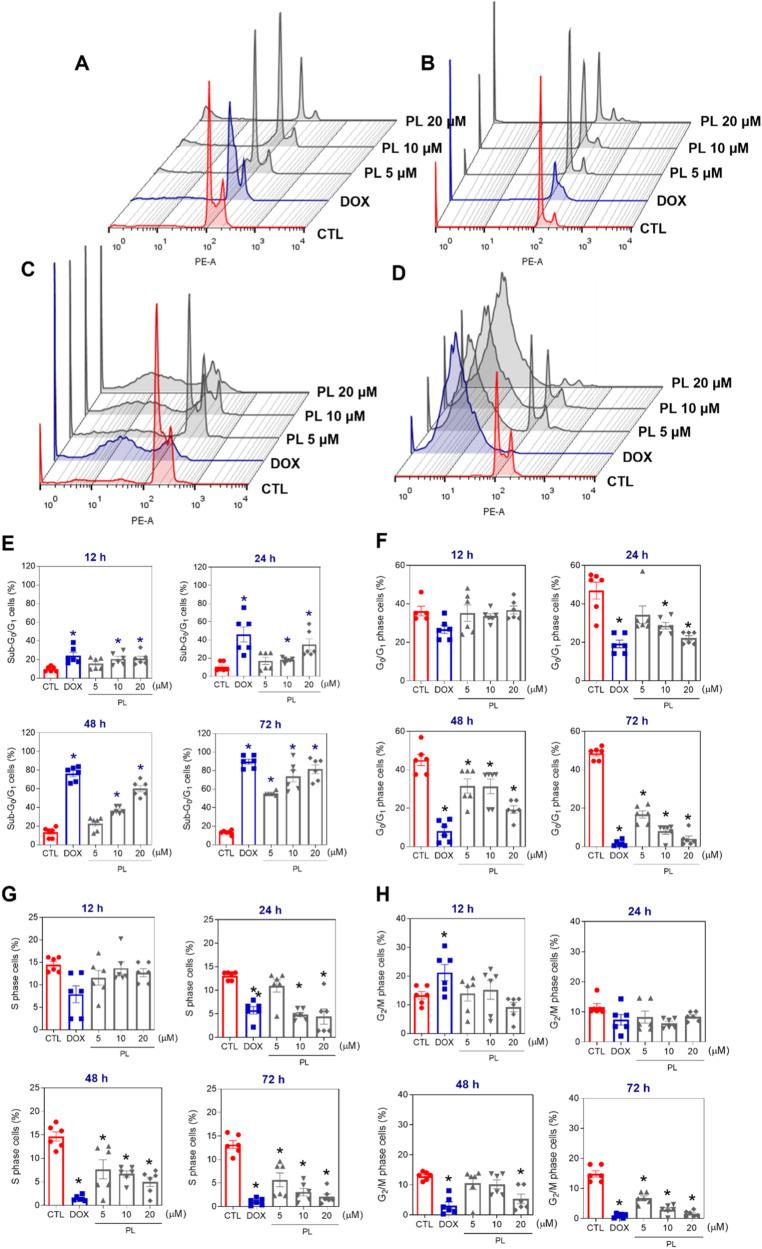
Acute myeloid leukaemia (AML) is a haematological malignancy characterised by the accumulation of transformed myeloid progenitors in the bone marrow. Piplartine (PL), also known as piperlongumine, is a pro-oxidant small molecule extracted from peppers that has demonstrated antineoplastic potential in solid tumours and other haematological malignancies. In this work, we explored the potential of PL to treat AML through the use of a combination of cellular and molecular analyses of primary and cultured leukaemia cells in vitro and in vivo. We showed that PL exhibits in vitro cytotoxicity against AML cells, including CD34 leukaemia-propagating cells, but not healthy haematopoietic progenitors, suggesting anti-leukaemia selectivity. Mechanistically, PL treatment increased reactive oxygen species (ROS) levels and induced ROS-mediated apoptosis in AML cells, which could be prevented by treatment with the antioxidant scavenger N-acetyl-cysteine and the pancaspase inhibitor Z-VAD(OMe)-FMK. PL treatment reduced NFKB1 gene transcription and the level of NF-κB p65 (pS536), which was depleted from the nucleus of AML cells, indicating suppression of NF-κB p65 signalling. Significantly, PL suppressed AML development in a mouse xenograft model, and its combination with current AML treatments (cytarabine, daunorubicin and azacytidine) had synergistic effects, indicating translational therapeutic potential. Taken together, these data position PL as a novel anti-AML candidate drug that can target leukaemia stem/progenitors and is amenable to combinatorial therapeutic strategies.
急性髓系白血病(AML)是一种血液系统恶性肿瘤,其特征是骨髓中转化的髓系祖细胞积累。匹普拉汀(PL),也称为胡椒碱,是一种从辣椒中提取的促氧化剂小分子,已在实体瘤和其他血液系统恶性肿瘤中显示出抗肿瘤潜力。在这项工作中,我们通过对体外和体内的原代及培养白血病细胞进行细胞和分子分析相结合的方法,探索了PL治疗AML的潜力。我们发现PL对AML细胞具有体外细胞毒性,包括CD34白血病增殖细胞,但对健康造血祖细胞无毒性,提示其具有抗白血病选择性。机制上,PL处理可增加AML细胞中的活性氧(ROS)水平并诱导ROS介导的凋亡,而抗氧化剂清除剂N-乙酰半胱氨酸和泛半胱天冬酶抑制剂Z-VAD(OMe)-FMK处理可预防这种凋亡。PL处理可降低NFKB1基因转录和NF-κB p65(pS536)水平,NF-κB p65从AML细胞核中耗尽,表明NF-κB p65信号通路受到抑制。重要的是,PL在小鼠异种移植模型中抑制了AML的发展,并且它与当前的AML治疗药物(阿糖胞苷、柔红霉素和阿扎胞苷)联合使用具有协同作用,表明其具有转化治疗潜力。综上所述,这些数据表明PL是一种新型抗AML候选药物,可靶向白血病干/祖细胞,适用于联合治疗策略。