Department of Internal Medicine, Yonsei University College of Medicine, Seoul, Republic of Korea.
Natural Product Research Center, Korea Institute of Science and Technology, Gangneung, Republic of Korea.
Clin Transl Med. 2024 Mar;14(3):e1631. doi: 10.1002/ctm2.1631.
Cold ischemia-reperfusion injury (IRI) is an unavoidable complication of kidney transplantation. We investigated the role of regulatory T cells (Treg) in cold IRI and whether the interleukin (IL)-2/anti-IL-2 antibody complex (IL-2C) can ameliorate cold IRI.
We developed a cold IRI mouse model using kidney transplantation and analyzed the IL-2C impact on cold IRI in acute, subacute and chronic phases.
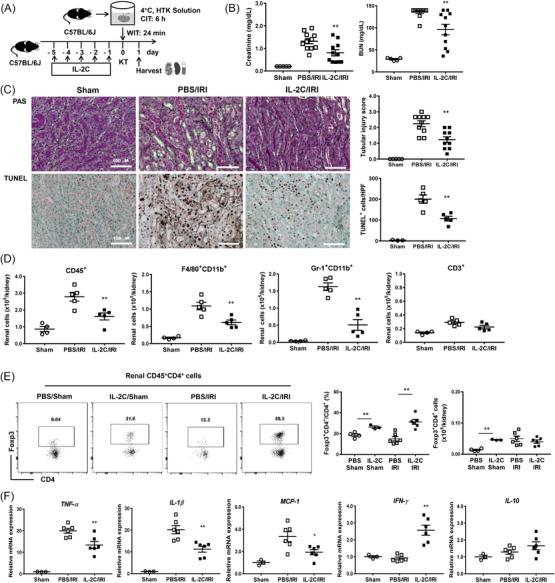
Treg transfer attenuated cold IRI, while Treg depletion aggravated cold IRI. Next, IL-2C administration prior to IRI mitigated acute renal function decline, renal tissue damage and apoptosis and inhibited infiltration of effector cells into kidneys and pro-inflammatory cytokine expression on day 1 after IRI. On day 7 after IRI, IL-2C promoted renal regeneration and reduced subacute renal damage. Furthermore, on day 28 following IRI, IL-2C inhibited chronic fibrosis. IL-2C decreased reactive oxygen species-mediated injury and improved antioxidant function. When IL-2C was administered following IRI, it also increased renal regeneration with Treg infiltration and suppressed renal fibrosis. In contrast, Treg depletion in the presence of IL-2C eliminated the positive effects of IL-2C on IRI.
Tregs protect kidneys from cold IRI and IL-2C inhibited cold IRI by increasing the renal Tregs, suggesting a potential of IL-2C in treating cold IRI.
Interleukin (IL)-2/anti-IL-2 antibody complex attenuated acute renal injury, facilitated subacute renal regeneration and suppressed chronic renal fibrosis after cold ischemia-reperfusion injury (IRI) by increasing the renal Tregs. IL-2/anti-IL-2 antibody complex decreased reactive oxygen species-mediated injury and improved antioxidant function. This study suggests the therapeutic potential of the IL-2/anti-IL-2 antibody complex in kidney transplantation-associated cold IR.
冷缺血再灌注损伤(IRI)是肾移植不可避免的并发症。我们研究了调节性 T 细胞(Treg)在冷 IRI 中的作用,以及白细胞介素(IL)-2/抗 IL-2 抗体复合物(IL-2C)是否可以改善冷 IRI。
我们使用肾移植建立了冷 IRI 小鼠模型,并分析了 IL-2C 在急性、亚急性和慢性阶段对冷 IRI 的影响。
Treg 转移减轻了冷 IRI,而 Treg 耗竭加重了冷 IRI。其次,IRI 前给予 IL-2C 减轻了急性肾功能下降、肾组织损伤和细胞凋亡,并抑制了效应细胞浸润和促炎细胞因子在 IRI 后第 1 天的表达。在 IRI 后第 7 天,IL-2C 促进了肾脏再生并减少了亚急性肾损伤。此外,在 IRI 后第 28 天,IL-2C 抑制了慢性纤维化。IL-2C 减少了活性氧介导的损伤并改善了抗氧化功能。当 IRI 后给予 IL-2C 时,它还增加了 Treg 浸润的肾脏再生并抑制了肾脏纤维化。相比之下,在存在 IL-2C 的情况下耗尽 Treg 消除了 IL-2C 对 IRI 的积极影响。
Treg 可保护肾脏免受冷 IRI 损伤,IL-2C 通过增加肾脏 Treg 抑制冷 IRI,提示 IL-2C 有治疗冷 IRI 的潜力。
白细胞介素(IL)-2/抗 IL-2 抗体复合物通过增加肾脏 Treg 减轻冷缺血再灌注损伤(IRI)后的急性肾损伤、促进亚急性肾脏再生和抑制慢性肾脏纤维化。IL-2/抗 IL-2 抗体复合物减少了活性氧介导的损伤并改善了抗氧化功能。本研究提示 IL-2/抗 IL-2 抗体复合物在肾移植相关冷 IRI 中的治疗潜力。