• 文献检索
  • 文档翻译
  • 深度研究
  • 学术资讯
  • Suppr Zotero 插件Zotero 插件
  • 邀请有礼
  • 套餐&价格
  • 历史记录
应用&插件
Suppr Zotero 插件Zotero 插件浏览器插件Mac 客户端Windows 客户端微信小程序
定价
高级版会员购买积分包购买API积分包
服务
文献检索文档翻译深度研究API 文档MCP 服务
关于我们
关于 Suppr公司介绍联系我们用户协议隐私条款
关注我们

Suppr 超能文献

核心技术专利:CN118964589B侵权必究
粤ICP备2023148730 号-1Suppr @ 2026

文献检索

告别复杂PubMed语法,用中文像聊天一样搜索,搜遍4000万医学文献。AI智能推荐,让科研检索更轻松。

立即免费搜索

文件翻译

保留排版,准确专业,支持PDF/Word/PPT等文件格式,支持 12+语言互译。

免费翻译文档

深度研究

AI帮你快速写综述,25分钟生成高质量综述,智能提取关键信息,辅助科研写作。

立即免费体验

该基因组的染色体水平组装。

A chromosome-scale assembly of the genome.

作者信息

Pootakham Wirulda, Somta Prakit, Kongkachana Wasitthee, Naktang Chaiwat, Sonthirod Chutima, U-Thoomporn Sonicha, Yoocha Thippawan, Phadphon Poompat, Tangphatsornruang Sithichoke

机构信息

National Center for Genetic Engineering and Biotechnology (BIOTEC), National Science and Technology Development Agency (NSTDA), Pathum Thani, Thailand.

Department of Agronomy, Faculty of Agriculture at Kamphaeng Saen, Kasetsart University, Nakhon Pathom, Thailand.

出版信息

Front Plant Sci. 2024 Mar 5;15:1347744. doi: 10.3389/fpls.2024.1347744. eCollection 2024.

DOI:10.3389/fpls.2024.1347744
PMID:38504891
原文链接:https://pmc.ncbi.nlm.nih.gov/articles/PMC10948561/
Abstract

INTRODUCTION

Lablab ( (L.) Sweet), an underutilized tropical legume crop, plays a crucial role in global food and nutritional security. To enhance our understanding of its genetic makeup towards developing elite cultivars, we sequenced and assembled a draft genome of accession PK2022T020 using a single tube long fragment read (stLFR) technique.

RESULTS AND DISCUSSION

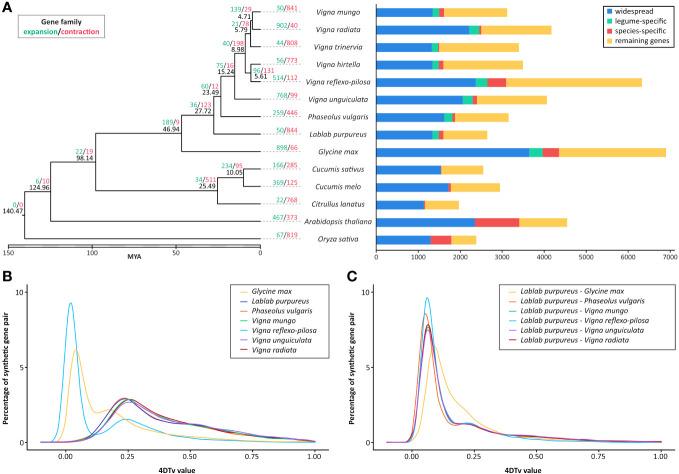
The preliminary assembly encompassed 367 Mb with a scaffold N50 of 4.3 Mb. To improve the contiguity of our draft genome, we employed a chromatin contact mapping (Hi-C) approach to obtain a pseudochromosome-level assembly containing 366 Mb with an N50 length of 31.1 Mb. A total of 327.4 Mb had successfully been anchored into 11 pseudomolecules, corresponding to the haploid chromosome number in lablab. Our gene prediction recovered 98.4% of the highly conserved orthologs based on the Benchmarking Universal Single-Copy Orthologs (BUSCO) analysis. Comparative analyses utilizing sequence information from single-copy orthologous genes demonstrated that diverged from the last common ancestor of the species approximately 27.7 million years ago. A gene family expansion analysis revealed a significant expansion of genes involved in responses to biotic and abiotic stresses. Our high-quality chromosome-scale reference assembly provides an invaluable genomic resource for lablab genetic improvement and future comparative genomics studies among legume species.

摘要

引言

饭豆(Lablab purpureus (L.) Sweet)是一种未得到充分利用的热带豆科作物,在全球粮食和营养安全中发挥着关键作用。为了加深我们对其基因组成的理解以培育优良品种,我们使用单管长片段读取(stLFR)技术对编号为PK2022T020的种质进行了基因组测序和组装。

结果与讨论

初步组装的基因组大小为367 Mb,支架N50为4.3 Mb。为了提高我们草图基因组的连续性,我们采用了染色质接触图谱(Hi-C)方法,获得了一个假染色体水平的组装体,大小为366 Mb,N50长度为31.1 Mb。共有327.4 Mb成功锚定到11条假分子上,对应于饭豆的单倍体染色体数。基于基准通用单拷贝直系同源基因(BUSCO)分析,我们的基因预测找回了98.4%的高度保守直系同源基因。利用单拷贝直系同源基因的序列信息进行的比较分析表明,饭豆大约在2770万年前从该物种的最后一个共同祖先分化而来。基因家族扩张分析显示,参与生物和非生物胁迫反应的基因有显著扩张。我们高质量的染色体水平参考组装为饭豆的遗传改良以及未来豆科物种间的比较基因组学研究提供了宝贵的基因组资源。

https://cdn.ncbi.nlm.nih.gov/pmc/blobs/c709/10948561/34687d76483e/fpls-15-1347744-g002.jpg
https://cdn.ncbi.nlm.nih.gov/pmc/blobs/c709/10948561/e9f69558a554/fpls-15-1347744-g001.jpg
https://cdn.ncbi.nlm.nih.gov/pmc/blobs/c709/10948561/34687d76483e/fpls-15-1347744-g002.jpg
https://cdn.ncbi.nlm.nih.gov/pmc/blobs/c709/10948561/e9f69558a554/fpls-15-1347744-g001.jpg
https://cdn.ncbi.nlm.nih.gov/pmc/blobs/c709/10948561/34687d76483e/fpls-15-1347744-g002.jpg

相似文献

1
A chromosome-scale assembly of the genome.该基因组的染色体水平组装。
Front Plant Sci. 2024 Mar 5;15:1347744. doi: 10.3389/fpls.2024.1347744. eCollection 2024.
2
De Novo Reference Assembly of the Upriver Orange Mangrove (Bruguiera sexangula) Genome.从头构建上游橙(Bruguiera sexangula)基因组参考序列。
Genome Biol Evol. 2022 Feb 4;14(2). doi: 10.1093/gbe/evac025.
3
A de novo reference assembly of the yellow mangrove Ceriops zippeliana genome.黄槿基因组从头参考组装。
G3 (Bethesda). 2022 Apr 4;12(4). doi: 10.1093/g3journal/jkac025.
4
A Chromosome-Scale Genome Assembly of (Kratom) and the Assessment of Its Genetic Diversity in Thailand.一种( kratom )的染色体水平基因组组装及其在泰国的遗传多样性评估。
Biology (Basel). 2022 Oct 12;11(10):1492. doi: 10.3390/biology11101492.
5
A chromosome-scale assembly of the black gram (Vigna mungo) genome.一个黑绿豆(Vigna mungo)基因组的染色体级别的组装。
Mol Ecol Resour. 2021 Jan;21(1):238-250. doi: 10.1111/1755-0998.13243. Epub 2020 Sep 8.
6
Chromosome-level genome assembly and population genomic resource to accelerate orphan crop lablab breeding.染色体水平基因组组装和群体基因组资源加速孤儿作物田菁的育种。
Nat Commun. 2023 Apr 17;14(1):1915. doi: 10.1038/s41467-023-37489-7.
7
Chromosome-level genome assembly of Indian mangrove (Ceriops tagal) revealed a genome-wide duplication event predating the divergence of Rhizophoraceae mangrove species.印度红树林(Ceriops tagal)的染色体水平基因组组装揭示了早于红树科红树林物种分化的全基因组复制事件。
Plant Genome. 2022 Sep;15(3):e20217. doi: 10.1002/tpg2.20217. Epub 2022 May 24.
8
Phylogenetic analysis of phytochrome A gene from Lablab purpureus (L.) Sweet.菜豆(Lablab purpureus (L.) Sweet.)光敏色素A基因的系统发育分析
J Genet Eng Biotechnol. 2022 Jan 13;20(1):9. doi: 10.1186/s43141-021-00295-z.
9
Chromosome-scale reference genome of an ancient landrace: unveiling the genetic basis of seed weight in the food legume crop pigeonpea ().一个古老地方品种的染色体水平参考基因组:揭示食用豆类作物木豆种子重量的遗传基础。
Hortic Res. 2024 Jul 30;11(9):uhae201. doi: 10.1093/hr/uhae201. eCollection 2024 Sep.
10
Genome sequence of the barred knifejaw Oplegnathus fasciatus (Temminck & Schlegel, 1844): the first chromosome-level draft genome in the family Oplegnathidae.条石鲷(Oplegnathus fasciatus (Temminck & Schlegel, 1844))的基因组序列:雀鲷科首个染色体水平的基因组草图。
Gigascience. 2019 Mar 1;8(3). doi: 10.1093/gigascience/giz013.

本文引用的文献

1
Genome assemblies of Vigna reflexo-pilosa (créole bean) and its progenitors, Vigna hirtella and Vigna trinervia, revealed homoeolog expression bias and expression-level dominance in the allotetraploid.菜豆(克里奥尔菜豆)及其祖先豇豆和豇豆的基因组组装揭示了同源基因在异源四倍体中的表达偏向和表达水平优势。
Gigascience. 2022 Dec 28;12. doi: 10.1093/gigascience/giad050. Epub 2023 Jul 20.
2
Chromosome-level genome assembly and population genomic resource to accelerate orphan crop lablab breeding.染色体水平基因组组装和群体基因组资源加速孤儿作物田菁的育种。
Nat Commun. 2023 Apr 17;14(1):1915. doi: 10.1038/s41467-023-37489-7.
3
Molecular Analysis of Genetic Diversity and Structure of the Lablab ( (L.) Sweet) Gene Pool Reveals Two Independent Routes of Domestication.
扁豆(Lablab purpureus (L.) Sweet)基因库遗传多样性与结构的分子分析揭示了两条独立的驯化途径。
Plants (Basel). 2022 Dec 22;12(1):57. doi: 10.3390/plants12010057.
4
Chromosome-scale genome assembly of an important medicinal plant honeysuckle.重要药用植物忍冬的染色体级别基因组组装。
Sci Data. 2022 May 24;9(1):226. doi: 10.1038/s41597-022-01385-4.
5
A chromosomal inversion may facilitate adaptation despite periodic gene flow in a freshwater fish.尽管存在周期性的基因流动,但染色体倒位可能有助于一种淡水鱼的适应性。
Ecol Evol. 2022 May 7;12(5):e8898. doi: 10.1002/ece3.8898. eCollection 2022 May.
6
Genetic diversity and structure of landrace of lablab ( (L.) Sweet) cultivars in Thailand revealed by SSR markers.利用SSR标记揭示泰国扁豆地方品种的遗传多样性与结构
Breed Sci. 2021 Apr;71(2):176-183. doi: 10.1270/jsbbs.20074. Epub 2021 Apr 2.
7
BUSCO Update: Novel and Streamlined Workflows along with Broader and Deeper Phylogenetic Coverage for Scoring of Eukaryotic, Prokaryotic, and Viral Genomes.BUSCO 更新:用于真核生物、原核生物和病毒基因组评分的新颖且简化的工作流程以及更广泛和更深的系统发育覆盖范围。
Mol Biol Evol. 2021 Sep 27;38(10):4647-4654. doi: 10.1093/molbev/msab199.
8
Crop genomes and beyond.作物基因组及其他领域。
Nat Genet. 2020 Sep;52(9):865. doi: 10.1038/s41588-020-0691-5.
9
A chromosome-scale assembly of the black gram (Vigna mungo) genome.一个黑绿豆(Vigna mungo)基因组的染色体级别的组装。
Mol Ecol Resour. 2021 Jan;21(1):238-250. doi: 10.1111/1755-0998.13243. Epub 2020 Sep 8.
10
RepeatModeler2 for automated genomic discovery of transposable element families.RepeatModeler2 用于自动发现转座元件家族的基因组。
Proc Natl Acad Sci U S A. 2020 Apr 28;117(17):9451-9457. doi: 10.1073/pnas.1921046117. Epub 2020 Apr 16.