• 文献检索
  • 文档翻译
  • 深度研究
  • 学术资讯
  • Suppr Zotero 插件Zotero 插件
  • 邀请有礼
  • 套餐&价格
  • 历史记录
应用&插件
Suppr Zotero 插件Zotero 插件浏览器插件Mac 客户端Windows 客户端微信小程序
定价
高级版会员购买积分包购买API积分包
服务
文献检索文档翻译深度研究API 文档MCP 服务
关于我们
关于 Suppr公司介绍联系我们用户协议隐私条款
关注我们

Suppr 超能文献

核心技术专利:CN118964589B侵权必究
粤ICP备2023148730 号-1Suppr @ 2026

文献检索

告别复杂PubMed语法,用中文像聊天一样搜索,搜遍4000万医学文献。AI智能推荐,让科研检索更轻松。

立即免费搜索

文件翻译

保留排版,准确专业,支持PDF/Word/PPT等文件格式,支持 12+语言互译。

免费翻译文档

深度研究

AI帮你快速写综述,25分钟生成高质量综述,智能提取关键信息,辅助科研写作。

立即免费体验

电子干预对尼日利亚和肯尼亚互联网用户智力残疾污名化的影响:一项比较随机对照试验。

The effect of an e-intervention on intellectual disability stigma among Nigerian and Kenyan internet users: a comparative randomised controlled trial.

作者信息

Odukoya Deborah, Chege Winfred, Scior Katrina

机构信息

Clinical Educational and Health Psychology, University College London, London, United Kingdom.

出版信息

Front Psychiatry. 2024 Mar 5;15:1331107. doi: 10.3389/fpsyt.2024.1331107. eCollection 2024.

DOI:10.3389/fpsyt.2024.1331107
PMID:38505801
原文链接:https://pmc.ncbi.nlm.nih.gov/articles/PMC10948596/
Abstract

INTRODUCTION

The negative consequences of stigma for the wellbeing of people with disabilities have raised public and global health concerns. This study assessed the impact of an e-intervention to reduce intellectual disability (ID) stigma among Nigerian and Kenyan internet-users.

METHOD

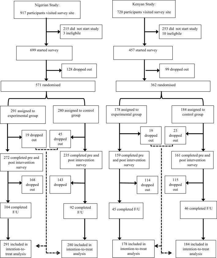
Participants aged 18+ and citizens of Nigeria and Kenya were recruited through online advertising. Qualtrics, a web survey platform, randomly assigned (1:1) participants to watch either a short experimental or control film, while masked to their assignment. The experimental film featured education about ID and indirect contact. The control film was on an unrelated topic. Their attitudes were measured on three dimensions (affect, cognitions and behaviour) at three time points (baseline, post intervention and one-month follow-up). Between October 2016 and April 2017, 933 participants were randomised, 469 to the experimental condition and 464 to the control condition. Of these, 827 (89%) provided pre-and post-intervention data but only 287 (31%) were retained at follow-up.

RESULTS

An intent-to-treat analysis revealed that participants in the experimental but not the control condition showed a positive shift in their attitudes towards people with ID over time. Their willingness to interact with people with ID increased post-intervention.

DISCUSSION

A brief intervention that integrates education and indirect contact can make an effective contribution to efforts to reduce stigma faced by people with ID in Africa. Trial registered with the ISRCTN trial registry (number ISRCTN92574712).

摘要

引言

污名化对残疾人福祉产生的负面影响引发了公众和全球健康领域的关注。本研究评估了一项电子干预措施对减少尼日利亚和肯尼亚互联网用户中智力残疾(ID)污名化现象的影响。

方法

通过在线广告招募年龄在18岁及以上的尼日利亚和肯尼亚公民作为参与者。使用网络调查平台Qualtrics将参与者随机(1:1)分配观看一部简短的实验性影片或对照影片,同时对其分组情况保密。实验性影片内容为关于智力残疾的教育及间接接触。对照影片则是关于一个不相关的主题。在三个时间点(基线、干预后和1个月随访)从三个维度(情感、认知和行为)测量他们的态度。2016年10月至2017年4月期间,933名参与者被随机分组,469人进入实验组,464人进入对照组。其中,827人(89%)提供了干预前后的数据,但随访时仅保留了287人(31%)。

结果

意向性分析显示,随着时间推移,实验组成员而非对照组成员对智力残疾者的态度出现了积极转变。干预后他们与智力残疾者互动的意愿有所增加。

讨论

一项整合教育与间接接触的简短干预措施能够有效助力减少非洲智力残疾者所面临的污名化现象。该试验已在国际标准随机对照试验编号注册库(编号ISRCTN92574712)注册。

https://cdn.ncbi.nlm.nih.gov/pmc/blobs/cd06/10948596/223fc9bb363b/fpsyt-15-1331107-g001.jpg
https://cdn.ncbi.nlm.nih.gov/pmc/blobs/cd06/10948596/223fc9bb363b/fpsyt-15-1331107-g001.jpg
https://cdn.ncbi.nlm.nih.gov/pmc/blobs/cd06/10948596/223fc9bb363b/fpsyt-15-1331107-g001.jpg

相似文献

1
The effect of an e-intervention on intellectual disability stigma among Nigerian and Kenyan internet users: a comparative randomised controlled trial.电子干预对尼日利亚和肯尼亚互联网用户智力残疾污名化的影响:一项比较随机对照试验。
Front Psychiatry. 2024 Mar 5;15:1331107. doi: 10.3389/fpsyt.2024.1331107. eCollection 2024.
2
Digital adaptation of the Standing up for Myself intervention in young people and adults with intellectual disabilities: the STORM feasibility study.数字化适应版《自我主张干预》在智障青年和成年群体中的应用:STORM 可行性研究。
Public Health Res (Southampt). 2024 Jan;12(1):1-111. doi: 10.3310/NCBU6224.
3
Folic acid supplementation and malaria susceptibility and severity among people taking antifolate antimalarial drugs in endemic areas.在流行地区,服用抗叶酸抗疟药物的人群中,叶酸补充剂与疟疾易感性和严重程度的关系。
Cochrane Database Syst Rev. 2022 Feb 1;2(2022):CD014217. doi: 10.1002/14651858.CD014217.
4
Testing an early online intervention for the treatment of disturbed sleep during the COVID-19 pandemic (Sleep COVID-19): structured summary of a study protocol for a randomised controlled trial.测试针对 COVID-19 大流行期间睡眠障碍的早期在线干预措施(睡眠 COVID-19):一项随机对照试验研究方案的结构化总结。
Trials. 2020 Aug 8;21(1):704. doi: 10.1186/s13063-020-04644-0.
5
Tackling stigma associated with intellectual disability among the general public: a study of two indirect contact interventions.消除公众对智力残疾的污名化:两项间接接触干预研究。
Res Dev Disabil. 2013 Jul;34(7):2200-10. doi: 10.1016/j.ridd.2013.03.024. Epub 2013 May 3.
6
A randomised controlled trial of repeated filmed social contact on reducing mental illness-related stigma in young adults.一项随机对照试验研究了重复的录像社会接触对减少青年成年人与精神疾病相关的耻辱感的效果。
Epidemiol Psychiatr Sci. 2018 Apr;27(2):199-208. doi: 10.1017/S2045796016001050. Epub 2016 Dec 19.
7
Online interventions to reduce stigma towards population groups affected by blood borne viruses in Australia.在线干预措施以减少澳大利亚受血源性病原体影响人群的污名化
Int J Drug Policy. 2021 Oct;96:103292. doi: 10.1016/j.drugpo.2021.103292. Epub 2021 May 27.
8
Mainstream health professionals' stigmatising attitudes towards people with intellectual disabilities: a systematic review.主流健康专业人员对智力残疾者的污名化态度:一项系统综述。
J Intellect Disabil Res. 2017 May;61(5):411-434. doi: 10.1111/jir.12353. Epub 2017 Feb 15.
9
The effect of brief digital interventions on attitudes to intellectual disability: Results from a pilot study.简短数字干预对智力残疾态度的影响:一项试点研究的结果。
J Appl Res Intellect Disabil. 2018 Jan;31(1):106-113. doi: 10.1111/jar.12366. Epub 2017 May 15.
10
Stigma, public awareness about intellectual disability and attitudes to inclusion among different ethnic groups.污名化、公众对智力残疾的认知以及不同族群对包容的态度。
J Intellect Disabil Res. 2013 Nov;57(11):1014-26. doi: 10.1111/j.1365-2788.2012.01597.x. Epub 2012 Jul 30.

本文引用的文献

1
Stigma, Acceptance and Belonging for People with IDD Across Cultures.跨文化背景下智力和发育障碍者的污名、接纳与归属感
Curr Dev Disord Rep. 2020;7(3):163-172. doi: 10.1007/s40474-020-00206-w. Epub 2020 Jun 30.
2
Development and psychometric properties of the Attitudes Toward Intellectual Disability Questionnaire - Short Form.《智力残疾态度问卷简表》的编制与心理测量学特性
J Intellect Disabil Res. 2019 Jun;63(6):539-547. doi: 10.1111/jir.12591. Epub 2019 Jan 20.
3
Persons with disabilities as experts-by experience: using personal narratives to affect community attitudes in Kilifi, Kenya.
作为有切身体会的专家的残疾人:利用个人经历影响肯尼亚基利菲的社区态度。
BMC Int Health Hum Rights. 2018 May 8;18(1):18. doi: 10.1186/s12914-018-0158-2.
4
Consigned to the margins: a call for global action to challenge intellectual disability stigma.被边缘化:呼吁全球采取行动挑战智力残疾污名化现象。
Lancet Glob Health. 2016 May;4(5):e294-5. doi: 10.1016/S2214-109X(16)00060-7.
5
Changing teachers' negative attitudes toward persons with intellectual disabilities.改变教师对智障人士的消极态度。
Behav Modif. 2015 May;39(3):367-89. doi: 10.1177/0145445514559929. Epub 2014 Dec 8.
6
Competing perspectives on erasing the stigma of illness: what says the dodo bird?关于消除疾病污名的不同观点:多多鸟(已灭绝的一种鸟)怎么说?
Soc Sci Med. 2014 Feb;103:110-117. doi: 10.1016/j.socscimed.2013.05.027. Epub 2013 Jun 5.
7
Tackling stigma associated with intellectual disability among the general public: a study of two indirect contact interventions.消除公众对智力残疾的污名化:两项间接接触干预研究。
Res Dev Disabil. 2013 Jul;34(7):2200-10. doi: 10.1016/j.ridd.2013.03.024. Epub 2013 May 3.
8
Intellectual disability in Africa: implications for research and service development.非洲的智力残疾:对研究和服务发展的影响。
Disabil Rehabil. 2013 Sep;35(20):1750-5. doi: 10.3109/09638288.2012.751461. Epub 2013 Jan 25.
9
Public attitudes towards intellectual disability: a multidimensional perspective.公众对智力残疾的态度:多维视角。
J Intellect Disabil Res. 2013 Mar;57(3):279-92. doi: 10.1111/jir.12008. Epub 2012 Dec 28.
10
Challenging the public stigma of mental illness: a meta-analysis of outcome studies.挑战精神疾病的公众污名:一项结果研究的荟萃分析。
Psychiatr Serv. 2012 Oct;63(10):963-73. doi: 10.1176/appi.ps.201100529.