Suppr超能文献

MRPS16 通过 PI3K/AKT/Frataxin 信号通路促进肺腺癌生长。

MRPS16 promotes lung adenocarcinoma growth via the PI3K/AKT/Frataxin signalling axis.

机构信息

Department of Thoracic Surgery, Union Hospital, Tongji Medical College, Huazhong University of Science and Technology, Wuhan, Hubei, China.

Department of Traditional Chinese Medicine, Union Hospital, Tongji Medical College, Huazhong University of Science and Technology, Wuhan, Hubei, China.

出版信息

J Cell Mol Med. 2024 Apr;28(7):e18166. doi: 10.1111/jcmm.18166.

Abstract

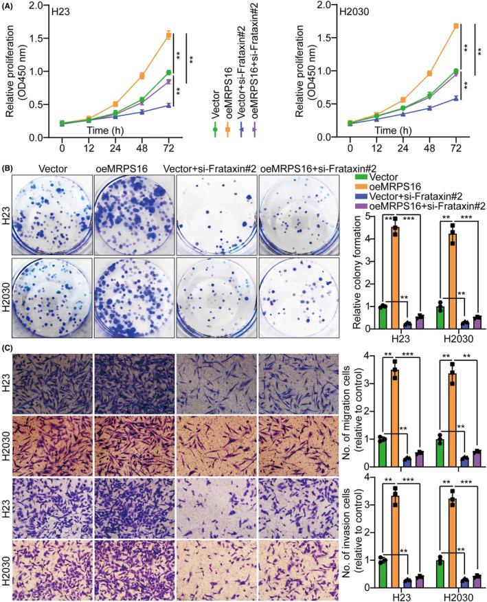
Although MRPS16 is involved in cancer development, its mechanisms in developing LAUD remain unclear. Herein, qRT-PCR, WB and IHC were utilized for evaluating MRPS16 expression levels, while functional assays besides animal experiments were performed to measure MRPS16 effect on LAUD progression. Using WB, the MRPS16 effect on PI3K/AKT/Frataxin signalling pathway was tested. According to our study, MRPS16 was upregulated in LAUD and was correlated to the advanced TNM stage as well as poor clinical outcomes, which represent an independent prognostic factor. Based on functional assays, MRPS16 is involved in promoting LAUD growth, migration and invasion, which was validated further in subsequent analyses through PI3K/AKT/Frataxin pathway activation. Moreover, MRPS16-knockdown-mediated Frataxin overexpression was shown to restore the reduction in tumour cells proliferation, migration and invasion. Our results revealed that MRPS16 caused an aggressive phenotype to LAUD and was a poor prognosticator; thus, targeting MRPS16 may be effectual in LAUD treatment.

摘要

虽然 MRPS16 参与了癌症的发生,但它在 LAUD 发展中的机制尚不清楚。在此,我们使用 qRT-PCR、WB 和 IHC 来评估 MRPS16 的表达水平,同时还进行了功能测定和动物实验,以测量 MRPS16 对 LAUD 进展的影响。通过 WB,我们测试了 MRPS16 对 PI3K/AKT/Frataxin 信号通路的影响。根据我们的研究,MRPS16 在 LAUD 中上调,与晚期 TNM 分期以及不良的临床结局相关,是一个独立的预后因素。基于功能测定,MRPS16 参与促进 LAUD 的生长、迁移和侵袭,这在后续的分析中通过 PI3K/AKT/Frataxin 通路的激活得到了进一步验证。此外,MRPS16 敲低介导的 Frataxin 过表达显示可以恢复肿瘤细胞增殖、迁移和侵袭的减少。我们的结果表明,MRPS16 导致 LAUD 的侵袭性表型,是预后不良的指标;因此,靶向 MRPS16 可能对 LAUD 的治疗有效。

https://cdn.ncbi.nlm.nih.gov/pmc/blobs/7740/10951875/a2512c9b15ee/JCMM-28-e18166-g006.jpg

文献AI研究员

20分钟写一篇综述,助力文献阅读效率提升50倍。

立即体验

用中文搜PubMed

大模型驱动的PubMed中文搜索引擎

马上搜索

文档翻译

学术文献翻译模型,支持多种主流文档格式。

立即体验