Suppr超能文献

METTL3 依赖性 mA 修饰的 PSEN1 mRNA 通过 Wnt/β-catenin 信号通路调节颅面发育。

METTL3-dependent mA modification of PSEN1 mRNA regulates craniofacial development through the Wnt/β-catenin signaling pathway.

机构信息

Jiangsu Province Key Laboratory of Oral Diseases, Nanjing Medical University, Nanjing, China.

Department of Orthodontics, The Affiliated Stomatology Hospital of Nanjing Medical University, Nanjing, China.

出版信息

Cell Death Dis. 2024 Mar 20;15(3):229. doi: 10.1038/s41419-024-06606-9.

Abstract

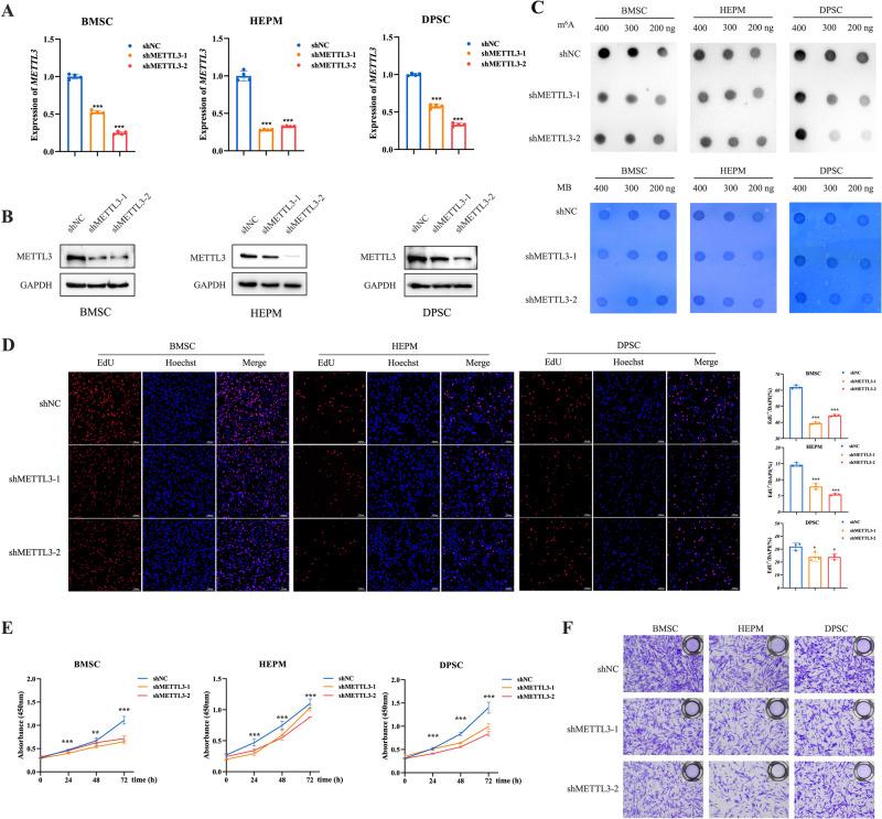
Craniofacial malformations, often associated with syndromes, are prevalent birth defects. Emerging evidence underscores the importance of mA modifications in various bioprocesses such as stem cell differentiation, tissue development, and tumorigenesis. Here, in vivo, experiments with zebrafish models revealed that mettl3-knockdown embryos at 144 h postfertilization exhibited aberrant craniofacial features, including altered mouth opening, jaw dimensions, ethmoid plate, tooth formation and hypoactive behavior. Similarly, low METTL3 expression inhibited the proliferation and migration of BMSCs, HEPM cells, and DPSCs. Loss of METTL3 led to reduced mRNA mA methylation and PSEN1 expression, impacting craniofacial phenotypes. Co-injection of mettl3 or psen1 mRNA rescued the level of Sox10 fusion protein, promoted voluntary movement, and mitigated abnormal craniofacial phenotypes induced by mettl3 knockdown in zebrafish. Mechanistically, YTHDF1 enhanced the mRNA stability of mA-modified PSEN1, while decreased METTL3-mediated mA methylation hindered β-catenin binding to PSEN1, suppressing Wnt/β-catenin signaling. Pharmacological activation of the Wnt/β-catenin pathway partially alleviated the phenotypes of mettl3 morphant and reversed the decreases in cell proliferation and migration induced by METTL3 silencing. This study elucidates the pivotal role of METTL3 in craniofacial development via the METTL3/YTHDF1/PSEN1/β-catenin signaling axis.

摘要

颅面畸形,常与综合征相关,是常见的出生缺陷。新出现的证据强调了 mA 修饰在各种生物过程中的重要性,如干细胞分化、组织发育和肿瘤发生。在这里,通过斑马鱼模型的体内实验表明,在受精后 144 小时,mettl3 敲低的胚胎表现出异常的颅面特征,包括口张开、颌骨尺寸、筛板、牙齿形成和行为活性降低。同样,低 METTL3 表达抑制 BMSCs、HEPM 细胞和 DPSCs 的增殖和迁移。METTL3 的缺失导致 mRNA mA 甲基化和 PSEN1 表达减少,影响颅面表型。共注射 mettl3 或 psen1 mRNA 可恢复 Sox10 融合蛋白水平,促进自发运动,并减轻斑马鱼中 mettl3 敲低引起的异常颅面表型。在机制上,YTHDF1 增强了 mA 修饰的 PSEN1 的 mRNA 稳定性,而减少的 METTL3 介导的 mA 甲基化抑制了 β-连环蛋白与 PSEN1 的结合,从而抑制了 Wnt/β-连环蛋白信号通路。Wnt/β-连环蛋白通路的药理学激活部分缓解了 mettl3 形态发生体的表型,并逆转了 METTL3 沉默诱导的细胞增殖和迁移减少。这项研究通过 METTL3/YTHDF1/PSEN1/β-连环蛋白信号轴阐明了 METTL3 在颅面发育中的关键作用。

https://cdn.ncbi.nlm.nih.gov/pmc/blobs/ee0a/10954657/946f27b04386/41419_2024_6606_Fig1_HTML.jpg

文献AI研究员

20分钟写一篇综述,助力文献阅读效率提升50倍。

立即体验

用中文搜PubMed

大模型驱动的PubMed中文搜索引擎

马上搜索

文档翻译

学术文献翻译模型,支持多种主流文档格式。

立即体验