Suppr超能文献

miRNA-296-5p 通过靶向抑制 STAT3/KLF4 信号轴促进鼻咽癌细胞对顺铂的敏感性。

MiRNA-296-5p promotes the sensitivity of nasopharyngeal carcinoma cells to cisplatin via targeted inhibition of STAT3/KLF4 signaling axis.

机构信息

Center of Oncology, the Affiliated Hospital of Guangdong Medical University, Zhanjiang, 524001, People's Republic of China.

Key Laboratory for Biologically Active Molecules of Department of Education of Guangdong Province, Guangdong Medical University, Zhanjiang, 524023, People's Republic of China.

出版信息

Sci Rep. 2024 Mar 20;14(1):6681. doi: 10.1038/s41598-024-55123-4.

Abstract

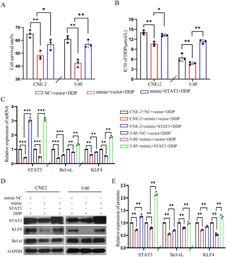
Improving drug sensitivity is an important strategy in chemotherapy of cancer and accumulating evidence indicates that miRNAs are involved in the regulation of drug sensitivity, but the specific mechanism is still unclear. Our previous study has found that miR-296-5p was significantly downregulated in nasopharyngeal carcinoma (NPC). Here, we aim to explore whether miR-296-5p is involved in regulating cisplatin sensitivity in NPC by regulating STAT3/KLF4 signaling axis. The cell proliferation and clonogenic capacity of NPC cells were evaluated by CCK8 Assay and plate colony assay, respectively. The Annexin V-FITC staining kit was used to determine and quantify the apoptotic cells using flow cytometry. The drug efflux ability of NPC cells were determined by Rhodamine 123 efflux experiment. The expression of miR-296-5p, apoptosis-related genes and protein in NPC cell lines were detected by qPCR and Western blot, respectively. Animal study was used to evaluate the sensitivity of NPC cells to DDP treatment in vivo. Our results showed that elevated miR-296-5p expression obviously promoted the sensitivity of NPC cells to DDP by inhibiting cell proliferation and clonogenic capacity, and inducing apoptosis. In addition, we found that miR-296-5p inhibited the expression of STAT3 and KLF4 in NPC cells, while overexpression of exogenous STAT3 reversed miR-296-5p-mediated enhancement in cell death of DDP-treated NPC cells. In vivo studies further confirmed that miR-296-5p promotes the sensitivity of NPC cells to DDP treatment. miRNA-296-5p enhances the drug sensitivity of nasopharyngeal carcinoma cells to cisplatin via STAT3/KLF4 signaling pathway.

摘要

提高药物敏感性是癌症化疗的重要策略,越来越多的证据表明 miRNA 参与了药物敏感性的调节,但具体机制尚不清楚。我们之前的研究发现 miR-296-5p 在鼻咽癌(NPC)中显著下调。在这里,我们旨在通过调节 STAT3/KLF4 信号轴来探讨 miR-296-5p 是否参与调节 NPC 中顺铂的敏感性。通过 CCK8 测定法和平板克隆测定法分别评估 NPC 细胞的细胞增殖和集落形成能力。使用 Annexin V-FITC 染色试剂盒通过流式细胞术测定和定量凋亡细胞。通过罗丹明 123 外排实验测定 NPC 细胞的药物外排能力。通过 qPCR 和 Western blot 分别检测 NPC 细胞系中 miR-296-5p、凋亡相关基因和蛋白的表达。动物研究用于评估 NPC 细胞对 DDP 治疗的体内敏感性。我们的结果表明,升高的 miR-296-5p 表达通过抑制细胞增殖和集落形成能力,并诱导细胞凋亡,明显增强 NPC 细胞对 DDP 的敏感性。此外,我们发现 miR-296-5p 抑制 NPC 细胞中 STAT3 和 KLF4 的表达,而过表达外源性 STAT3 逆转了 miR-296-5p 介导的 DDP 处理 NPC 细胞死亡的增强。体内研究进一步证实 miR-296-5p 促进 NPC 细胞对 DDP 治疗的敏感性。miR-296-5p 通过 STAT3/KLF4 信号通路增强鼻咽癌细胞对顺铂的药物敏感性。

https://cdn.ncbi.nlm.nih.gov/pmc/blobs/defd/10954770/b328f531156a/41598_2024_55123_Fig1_HTML.jpg

文献AI研究员

20分钟写一篇综述,助力文献阅读效率提升50倍。

立即体验

用中文搜PubMed

大模型驱动的PubMed中文搜索引擎

马上搜索

文档翻译

学术文献翻译模型,支持多种主流文档格式。

立即体验