Suppr超能文献

多囊卵巢综合征胎儿侧胎盘组织中竞争性内源性 RNA 网络介导的免疫功能障碍。

Immune dysfunction mediated by the competitive endogenous RNA network in fetal side placental tissue of polycystic ovary syndrome.

机构信息

Department of Obstetrics and Gynecology, International Institutes of Medicine, The Fourth Affiliated Hospital, Zhejiang University School of Medicine, Yiwu, Zhejiang, China.

Women's Hospital, School of Medicine, Zhejiang University, Hangzhou, Zhejiang, China.

出版信息

PLoS One. 2024 Mar 21;19(3):e0300461. doi: 10.1371/journal.pone.0300461. eCollection 2024.

Abstract

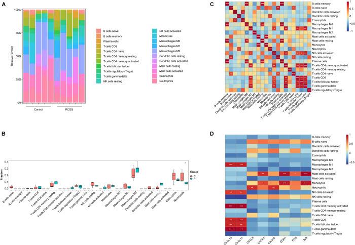
Polycystic ovary syndrome (PCOS), a common endocrine and metabolic disorder affecting women in their reproductive years. Emerging evidence suggests that the maternal-fetal immune system is crucial for proper pregnancy. However, whether immune function is altered at the end of pregnancy in PCOS women and the underlying molecular mechanisms is currently unexplored. Herein, the basic maternal immune system was investigated (n = 136 in the control group; n = 103 in the PCOS group), and whole-transcriptome sequencing was carried out to quantify the mRNAs, miRNAs, and lncRNAs expression levels in fetal side placental tissue of women with PCOS. GO, KEGG, and GSEA analysis were employed for functional enrichment analysis. The process of identifying hub genes was conducted utilizing the protein-protein interaction network. CIBERSORT and Connectivity Map were deployed to determine immune cell infiltration and predict potential drugs, respectively. A network of mRNA-miRNA-lncRNA was constructed and then validated by qRT-PCR. First, red blood cell count, neutrophil count, lymphocyte count, hypersensitive C-reactive protein, and procalcitonin were significantly elevated, while placental growth factor was hindered in PCOS women. We identified 308 DEmRNAs, 77 DEmiRNAs, and 332 DElncRNAs in PCOS samples. Functional enrichment analysis revealed that there were significant changes observed in terms of the immune system, especially the chemokine pathway. Eight genes, including FOS, JUN, EGR1, CXCL10, CXCR1, CXCR2, CXCL11, and CXCL8, were considered as hub genes. Furthermore, the degree of infiltration of neutrophils was dramatically decreased in PCOS tissues. In total, 57 ceRNA events were finally obtained, and immune-related ceRNA networks were validated. Some potential drug candidates, such as enalapril and RS-100329, could have a function in PCOS therapy. This study represents the inaugural attempt to evaluate the immune system at the end of pregnancy and placental ceRNA networks in PCOS, indicating alterations in the chemokine pathway, which may impact fetal and placental growth, and provides new therapy targets.

摘要

多囊卵巢综合征(PCOS)是一种常见的影响育龄妇女的内分泌和代谢疾病。新出现的证据表明,母体-胎儿免疫系统对于正常妊娠至关重要。然而,目前尚不清楚 PCOS 妇女在妊娠末期的免疫功能是否发生改变,以及潜在的分子机制。在此,我们研究了基本的母体免疫系统(对照组 n=136;PCOS 组 n=103),并进行了全转录组测序,以量化 PCOS 妇女胎儿侧胎盘组织中 mRNA、miRNA 和 lncRNA 的表达水平。进行了 GO、KEGG 和 GSEA 分析以进行功能富集分析。利用蛋白质-蛋白质相互作用网络来识别核心基因。利用 CIBERSORT 和 Connectivity Map 分别确定免疫细胞浸润和预测潜在药物。构建了 mRNA-miRNA-lncRNA 网络,并通过 qRT-PCR 进行验证。首先,在 PCOS 妇女中,红细胞计数、中性粒细胞计数、淋巴细胞计数、超敏 C 反应蛋白和降钙素原显著升高,而胎盘生长因子受到抑制。我们在 PCOS 样本中鉴定出 308 个 DEmRNAs、77 个 DEmiRNAs 和 332 个 DElncRNAs。功能富集分析表明,免疫系统发生了显著变化,尤其是趋化因子途径。包括 FOS、JUN、EGR1、CXCL10、CXCR1、CXCR2、CXCL11 和 CXCL8 在内的 8 个基因被认为是核心基因。此外,PCOS 组织中中性粒细胞的浸润程度显著降低。总共获得了 57 个 ceRNA 事件,并验证了免疫相关的 ceRNA 网络。一些潜在的药物候选物,如依那普利和 RS-100329,可能在 PCOS 治疗中具有作用。本研究首次评估了妊娠末期 PCOS 中的免疫系统和胎盘 ceRNA 网络,表明趋化因子途径发生改变,可能影响胎儿和胎盘的生长,并提供了新的治疗靶点。

https://cdn.ncbi.nlm.nih.gov/pmc/blobs/72f8/10956758/5ca95de74702/pone.0300461.g001.jpg

文献检索

告别复杂PubMed语法,用中文像聊天一样搜索,搜遍4000万医学文献。AI智能推荐,让科研检索更轻松。

立即免费搜索

文件翻译

保留排版,准确专业,支持PDF/Word/PPT等文件格式,支持 12+语言互译。

免费翻译文档

深度研究

AI帮你快速写综述,25分钟生成高质量综述,智能提取关键信息,辅助科研写作。

立即免费体验