Wallenberg Laboratory, Department of Molecular and Clinical Medicine, Institute of Medicine, University of Gothenburg, Sweden.
Wallenberg Laboratory, Department of Molecular and Clinical Medicine, Institute of Medicine, University of Gothenburg, Sweden; Department of Life Sciences, Pohang University of Science and Technology, Pohang 37673 South Korea.
Mol Metab. 2024 May;83:101924. doi: 10.1016/j.molmet.2024.101924. Epub 2024 Mar 21.
Gut microbiota increases energy availability through fermentation of dietary fibers to short-chain fatty acids in conventionally raised mice. Energy deficiency in germ-free (GF) mice increases glucagon-like peptide-1 (GLP-1) levels, which slows intestinal transit. To further analyze the role of GLP-1-mediated signaling in this model of energy deficiency, we re-derived mice lacking GLP-1 receptor (GLP-1R KO) as GF.
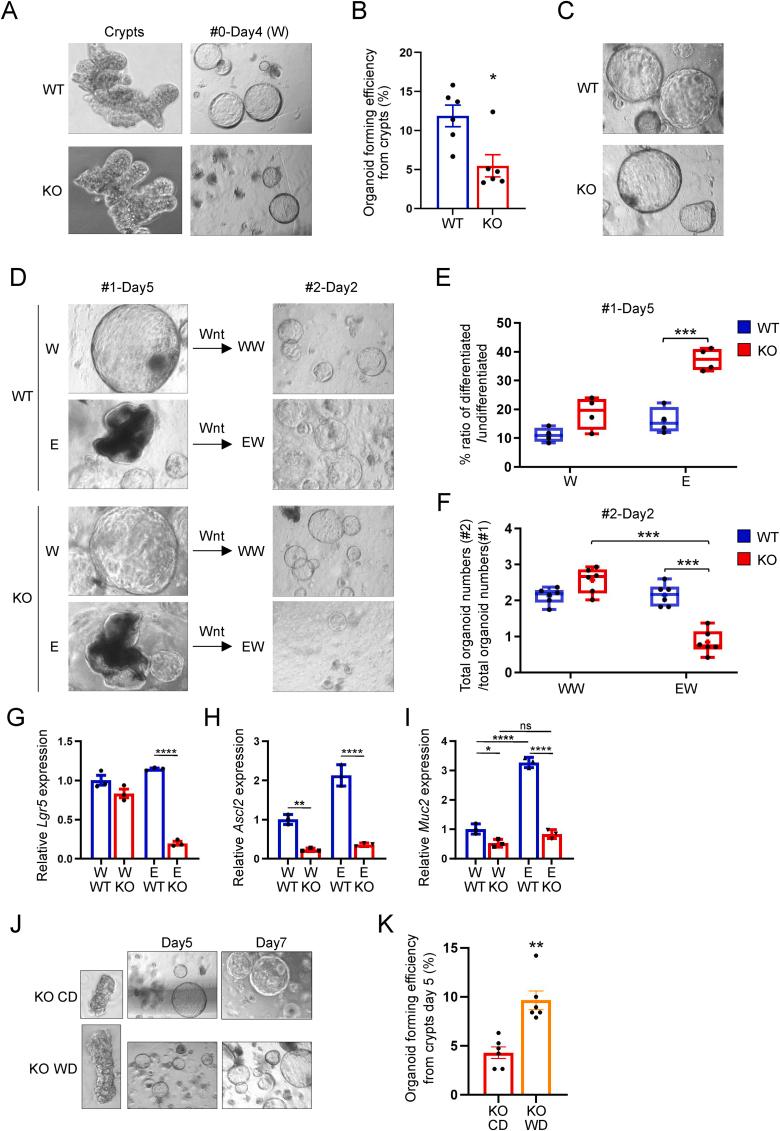
GLP-1R KO mice were rederived as GF through hysterectomy and monitored for 30 weeks. Mice were subjected to rescue experiments either through feeding an energy-rich diet or colonization with a normal cecal microbiota. Histology and intestinal function were assessed at different ages. Intestinal organoids were assessed to investigate stemness.
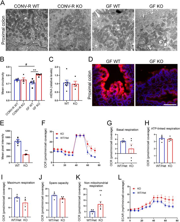
Unexpectedly, 25% of GF GLP-1R KO mice died before 20 weeks of age, associated with enlarged ceca, increased cecal water content, increased colonic expression of apical ion transporters, reduced number of goblet cells and loss of colonic epithelial integrity. Colonocytes from GLP-1R KO mice were energy-deprived and exhibited increased ER-stress; mitochondrial fragmentation, increased oxygen levels and loss of stemness. Restoring colonic energy levels either by feeding a Western-style diet or colonization with a normal gut microbiota normalized gut phenotypes and prevented lethality.
Our findings reveal a heretofore unrecognized role for GLP-1R signaling in the maintenance of colonic physiology and survival during energy deprivation.
肠道微生物群通过将膳食纤维发酵为短链脂肪酸来增加常规饲养小鼠的能量可用性。无菌(GF)小鼠的能量不足会增加胰高血糖素样肽-1(GLP-1)水平,从而减缓肠道转运。为了进一步分析 GLP-1 介导的信号在这种能量不足模型中的作用,我们将缺乏 GLP-1 受体(GLP-1R KO)的小鼠重新衍生为 GF。
通过子宫切除术将 GLP-1R KO 小鼠重新衍生为 GF,并监测 30 周。通过给予富含能量的饮食或用正常的盲肠微生物群定植来对小鼠进行挽救实验。在不同年龄时评估组织学和肠道功能。评估肠道类器官以研究干性。
出乎意料的是,25%的 GF GLP-1R KO 小鼠在 20 周龄之前死亡,其特征为盲肠增大、盲肠水分含量增加、结肠顶端离子转运体表达增加、杯状细胞数量减少和结肠上皮完整性丧失。GLP-1R KO 小鼠的结肠细胞能量不足,并表现出内质网应激增加;线粒体碎片化、氧水平增加和干性丧失。通过给予西式饮食或用正常肠道微生物群定植来恢复结肠能量水平可使肠道表型正常化并防止死亡。
我们的研究结果揭示了 GLP-1R 信号在能量剥夺期间维持结肠生理学和生存的以前未知的作用。