Suppr超能文献

自愿运动可维持视功能并减轻常染色体显性遗传视网膜色素变性的成年小鼠模型中的炎症反应。

Voluntary exercise preserves visual function and reduces inflammatory response in an adult mouse model of autosomal dominant retinitis pigmentosa.

机构信息

Atlanta VA Medical Center for Visual and Neurocognitive Rehabilitation, Decatur, GA, USA.

Wallace H. Coulter Department of Biomedical Engineering, Georgia Institute of Technology, Atlanta, GA, USA.

出版信息

Sci Rep. 2024 Mar 23;14(1):6940. doi: 10.1038/s41598-024-57027-9.

Abstract

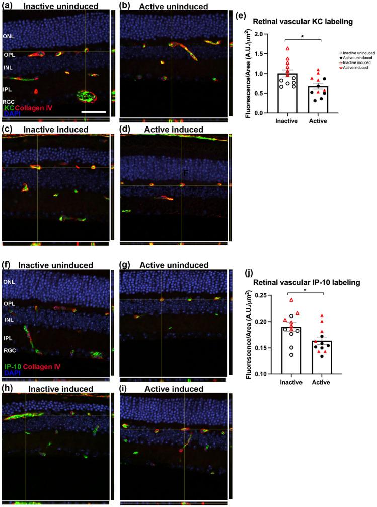
Whole-body physical exercise has been shown to promote retinal structure and function preservation in animal models of retinal degeneration. It is currently unknown how exercise modulates retinal inflammatory responses. In this study, we investigated cytokine alterations associated with retinal neuroprotection induced by voluntary running wheel exercise in a retinal degeneration mouse model of class B1 autosomal dominant retinitis pigmentosa, I307N Rho. I307N Rho mice undergo rod photoreceptor degeneration when exposed to bright light (induced). Our data show, active induced mice exhibited significant preservation of retinal and visual function compared to inactive induced mice after 4 weeks of exercise. Retinal cytokine expression revealed significant reductions of proinflammatory chemokines, keratinocyte-derived chemokine (KC) and interferon gamma inducible protein-10 (IP-10) expression in active groups compared to inactive groups. Through immunofluorescence, we found KC and IP-10 labeling localized to retinal vasculature marker, collagen IV. These data show that whole-body exercise lowers specific retinal cytokine expression associated with retinal vasculature. Future studies should determine whether suppression of inflammatory responses is requisite for exercise-induced retinal protection.

摘要

全身运动已被证明可促进视网膜变性动物模型的视网膜结构和功能的保存。目前尚不清楚运动如何调节视网膜炎症反应。在这项研究中,我们研究了与 B1 常染色体显性遗传性视网膜色素变性 I307N Rho 视网膜变性小鼠模型中自愿跑步轮运动诱导的视网膜神经保护相关的细胞因子变化。I307N Rho 小鼠在暴露于强光(诱导)时会发生杆状光感受器变性。我们的数据显示,与不活动诱导的小鼠相比,在 4 周的运动后,活动诱导的小鼠表现出明显的视网膜和视觉功能保留。与不活动组相比,活性组的视网膜细胞因子表达显示促炎趋化因子角质细胞衍生的趋化因子(KC)和干扰素γ诱导蛋白 10(IP-10)的表达明显降低。通过免疫荧光,我们发现 KC 和 IP-10 标记定位于视网膜血管标志物胶原 IV。这些数据表明,全身运动可降低与视网膜血管相关的特定视网膜细胞因子表达。未来的研究应确定抑制炎症反应是否是运动诱导的视网膜保护所必需的。

https://cdn.ncbi.nlm.nih.gov/pmc/blobs/8b77/10960803/8cdd4aa78e43/41598_2024_57027_Fig1_HTML.jpg

文献AI研究员

20分钟写一篇综述,助力文献阅读效率提升50倍。

立即体验

用中文搜PubMed

大模型驱动的PubMed中文搜索引擎

马上搜索

文档翻译

学术文献翻译模型,支持多种主流文档格式。

立即体验